
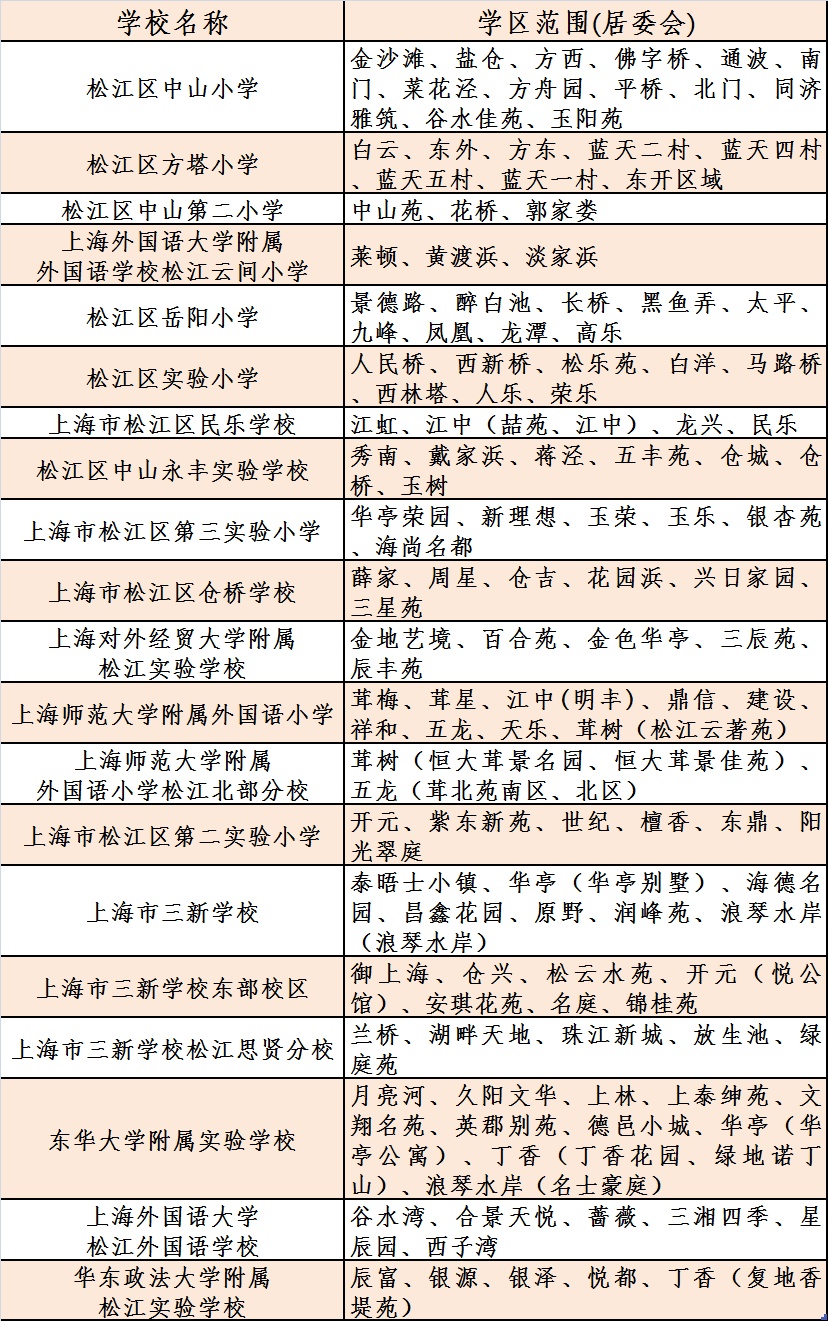
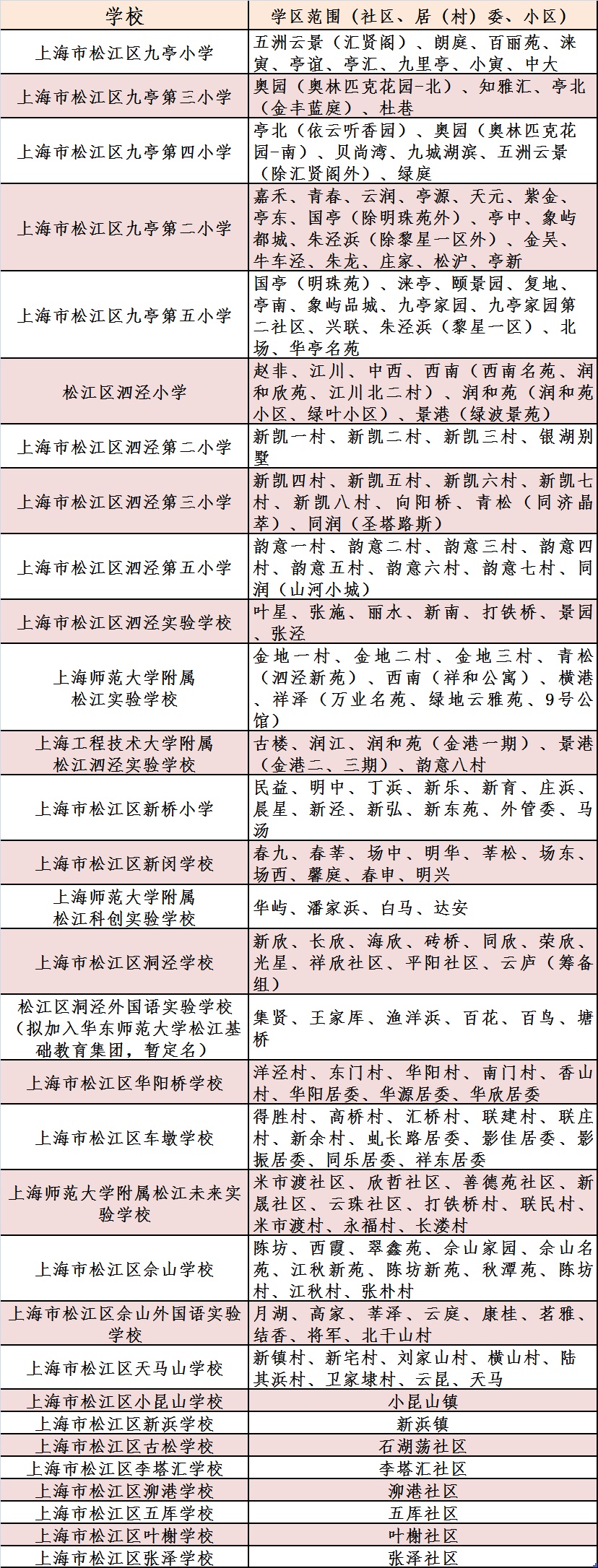
公办小学
幼升小的学生家长们注意啦!2022年松江区公办小学对口范围公布啦!
具体信息详见↓↓↓
城区五所街道


九亭地区(九里亭街道、九亭镇)、其他各镇

说明
1.以上公办小学一年级学区范围是依据本区教育资源、生源分布等基本情况,按免试就近入学原则进行划分。
2.具体安置办法详见《2022年松江区义务教育阶段学校招生入学实施细则》。


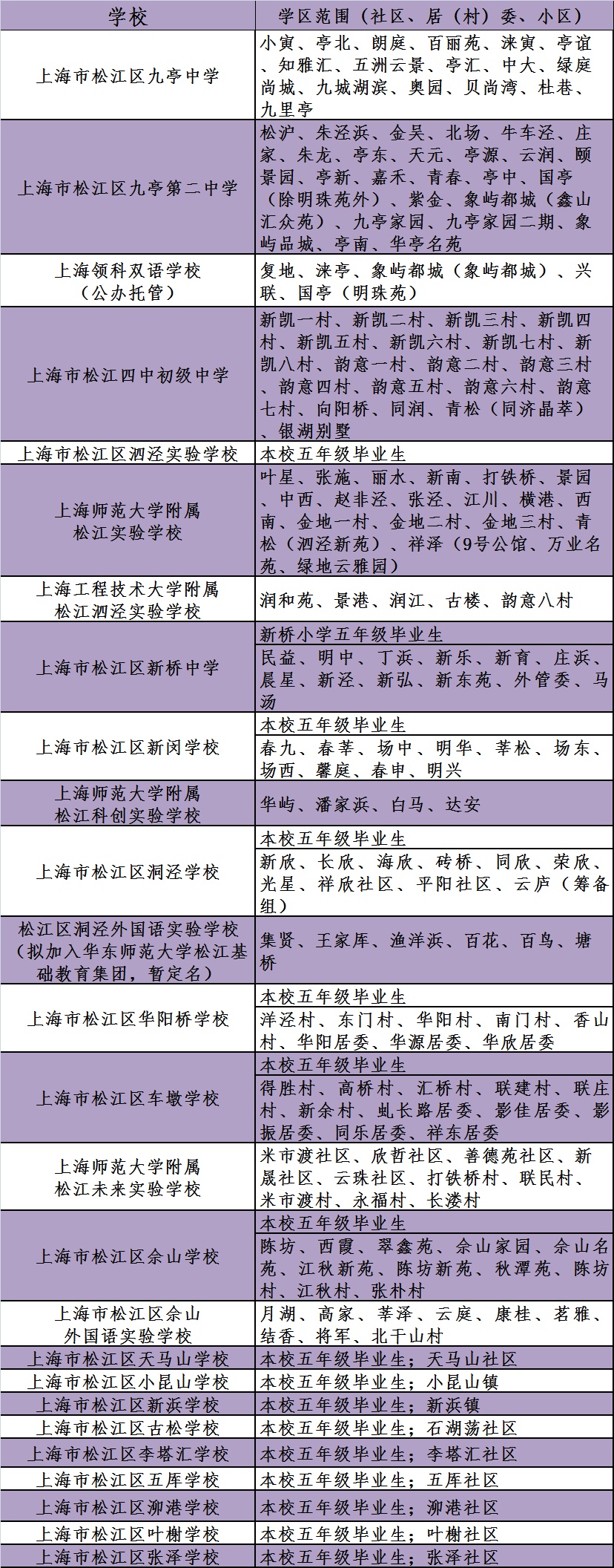
公
办
初
中
小升初的学生家长们注意啦!2022年松江区公办初中对口范围公布啦!
具体信息详见↓↓↓
城区五所街道

九亭地区(九里亭街道、九亭镇)、其他各镇

说明
1.以上公办初中六年级学区范围是依据本区教育资源、生源分布等基本情况,按免试就近入学原则进行划分。
2.具体安置办法详见《2022年松江区义务教育阶段学校招生入学实施细则》
