小区里有个规划师,会有什么不一样呢?4月以来,疫情给上海的城市管理带来了严峻考验,社区防控成为关键环节,大家以不同角色加入到社区战场。市规划院的规划师响应院党委号召,投身社区一线参与志愿服务,努力贡献自己的力量,充分发挥个人专业所长助力社区抗疫,把疫情时期的思考和研究与本职工作紧密结合,展现了疫情阻击战中规划师的过硬专业能力和责任担当,也实实在在为社区抗疫工作提高了效率。
同心抗疫
不同特色的社区抗疫地图
面对今年新一轮疫情更严峻的形势,市规划院多位规划师积极服务社区抗击疫情所需,结合担当社区一线志愿服务的实践心得,对物资保供、核酸检测、观察隔离等环节展开深入思考。规划师们以居住社区为试点,为社区规划核酸检测路线图,有序联络志愿者进行分区配送,改善进出流线避免交叉,绘制更加精细化的韧性社区抗疫地图。
小区实时抗疫图
规划二所高级工程师王佳宁所在小区属于大型老旧小区,共1100余户居民,封闭隔离后居民在一处场地聚集开展核酸检测及领取物资,人群流线交叉,管理有些混乱。随着小区出现散点状分布的阳性感染者,王佳宁组织居民代表向居委会提供了小区空间划片管理方案,分片划定、分时组织小区核酸检测和物资发放,做到人群流线不交叉。该方案最终被居委会和小区团长采纳,既优化了核酸路线、避免了交叉感染,也提高了志愿者分发和配送物资的效率,为小区疫情有效防控发挥了作用。

王佳宁制作的小区实时抗疫图
核酸检测路线图
空间设计促进中心工程师陈敏所居住的是一个老旧小区,建筑密度高、居住人口多、老龄化程度高。在参与志愿者工作之初,她就发现光有热情、缺乏有效的工作方法是行不通的。因此,她主动为社区规划核酸检测路线图,改善进出流线、避免交叉;广泛征询居民意见,提议按需选择集中检测、车载人式楼栋检测、分时检测等多种方式,既提高工作效率,又关注人性尊严;为社区物资配送规划分区分级的服务,建立“核心团购组-小区分区组-楼组”三级体系,有序联络志愿者进行分区配送。

陈敏绘制的核酸检测路线图

陈敏制作的“净团行动”居民公约小报
疫情防控分布图和消杀分布图
交通分院高级工程师李耀鼎下沉在浦东新区合庆镇勤奋村抗疫。勤奋村是他曾负责的海滨路选线规划项目所在地,此前有过实地踏勘,对他来说非常亲切。村委会要求绘制“封控、管控、防范”三区管控分布图,他利用市规划院在上海交通规划模型方面的专业优势,用GIS将勤奋村阳性人员居住地址数据反映到地图上,制作了“三区管控”图和疫情消杀分布图。“挂图作战”起到了很好的作用,缓解了村干部的工作压力,这种方式也得到了合庆镇党委领导的充分肯定,并在庆星村、庆丰村等推广。


李耀鼎制作的勤奋村疫情防控分布图和消杀分布图
团购物流分派点示意图
总师室高级工程师吴芳芳所在社区规模较大,有3千多户、约1万人,且多层建筑区域面积大,因而“最后100米”物资配送面临突出挑战。她主动利用规划和管理知识,策划团购物资的配送物流方案,绘制示意图,使物资配送更为便捷。在志愿过程中,她的热心且专业,成为深受邻居肯定和喜爱的临时“团长+镖局长+楼组长”。


吴芳芳制作的团购物流分派点示意图
社区疫情、核酸、团购图
国土分院高级工程师赖剑青所在小区是一个老旧小区,在参与志愿服务过程中,他发现,由于没有“作战地图”,核酸检测人流交叉、团购物资配送绕路、疫情信息发布不够直观,而这些问题只要有一张简单的小区布局图就可以解决。他立即调取了小区地形图,标注栋号、小区道路、大门、居委及有标识性的场地,绘制了小区抗疫作战地图、核酸检测分片图、团购物资责任分区图、疫情布局图。




左右滑动查看更多
赖剑青制作的社区疫情、核酸、团购图
“三区”示意图
信息中心高级工程师秦战在三区封控要求下达伊始,就迅速为小区制作了“三区”划示的地图,并在之后持续更新小区内各区楼栋信息,依据封控变化信息不断优化核酸检测顺序,在避免不同封控等级楼栋居民出现交叉的基础上,减少居民排队等候的时间。

秦战制作的小区“三区”示意图
门牌号码示意图
规划三所高级工程师郑豪所在小区地图上的门牌号码与实际不符。疫情期间,居民对确诊病例的位置都非常关注,错误的门牌分布给小区居民造成了不小困扰。为了大家能更清晰地看到病例位置,同时给志愿者分发和搬运物资提供更准确的位置信息,郑豪用制图工具重新绘制了清晰明确的小区门牌号码示意图,小区楼栋布局一目了然。

郑豪制作的门牌号码示意图
社区疫情信息图
区域分院工程师孙姗珊下沉到自己所在的社区后就转变为居委会的一员,时刻操心4500多位居民的大事小事。很多居民因为不了解社区疫情情况,经常打电话到居委会询问。为了直观展示社区防疫和管控信息,在繁忙的志愿服务之余,她结合居委发布的信息制作了社区疫情信息图并坚持每天更新,同时倡导大家共同营造宽松温暖的社区氛围。


孙姗珊制作的社区疫情信息图
社区物资派发地图
规划三所总工程师杨英姿在这一轮疫情开始时就响应号召投入社区抗疫活动中。随着封控时间的拉长,网络购物受限,社区物资供应主要依靠社区自发组织,然而,物资转运和派发环节是瓶颈,先发哪里、后发哪里、如何避免疏漏与混乱,这些对团长和志愿者来说都是很大挑战。发现这些问题后,杨英姿利用工作之余,制作了分区派发地图,这样按序分发避免了集聚与交叉感染,物资分配也更快更安全。

杨英姿制作的社区物资派发图
丰富多彩的文化产品
疫情期间,乡村规划师《乡见》学习材料夏季刊如约而至,从立夏到小满,让我们见证乡村之四季更替。第二期季刊特别报道新加坡在疫情之后将农产品自给率从10%提高至30%的超大城市防疫韧性提升路径,以及责任规划师在抗疫期间的先进故事和感人事迹。



左右滑动查看更多
2022年第3期《乡见》封面及部分内页
防疫贴士
疫情封控开始后,规划三所苏日所在的小区陆续出现了阳性病例。面临严格的封控措施,大家物资短缺,团购不可避免,但为了减少不安全因素,苏日在第一时间自制了简明易读的防疫小贴士,提醒大家对外来物品进行正确消杀,并提供详细的消杀流程,让居民在短时间内非常清楚地了解科学防疫的方法。

苏日制作的防疫小贴士
志愿者徽章
规划一所工程师王彬除了积极担当志愿者之外,还为小区的志愿者制作了岗位徽章,分为扫楼组、核酸组、消杀组和快递组等,让不同岗位的志愿者拥有可爱的卡通身份和靓丽的色彩。

王彬设计的志愿者徽章
消杀送货小手册
团长怎么组织团购?物资怎么消杀?志愿者怎么防护?这些在规划一所工程师江可馨制作的消杀送货必备小手册中都能找到解答。通过手册帮助大家迅速成长为合格的团长,确保邻居们收到安全的物资。








左右滑动查看更多
江可馨制作的消杀送货小手册
疫情相关研究
今年面对新一轮疫情更为严峻的形势,社区生活圈学组结合《单元规划社区实施引导手册》等项目,由规划二所所长奚文沁领衔,带领吴秋晴、陈鹏、过甦茜、朱安娜等组建工作组,积极回应当前疫情中的社区所需。结合组员一线服务实践心得,对物资保供、核酸检测、观察隔离等环节展开深入思考,以徐汇区虹梅路街道为试点,重点充实社区防疫相关内容,研究补短板、易实施,又面向未来、精细化的健康韧性社区生活圈经验和做法。

社区健康风险地图
图片来源:项目组绘制

可应急转换设施清单建议示意图
图片来源:项目组绘制

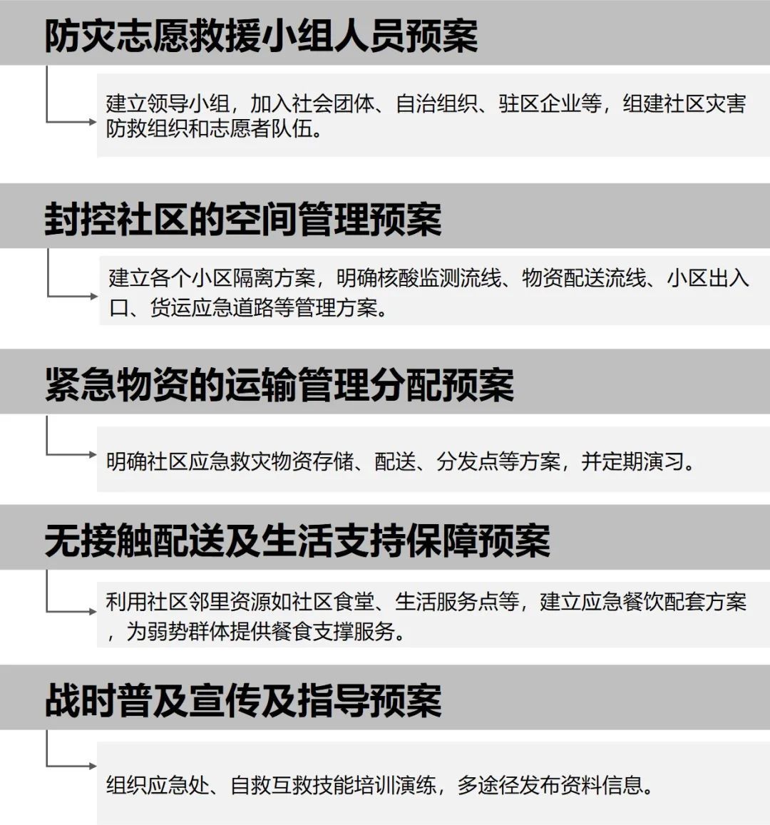
社区制定应急预案一览表
图片来源:项目组绘制

同心抗疫
(来源:市规划院)