
5月20日上午,“上海市科协科创服务直通车”疫情期间优化环评与排污许可管理政策解读专场圆满举办。在上海市科学技术协会和上海市生态环境局的指导下,本次活动由上海市环境科学学会和上海市科普教育展示技术中心(上海市国际科技交流中心)联合策划主办,通过腾讯会议、“上海科协”视频号同步直播,在线参与人数迅速突破1000人,反响热烈。
活动邀请上海市生态环境局环境影响评价与排放管理处四级调研员蔡文洁、潘宏杰主讲。两位专家分别就《关于疫情期间优化环评与排污许可管理支持企业复工复产的通知》和《关于优化排污许可管理的相关政策》进行讲解,深度解读相关帮扶政策,助力企业复工复产、更好发展。
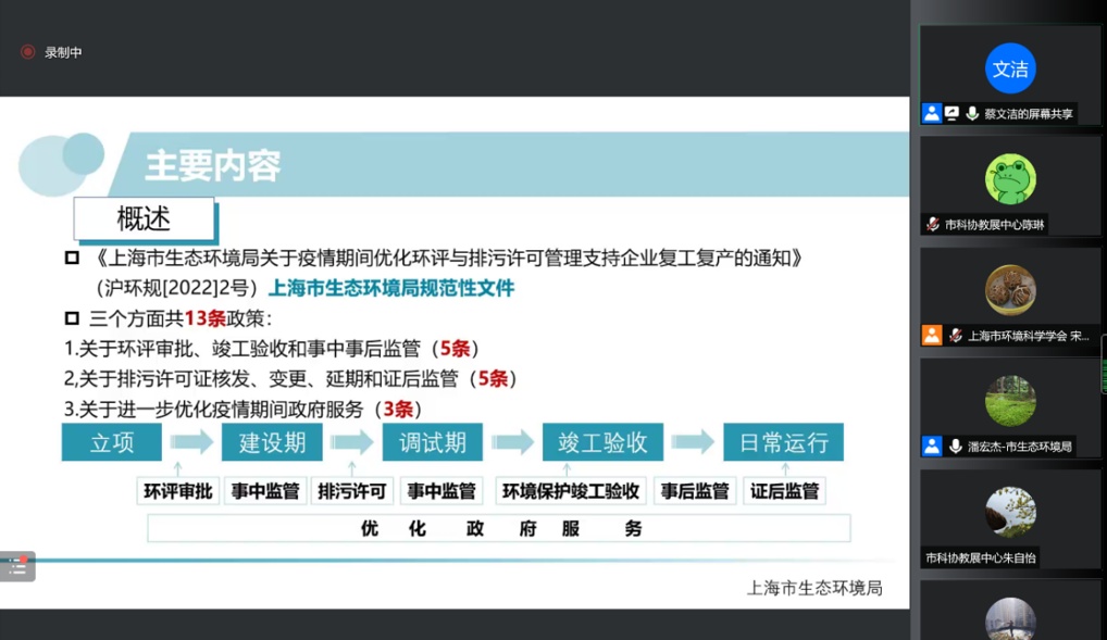
蔡文洁老师详细介绍了沪环规〔2022〕2号文的制定背景和编制过程,对豁免抗疫保供项目的环评和排污许可手续、延长竣工环保验收期限和排污许可证有效期、扩大环评告知承诺实施范围、优化排污许可证执行报告等“13条”复工复产支持政策进行了逐条解读,围绕企业项目立项、建设期、调试期、竣工验收、日常运行等方面讲解具体优化服务政策。

潘宏杰老师详细介绍了排污许可的改革进程、中央精神、法律体系、总体设计思路、分类管理、分级管理内容以及许可证的主要内容,深入解读了沪环规〔2022〕2号文中优化排污许可管理的5条政策,包括豁免抗疫保供项目的排污许可手续、拓宽“两证合一”试点实施范围、分类简化排污许可证变更形式、延长排污许可证有效期和优化排污许可证执行报告;重点聚焦本市环评和排污许可“两证合一”试点,结合《上海市生态环境局关于开展排污许可制与环境影响评价制度衔接改革试点工作的通知》(沪环评〔2022〕44号),对试点目标、试点范围、试点内容及办理途径等进行了详细讲解。

互动答疑环节,专家就“排污许可证变更申请和提交”、“企业复工复产排污许可自行监测”等具体问题,为大家进行了进一步解答。

本次优化环评与排污许可管理政策解读专场干货满满,专家的专业解读能够进一步推动疫情期间环保领域各项优化政策精准落地、发挥效应。今后“上海市科协科创服务直通车”还将持续带来更多专场活动,为疫情防控贡献力量,为复工复产助力赋能!

相关背景
“上海市科协科创服务直通车”是上海市科普教育展示技术中心(上海市国际科技交流中心)在上海市科协指导下,于2022年启动的全新系列服务品牌,旨在继续深入实施“科创中国”上海行动,充分发挥协同优势,推动政产学研金服用等创新要素精准对接,形成服务科技与经济深度融合的长效机制,为企业创新发展添动力、增活力。目前已推出工程系列职称申报、防疫心理知识、知识产权保护、企业所得税、科创金融下午茶、商业秘密保护路径等主题的多场云直播。未来,“上海市科协科创服务直通车”将继续推出职称申报、科技政策宣讲、知识产权保护、科技人才培养、科创与金融等线上线下专场活动,用精准服务解决企业难题,优化科技创新环境,推动企业高质量发展,进一步助力上海科创中心建设。