市公安局交警总队在疫情防控期间已推出21项交管业务“延期办”“容缺办”便民服务措施。为进一步助力复工复产复商复市,同时避免群众扎堆办理业务,已经推出的“延期办”“容缺办”便民服务措施继续实施,机动车所有人和驾驶人无需急于到车管所办理业务。各项业务“延期办”的不同时限、办理要求,详见↓
1
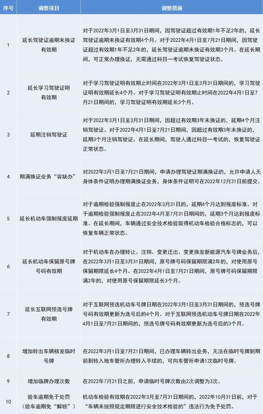
对于延长驾驶证逾期未换证有效期、延长学习驾驶证明有效期、延期注销驾驶证、期满换证业务“容缺办”等4项驾驶人业务;延长机动车保留原号牌号码有效期、延长互联网预选号牌有效期等2项机动车业务,逾期到期时间在2022年3月1日至3月31日之间的,延期4个月;逾期到期时间在2022年4月1日至7月21日之间的,延期3个月。
1
延长驾驶证逾期未换证有效期
例如:某驾驶证逾期未换证有效期在2022年3月1日到期,本次延期4个月,至2022年7月1日前需办理换证业务。如逾期未换证有效期在2022年4月1日到期,本次延期3个月,至2022年7月1日前需办理换证业务。
2
延长学习驾驶证明有效期
例如:学习驾驶证明有效期在2022年3月1日到期,本次延期4个月,至2022年7月1日前需完成驾驶人学习全科目考试。如学习驾驶证明有效期2022年4月1日到期,本次延期3个月,至2022年7月1日前需完成驾驶人学习全科目考试。
3
延期注销驾驶证
例如:超过有效期3年未换证,延期注销驾驶证到期时间在2022年3月1日的,本次延期4个月,至2022年7月1日前,需通过科目一考试,恢复驾驶证正常状态。如延期注销驾驶证到期时间在2022年4月1日的,本次延期3个月,至2022年7月1日前,需通过科目一考试,恢复驾驶证正常状态。
4
期满换证业务容缺办
例如:驾驶证到期换证时间在2022年3月1日至7月21日之间的,在7月21日前申请办理驾驶证期满换证,无需提交身体条件证明可正常办理期满换证业务,身体条件证明必须在2022年12月31日前提交。
5
延长机动车保留原号牌号码有效期
例如:某人名下原机动车注销后,原号牌号码保留期限到2022年3月1日满2年,本次保留期限延长4个月,在2022年7月1日前,在办理新车注册登记、购买二手车转让登记、转入业务时,可申请继续使用原号。如到2022年4月1日满2年,本次保留期限延长3个月,在2022年7月1日前,在办理新车注册登记、购买二手车转让登记、转入业务时,可申请继续使用原号。
6
延长互联网预选号牌号码有效期
例如:某人在2022年3月1日通过互联网预选了机动车号牌,本次预选号牌号码有效期延长4个月。需在2022年7月1日前完成新车注册登记。如2022年4月1日选号的,本次预选号牌号码有效期延长3个月,需在2022年7月1日前完成新车注册登记。
2
对于延长机动车逾期检验强制报废期,逾期到期时间在2022年3月31日的,本次延期4个月。逾期到期时间在2022年4月至7月31日的,本次延期3个月。
01
延长机动车逾期检验强制报废期
例如:某机动车2022年3月31日已连续3次未参加年检,本次延期4个月强制报废,车辆在2022年7月31日前通过安全技术检验取得机动车检验合格标志,可恢复车辆正常状态。如果2022年4月30日连续3次未参加年检,本次延期3个月强制报废,车辆在2022年7月31日前通过安全技术检验取得机动车检验合格标志,可恢复车辆正常状态。
3
对于验车逾期免于处罚,是指机动车检验有效期在2022年3月至7月31日期间的,机动车在2022年10月31日前参加年检,对于“车辆未按照规定期限进行安全技术检验的”违法行为免予处罚。免予处罚截止日期2022年10月31日前,车辆需通过安全技术检验取得机动车检验合格标志。
此外,如确需办理车驾管业务的,可尝试选择线上方式“不见面”办理,期满换证业务还可享受“容缺办”政策,通过“交管12123”App或“互联网交通安全综合服务管理平台”(http://sh.122.gov.cn),暂免提交身体条件证明直接换证,于2022年12月31日前提交相关证明即可。
疫情期间十项便民服务举措延期办理时限对照表
01
对于延长驾驶证逾期未换证有效期、延长学习驾驶证明有效期、延期注销驾驶证、期满换证业务“容缺办”等4项驾驶人业务;延长机动车保留原号牌号码有效期、延长互联网预选号牌有效期等2项机动车业务,对照以下最后办理截止时间完成各项业务办理。
(点击查看大图)

办理要求
一、因驾驶证超过有效期1年不足2年的,在延长驾驶证逾期未换证有效期截止前,可正常办理换证,无需通过科目一考试恢复驾驶证状态。
二、学习驾驶证明有效期延长,在延长截止前完成驾驶人学习全科目考试。
三、超过有效期3年未换证的,延期注销驾驶证截止前,通过科目一考试,恢复驾驶证正常状态。
四、7月21日前申请办理驾驶证期满换证的,允许申请人无身体条件证明办理期满换证业务,身体条件证明可在2022年12月31日前提交。
五、原号牌号码保留期限满2年的,在延长使用原号保留期限截止前,在办理新车注册登记、购买二手车转让登记、转入业务时,申请使用原号。
六、通过互联网预选机动车号牌的,在延长有效时间截止前,完成新车注册登记。
02
对于延长机动车强制报废期,对照以下最后办理截止时间完成机动车检验。

►►►
办理要求
对于机动车逾期检验强制报废延长截止前,车辆需通过安全技术检验取得机动车检验合格标志,恢复车辆正常状态。
03
临时号牌业务
一、在2022年3月1日至7月21日期间,已办理车辆转出业务,无法在临时号牌到期前到转入地车管所办理转入手续的,可向车管所申请1次临时号牌。
二、在2022年7月21日之前,申请临时号牌次数由2次调整为3次。
04
验车逾期免于处罚
机动车检验有效期在2022年3月1日至7月31日期间的,2022年10月31日前,对于“车辆未按照规定期限进行安全技术检验的”违法行为免予处罚。免予处罚截止前,车辆需通过安全技术检验取得机动车检验合格标志。
05
业务办理途径
一、可通过“交管12123”App或“互联网交通安全综合服务管理平台”(http://sh.122.gov.cn)申请办理:
1、驾驶证期满换证
2、新车临时号牌申请
3、机动车6年免检合格标志申领
二、只可现场办理
1、需通过科目一考试,恢复驾驶证正常状态。
办理地点:
车管所二、三、四分所
2、使用原号、互联网预选号牌申请机动车登记。
办理地点:
车管所二、三、四分所;
各机动车登记服务站
3、机动车上线检测,申请机动车检验合格标志。
办理地点:
各区机动车检测机构
疫情期间“延期办”“容缺办”等便民服务措施汇总表

(点击查看大图)
注:延期3个月或4个月是指,自有效期截止之日起延期3个月或4个月。如驾驶证最终注销时间为2022年3月1日,本次延期4个月,即延长至7月1日;如驾驶证最终注销时间为2022年4月1日,本次延期3个月,即延长至7月1日。如机动车逾期检验强制报废期止时间为3月31日,本次延期4个月,即延长至7月31日;如机动车逾期检验强制报废期止时间为4月31日,本次延期3个月,即延长至7月31日。
公安交警友情提示
市民群众到车管所各分所“窗口”办理业务时,除需现场测温、出示“健康码”“行程码”、采集“场所码”外,还须持有48小时内核酸检测阴性证明。请确需前往“窗口”办理业务的人员按照防疫要求进入办事区域办理业务。
资料:市公安局交警总队 上海发布
编辑:秦天