封控下,老年群体的生存状况和日常生活如何得到保障,牵动着许多人的心。从最开始排摸老年群体的情况,到帮助老人团购、配药、关注老年人的心理健康,静安区江宁路街道武定坊的志愿者近日摸索出一套帮助社区老年群体的工作机制。
由居民区的40位志愿者推选26名楼长,认领楼栋,先后建立基础群、志愿者群、采购群、配药群、送货组等35个微信群,排摸、关注小区内81户老人的需求,在群内实时沟通联系,及时解决老人实际问题。
“关心老人需求,
从团购建群开始”
“我们最开始是社区团购时建的群,在团购之后又建立了志愿者服务群,关注不会使用智能手机、无法团购生活必需品的老人们。”志愿者Issa和Edwina在建群的同时,也担心需要购买必需品但无法加群的老人怎么办。
Issa告诉记者,志愿者们在4月8日开了第一次例会,决定开始排摸小区老人情况,关注老人需求。Issa和Edwina开始梳理,并在各楼栋确定1至2位志愿者,志愿者确定每天例会机制,并在此基础上确立了一系列的货品接收、分配流程,确立团购规范化的制度。



考虑到居民不同需求,志愿者还发布了《致武定坊居民的一封信》,在这封信中,详细发布了团购规则的注意事项、居民们的参与方式以及志愿者们的工作规范,“细到每个求助、每个项目跟进,都会及时在群内通知,信息是公开的、及时的。”Issa说道。
除了关心27栋楼组的81户老人之外,志愿者也关注了小区物业的保安、保洁人员等,而志愿者们的帮助从一开始大多聚焦在物质层面,到后来更加关注老人的配药就医以及心理关怀的需求问题,对于实在无力处理的问题,志愿者们会及时向居委会寻求帮助。
“老人需求须分级和精细化管理”
“胰岛素非常紧缺,且需要冷链配送,对配药时间的要求更高。今天,我们刚刚解决了一位居民的紧急用药问题。”Issa告诉记者,小区是从3月27日开始封闭管理的,封控第三周开始,老人配药需求增多,截至4月15日,志愿者共为28户居民完成了配药需求。“在前两个礼拜,老人需求主要是以买菜为主,现在更集中在配药。在志愿者群里面,了解到老人需求后,大家都会第一时间把所有的渠道放在群里,并及时帮他们配药。”

据了解,武定坊有居民453户,志愿者们上门排摸后发现,需要关心的老年居民有81户。过程中,志愿者们不仅了解了情况,还尽力收集了老人亲属的信息,对于一些身边无子女陪伴的老人,将其亲属也拉入微信群,让他们参加线上团购,由所属楼栋志愿者来帮老人取货。对于一些会用智能手机、可以自主“接龙”的老人,大家也会加以留意。志愿者也发现,还有一部分老人不愿意提需求,但从老人的邻居处,志愿者了解到了老人的需求后,也引发了志愿者对于老人帮助方式的思考。

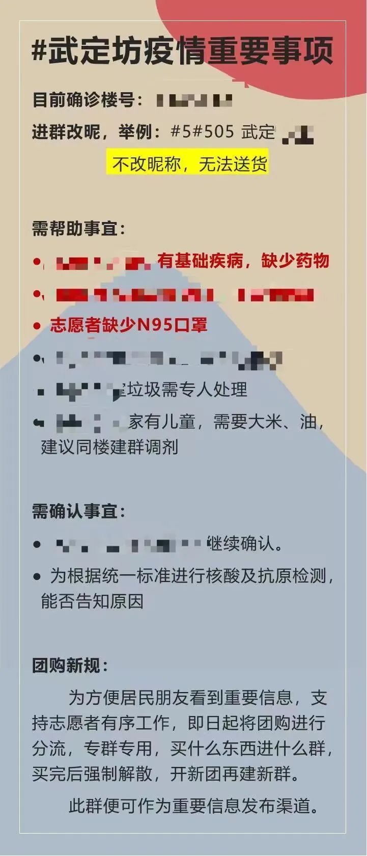
“80后”的冯一侃是豫园集团的一名员工,是后来加入团购运营团队的,在他看来,在服务中注重对“重要信息的可视化”能更直观更高效,为此,他将通知或重要信息做成图片或PPT等形式,每天更新武定坊疫情重要事项的PPT,整理需要帮助居民解决、确认的事情,以及微信群运营管理的规范等等。信息清晰明了、有章可循,同时也公开透明。
“必须注意的是,老人需求必须分级和精细化管理。”冯一侃说,在对老人信息全方位、无死角的排查后,志愿者们对老人需求分类标注,梳理了清晰的图表,第一类是有急需需求的,如有基础病或急需用药等,常问候、记录问题并及时上报;第二类是老人愿意接受帮助的,志愿者便每隔一天、两天前去关心;第三类是老人表示不需要帮助的,仍留存在志愿者底表上,保持关心。

“开始关注封控延长引起的心理问题”
“从最开始的日常物资,到急需用药问题的解决,再到接下来,更加需要关注的是心理心态的问题,这也是志愿者在思考和积极介入的。”
让冯一侃有些担心的是,随着封控时间延长,居民的心态或多或少会有改变,有焦虑、有不安,这一点,在一些志愿者的身上也有所反映。为此,他策划“志愿者倡议”视频的发布,线上“夸夸群”活动等,随着对社区志愿者倡议的视频发布,让志愿者以外的人更了解社区志愿服务的工作,增加正向能量的传递;4月12日,社区发起武定坊“夸夸群”活动,居民们线上互相加油鼓劲,表达温暖和善意,“多关注一些正向的积极的,相信我们可以共渡难关。”




“第一次感受到远亲不如近邻。”作为“90后”的党员,正在参与志愿服务的Issa感触颇深。她告诉记者,她从小居住在武定坊居民区,原本有些“社恐”,几乎没和邻居说过什么话,但这一次,却因为疫情、因为志愿服务,和很多的社区居民认识,“我们希望通过我们的服务和行动,让更多人了解到,在社区可以为老年群体做些什么,多多关心到身边老人的需求,真正地能够帮到他们。”Issa说道。
记者了解到,在武定坊社区,志愿者们的服务模式已形成了“被发现”“被解决”“被看见”相结合的机制,通过各种方式让居民的需求被发现,团队形成内部互助解决、不能解决的问题上交居委会解决的机制,也充分考虑志愿者的心理和情绪,关心老年居民的心理需求,形成良好的互帮互助的机制。
记者:张琦
图片:受访者提供
编辑:徐悦琳
转载请注明来自上海静安官方微信