“你有一份文书待签收,请通过手机号码验证登录后进行查看和签收!”随着“叮!”的一声短信提醒,盗窃案被害人小王(化名)在手机上收到了上海市虹口区人民检察院在线上电子送达的《被害人诉讼权利义务告知书(审查起诉阶段)》。

法律文书电子送达服务,上线!
经过虹口区检察院前期试点,今天(4月9日),上海市人民检察院在全市推开法律文书电子送达工作,通过“减流动、减环节、减时间、减材料”,确保当事人足不出户即可收到法律文书,保障其法定权利。
附流程示意图
↓↓↓
STEP 1:
► 受送达人收到“上海检察”短信网关发送的法律文书待接收提醒短信,按照短信提醒的指引,微信登陆“上海检察”公众号选择“电子送达”服务。


STEP 2:
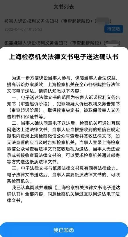
►通过手机短信验证码和身份证号码验证,阅看并同意《上海检察机关法律文书电子送达确认书》后,可登录查看待签收文书列表页。



STEP 3:
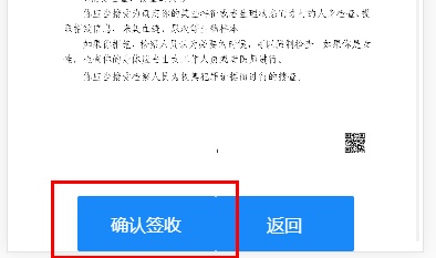
►点击文书下方的确认签收按钮,可进入横屏签名界面,签名后点击提交即完成签收。


STEP 4:
►提交后返回文书列表页,再次点击文书可查看签名后的文书。


“这个服务很方便,从接收到签收,只需要十来分钟。”受送达人、案件被害人小王说,“收到法律文书待接收提醒短信后,只需按照指引,经微信公众号登陆,输入身份验证信息,即可在手机端查询浏览法律文书,进行电子签名、确认完成签收。”
根据工作指引,现阶段电子送达主要适用于被害人诉讼权利义务告知书(审查起诉阶段),犯罪嫌疑人诉讼权利义务告知书(审查起诉阶段),取保候审决定书和被取保候审人义务告知书等四类文书;为充分保障当事人的选择权,明确检察机关应当在电子送达前致电受送达人,就其身份信息、联系方式、是否同意采用电子送达方式、是否具备电子送达条件等进行确认;受送达人首次登录时还会收到一份上海检察机关法律文书电子送达确认书,知悉电子送达法律文书的类型和法律效力等重要申明内容,以保障当事人的知情权。
今年2月,市检察院印发了上海检察全流程全息在线办案综合平台总体规划。此次上线的法律文书电子送达功能系该平台建设过程中场景可延展的典型,为“公众参与刑事诉讼一件事”入驻“一网通办”平台提供了有益探索,突破了影响内外交互的身份认证、电子签名、数据交换等重点难点问题,实现了刑事诉讼权利义务告知的流程再造,特别是在当前本市疫情防控关键时期,有利于进一步减少人员流动、保障司法服务、维护当事人合法权益。