姜臣云
上海市杨浦区人民检察院第三检察部检察官助理
要目
一、区块链司法取证技术基本概念的阐述
二、知识产权保护领域区块链电子数据取证技术的实践应用
三、区块链电子数据取证的独特优势及应用价值
四、影响区块链取证技术在证据应用上的因素
五、知识产权保护领域区块链电子数据取证技术应用的对策与建议

自党的十八大以来,我国进入社会发展新时代,知识产权司法保护能力和水平也有明显提升。但随着科技发展的日新月异,对著作权保护提出了更高要求,同时也在推动着我国知识产权司法保护领域的改革创新。2018年9月7日,最高人民法院印发《关于互联网法院审理案件若干问题的规定》,首次以司法解释的形式确认了区块链取证在互联网案件举证中的法律效力,通过对区块链的可信时间戳、区块链存证和取证等新兴技术加强对电子证据的认定,为著作权人提供了经济、便捷、高效的司法保护服务。目前,包括北京、杭州、广州等在内的全国至少7省市法院构建了区块链电子证据平台,说明区块链技术以其独有优势,为知识产权案件电子数据的取证提供了技术支撑和智慧支持。本文从区块链取证技术的角度出发,通过对区块链技术在知识产权保护领域内电子数据取证方面的实践与司法应用现状进行分析,探索区块链技术在司法应用方面的独特优势和价值以及存在的影响因素,以问题作为导向,为知识产权保护提供新的技术方式和思路视角,以应对知识产权保护方面的电子数据司法取证的短板。

2021年4月25日,最高人民法院党组副书记、常务副院长贺荣在中国知识产权保护高层论坛中指出,进入新发展阶段,要深化知识产权领域的改革创新,优化知识产权保护工作机制,为创新驱动发展、科技自立自强营造良好法治环境。截至2020年12月,我国网民规模达9.89亿,互联网普及率达70.4%,“互联网+”各种新业态模式渗透到各行各业,数字化时代也重塑政治、经济、法律等诸多方面,其中也加速了我国司法改革领域中知识产权保护的制度创新和法治建设,尤其是通过互联网法院的司法引领作用,在解决信息化时代下知识产权保护的新问题提供了技术支持。因此通过推进司法改革与现代科技高度融合,挖掘区块链技术在电子证据司法取证方面的潜力和效能,为全面加强知识产权的司法保护构建服务发展新格局。
一、区块链司法取证技术基本概念的阐述
区块链技术的基本概念与原理
1.关于区块链技术与电子数据
区块链(Blockchain)是一种由多方共同维护,使用密码学保证传输和访问安全,能够实现数据一致存储、难以篡改、防止抵赖的记账技术,也称为分布式账本技术(Distributed Ledger Technology)。典型的区块链以块-链结构存储数据。随着互联网、大数据、区块链等技术与司法应用的深度融合,杭州互联网法院在2018年9月18日上线全国首个司法区块链平台。北京互联网法院、广州互联网法院相继上线运行司法区块链,以期解决司法领域电子数据取证难的问题。
2.区块链电子数据取证的关键技术原理
区块链具有电子数据取证的能力来源于区块链系统的关键技术,包括两方面:核心技术和相关技术。区块链的核心技术包括:共识机制、存储结构、通信方式等,用于保障区块链的多方参与、难篡改、难丢失的特性。区块链的相关技术包括:可信存储、电子身份、可信时间戳等,为区块链技术应用于司法取证提供支持。
电子数据取证的相关法律依据
2012年之前,我国还未将电子数据规定为独立的证据取手段。自2012年起,全国人大常委会修改了民事诉讼法刑事诉讼法,以及在2014年修改的行政诉讼法中分别在第63条、第48条、第33条明确了电子数据作为新的证据种类的法律地位,由此在我国三大诉讼法中确立了其作为证据种类的法律效力。


二、知识产权保护领域区块链电子数据取证技术的实践应用
2019年8月,最高人民法院宣布正在搭建人民法院司法区块链统一平台目前完成最高人民法院、高院、中院和基层法院四级多省市21家法院,及国家授时中心、多元纠纷调解平台、公证处、司法鉴定中心的27个节点建设,联合四级法院共完成超1.8亿条数据完成上链取证固证,并已牵头制定了《司法区块链技术要求》《司法区块链管理规范》,指导规范全国法院数据上链。2020年5月25日,最高人民法院院长周强在2020年最高人民法院工作报告中提到,区块链技术在司法领域的应用,其中我国已建成国家统一的司法区块链平台,创新网上证书存储方式,解决电子取证难、认证存储难、认证难的问题。
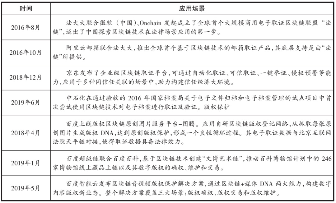
互联网企业领域区块链电子数据取证技术的应用现状

司法领域区块链电子数据取证技术的应用现状

三、区块链电子数据取证的独特优势及应用价值
在电子数据取证方面的独特优势
区块链(Blockchain)是一种由多方共同维护,使用密码学保证传输和访问安全,能够实现数据一致存储、难以篡改、防止抵赖的记账技术,也称为分布式账本技术(Distributed Ledger Technology)。典型的区块链以块-链结构存储数据。作为一种在不可信的竞争环境中低成本建立信任的新型计算范式和协作模式,区块链凭借其独有的信任建立机制,正在改变诸多行业的应用场景和运行规则,是未来发展数字经济、构建新型信任体系不可或缺的技术之一。利用区块链及其扩展技术可以在电子数据的生成、收集、传输、存储的全生命周期中,对电子数据进行安全防护、防止篡改、并进行数据操作的审计留痕,从而为相关机构审查提供有效手段。
区块链特殊的存储方式进行电子数据取证,以无利害关系的技术作为第三方身份,将需要取证的电子数据以交易的形式记录下来,打上时间戳,记录在区块中,从而完成取证的过程。在数据的存储过程中,多个参与方之间保持数据一致性,极大降低了数据丢失或被篡改的可能性。
在著作权类侵权案件中的司法应用价值
知识产权保护领域区块链电子数据取证技术应用的司法场景主要有两类:第一类是对著作权侵权结果状态的取证,此时可对侵权的网页进行存证,对侵权行为的时间可查询可追溯。第二类是对侵权行为过程取证,属于动态的证据固化过程,需要有相关环境镜像系统进行配合,将证明过程通过可视化的方式展示出来,对时间段可查询可追溯可验证。在司法实践中,当事人发现侵权行为时,可以通过快速调用版权服务中的侵权取证接口,对侵权网站进行页面抓取取证,并将取证结果保存在联盟链中。系统对侵权URL地址进行域名解析,通过预言机服务将URL对应的侵权内容进行存储,并生成可供第三方检测的存证过程合理性证据,将侵权行为固化为证据进行保存。固化后的证据保存在区块链中,数据永久存储且不可篡改,以此符合法律对电子证据的要求。
知识产权保护领域区块链电子数据取证技术应用的典型示范——“天平链”技术
以北京互联网法院为主导的,与国际信息安全发展研究中心、百度、信任度科技等国内领先区块链机构合作研发的“天平链”司法区块链系统,通过制定相关管理规范细则与使用规则,提高区块链在司法领域内用于电子数据取证的实际效能,确保通过“天平链”接入的电子数据的真实性、完整性、安全性及可靠性。根据北京互联网法院工作报告显示,该院“天平链”已经完成跨链接入区块链节点18个,已完成版权、著作权、互联网金融等9类25个应用节点数据对接,上链电子数据超过696万条,跨链存在数据量已达上千万条。在审理一系列版权侵权案件中,利用区块链独特的时间戳证据验证规则,验证跨链存证数据1301条,涉及案件303件,通过积极探索区块链新技术在知识产权审理中的应用,高校解决互联网著作权等案件的证据搜集难、举证难的问题,切实履行国家知识产权保护的司法职能。
四、影响区块链取证技术在证据应用上的因素
证据的“三性”对区块链取证技术提出较高要求
对于电子证据的证明力主要影响因素有证据的真实性、完整性与合法性,而电子证据“三性”对区块链技术的要求首先体现在如何通过区块链取证技术判定电子数据的真实性判定.其次是完整性与合法性。因此,对于区块链取证技术在证据应用中需要我们理性审慎地看待:电子证据的真实性包括证据载体的原始性,也包括电子数据的真实性。在本文讨论的语境下,需要明确的是应当对电子证据载体的真实性和电子证据载体的原始性加以区分。区块链技术使用分布式存储并附加防篡改校验机制,可以使电子证据脱离原始存储介质而安全存储,可以在一定程度上降低被篡改的风险,而且载体的原始性并不能证明代表该证据的真实性。对于区块链取证技术在证据法角度上的关联性,则要求每一具体的证据对证明案件事实必须具有实质性的关联意义,然而区块链只是单纯的应用于取证、取证的场景,该技术本身并不能增强证据的关联性。故区块链取证技术不能确保电子证据在法律意义上的关联性,仅能提供一定程度上的参考。最后,证据的合法性认定包括取证主体合法性、证据形式的合法性、取证程序合法性以及证据保存与运用方式合法性四个方面。而证据的合法性与证据的真实性、关联性要求均不同,判断证据的合法性无须考虑其与案件事实的联系程度,而是由法律规定决定该证据的合法性,不是由技术本身决定。
司法采信比例较低
司法传统对电子证据的认证非常困难,直接影响了审判中的采信比例。例如电子证据不同于传统物证,在证据法上都要求提交原件或者原物,而电子证据是以电子数据形式存储在电子介质之中的,传统的原件概念会对电子证据证明效力的实现造成障碍。示证中通常电子数据的展示方式是转化为书证,由于纸张的表现力所限,这种模式不但浪费资源,电子证据的多样性特征也无法表达。区块链系统出现后,因其存储的数据是多方共有多方维护的,中心化取证其数据原件的认定方式不再适用。区块链浏览器可以有效表现区块链系统中的数据存储,这种示证方式是否符合示证业务需求,暂无依据可循。因此利用区块链技术的证据出示,对法官的专业能力提出较高要求,实践中法官对区块链技术的理解往往停留在表面,对于相关技术操作是否符合行业标准也无从得知。同时在业务模式上也需要及时更新对证据的认识和制定适合区块链取证技术下对电子证据的认证方法才能做到中立、客观的个案分析判定。
民众接受程度相对较差
虽然电子证据已经广泛存在,但是民众还没有充分的电子证据意识,对于电子证据作为独立证据的司法效力没有确切的认识。区块链技术起源于2008年,技术和概念都比较新,区块链技术用于电子数据取证也是全新的尝试。因此相对于传统电子证据的使用与采证,在民众电子证据意识的普及和民众对区块链电子取证系统的了解和接受程度上,存在相当程度的挑战,往往存在对电子证据的不会用、不敢用、不能用的困境,更不必说使用区块链取证技术。
五、知识产权保护领域区块链电子数据取证技术应用的对策与建议
出台具体法律规范、明确认定标准
目前国内外都没有专门的立法,对包括区块链在内的新型取证方式予以规定,我国目前仅在司法解释层面做出了规定,规定较为原则,应用范围仅限三家互联网法院,使得法官认定证据存在障碍,缺乏统一的司法认定规则。法官对于区块链证据的认定规则仍在探索中,还没有形成较为成熟的规则,原因分为主观因素和客观因素:主观因素为区块链技术的专业性使得法官不敢涉足,在大多数被告没有对证据提出异议的情况下,就直接进行了认定;客观因素主要表现为如前所述,国家未出具区块链规范的技术标准,对取证平台未设定相关准入制度,使得法官兼具“鉴定人”和法官双重身份,既要对取证公司的资质、取证的全流程进行审查,又要对证据的合法性、真实性、关联性、完整性进行核验。因此目前现存的司法认定规则仅散见各地司法判例中,并且判决数量很少。虽然已经有些法院已经通过判例的形式明确了部分区块链证据的认证规则,但尚未形成体系。
多方参与合作,协力推动“区块链+司法”的深度融合
公检法等多方以及技术供应商应协同一体,通力合作,完善司法认定标准、推广区块链取证技术的应用。由于区块链技术在司法领域内的取证应用,尚无权威的行业规则,司法领域对于区块链的基本原则与认定标准还缺乏统一认识,第三方鉴定平台也鱼龙混杂,法官在认定上有一定困惑与难度,需要在司法实践中,公检法多方联合,以问题为导向,以技术为基础,在电子数据的存证、取证、示证等方面不断摸索,各方加强沟通与研究,携手共同制定相关法律、行业规范,完善标准、推广应用,将区块链技术与司法应用深度融合,积极普及新技术理念,通过试点案例促进区块链取证技术的使用与进步,为实体经济和社会民生提供先进、高效的司法服务。
引导社会公众理性看待区块链技术价值与作用
全社会普及区块链技术的价值与作用,充分发挥区块链技术在建立信任关系、提高协作效率、促进数据共享、提升政府穿透式监管能力等方面不可替代的作用。在司法取证等关乎民生的重点领域,组织开展区块链应用的先导示范,培育典型应用案例示范,面向全国推广应用落地经验,加快区块链应用真实落地。
培育“区块链+法律”复合型专业人才
虽然目前已有部分高等院校展开交叉学科教育、区块链专项技能学科设定,但司法领域内具备区块链技术知识的专业人才十分稀缺。区块链技术是一门多学科跨领域的技术,包含了操作系统、网络通信、密码学、数学、金融、生产等,我国目前在交叉学科、领域方面尚有不足,建议成立互联网法律人才培养基地,联合高校、研究所、互联网企业技术专家通过举办和组织各种学术论坛、研讨会、专业讲座,对公检法机关干警进行积极普及区块链技术应用方面等前沿问题的知识。
区块链技术作为一种新兴技术,从诞生至今不过十余年,而电子证据应用的信息化、智慧化普及才不过是刚刚崭露头角,法律对于新兴技术的认知和应用,还存在社会尚未普及、法律层面还存在认定模糊等问题。因此,在知识产权保护领域,采用区块链技术手段进行司法取证的方式,应秉承开放、中立的态度,既不能因为区块链等技术本身属于当前新型复杂技术手段而排斥或者提高其认定标准,也不能因该技术具有难以篡改、删除的特点而降低认定标准,而应根据电子数据的相关法律规定综合判断其证据效力。期待日后区块链取证技术的引入与应用能够解决知识产权侵权案件保护的司法困境、满足社会多元化的司法生态需要,让人民群众在共享互联网发展成果上有更多获得感、幸福感和安全感。
