2021年11月—12月,由上海市卫生健康委员会指导,上海市毕业后医学教育委员会主办,上海交通大学医学院附属第九人民医院、上海交通大学附属第六人民医院共同承办的“第二届上海市住培住培技能大赛”顺利举行,本次大赛分为指导医师情境模拟教学比赛和住院医师技能比赛两项赛事,同济医院住院医师规范化培训儿科专业基地带教老师李伟、住院医师“同济扬帆”队(外科住院医师解华浩、内科住院医师徐冬阳、麻醉科住院医师许媛媛)在两项赛事中均荣获二等奖佳绩。

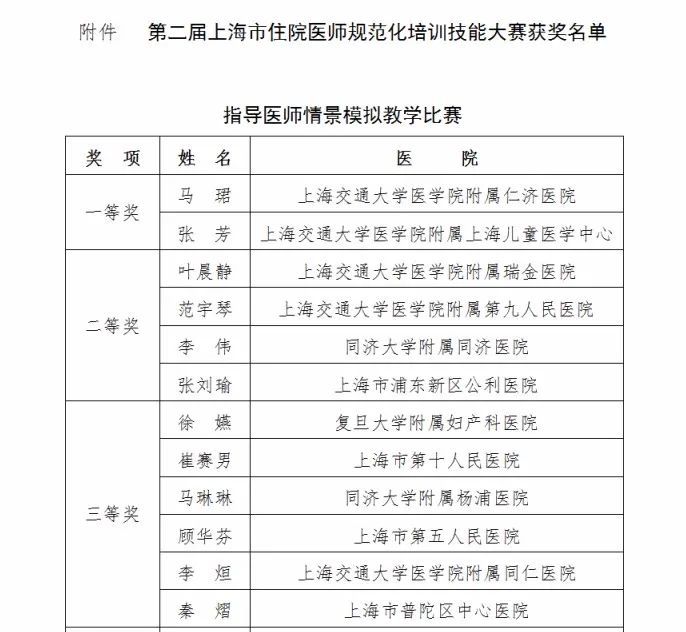
图1 指导医师情境模拟教学比赛获奖名单

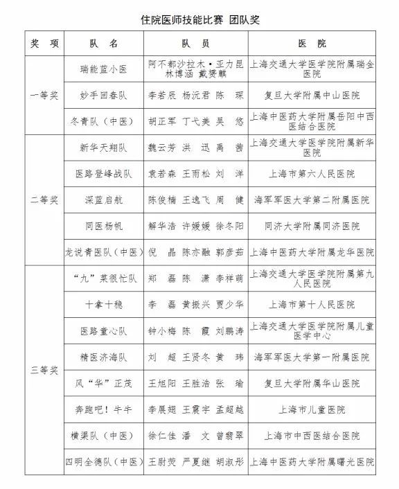
图2 住院医师技能比赛团队奖获奖名单
指导医师情境模拟教学比赛预赛为情境模拟教案评比赛,决赛为情境模拟教学现场赛。经过教案角逐,共有24个医院进入指导医师情境模拟教学比赛决赛,决赛评出一等奖2名,二等奖4名,三等奖6名,优秀奖12名。情境模拟教学通过模拟临床情境、学员进行临床处置、教师观察和复盘进行教学,是培养住院医师岗位胜任力的有效教学方式,复盘环节基于学员在情境中的表现进行反思和讨论,高度体现了“以学生为中心”的教学理念。2021年,教育处重视带教老师情境模拟教学能力的提升,积极组织参加“上海市TMST情境模拟师资培训班”。在备赛过程中,通过“老带新”、邀请院外专家指导等方式帮助医院教师提升教学能力。儿科专业基地带教老师李伟进入决赛,在现场决赛中,李伟老师通过与学员共情、引导式反馈等教学模式,和学员进行沟通与讨论,引导学员发现问题,进行反思,充分展现出优秀临床带教老师的风采,获得了现场评委的赞赏与肯定,荣获情境模拟教学比赛二等奖。

图3 儿科基地李伟老师情境模拟比赛现场
住院医师技能比赛分为初赛、复赛和决赛,医院通过组织院内单项操作初赛,选拔出优秀的住院医师组队参加上海市复赛与决赛。复赛为赛道式比赛,每个赛道设置呼吸及技能竞赛、腔镜技能竞赛和困难气道插管技能竞赛3个比赛项目。决赛为情境模拟竞赛,考察各参赛队案例分析、诊断处理以及团队协作的能力。共有31支队伍进入复赛,经过激烈角16个医院代表队伍进入决赛。决赛为情境模拟比赛,3位参赛队员组成医疗小组进行临床情境判断和处置。决赛评出一等奖3名,二等奖5名,三等奖8名。医院教育处处长李颖老师带队,2020级外科专业基地住院医师解华浩、2020级麻醉科专业基地住院医师申淅源、2021级内科专业基地住院医师徐冬阳组队一路披荆斩棘,在复赛、决赛中脱颖而出,最终荣获团队二等奖。赛前培训共有王岚、王晖、张凌等17位来自多学科带教老师参与指导,得到内科、外科、麻醉、急诊专业基地的有力支持。


图4 图5 住院医师技能比赛现场
此次比赛历时2个月,对单个队员和学员间团队协作处置均设置了比赛环节,既是对培训基地住院医师基本功与日常训练效果的考验,也是对指导医师教学水平与基地培训质量的检验。同济医院领导高度重视,教育处及各专业基地教师本着以赛促进的原则认真备赛。学员和教师在备赛和比赛过程中,通过不断反思、互相观摩和交流自身能力也得到明显提升。指导医师情境模拟教学比赛和住院医师技能比赛,有助于不断提高住院医师规范化培训的带教与培训质量,激发带教老师和住院医师不断精进。参赛学员表示,荣誉的获得是对自我能力的肯定,激励自己在将来的工作发展中,不忘初心,勇往直前,努力做一名有能力、有理想的优秀医师。

图6 三位参赛规培学员
(从左至右 徐冬阳 许媛媛 解华浩)
图文 | 教育处
编辑 | 宣传处