
2月1日起
崇明这些区域禁止垂钓!
根据《关于加强和规范我市长江口禁捕管理区垂钓管理的通告》(沪农委规〔2021〕13号),崇明区张网港、北堡港以西的长江刀鲚国家级水产种质资源保护核心区,长江大桥、北八滧港以东的长江口中华鲟自然保护区4个区域禁止垂钓。除此以外的区域可实施以休闲、娱乐为目的垂钓活动,垂钓行为限“一人一杆、一线一钩”,严禁利用垂钓从事或变相从事生产性捕捞活动,该办法于2022年2月1日起正式实施。

2月16日12时至5月16日12时
崇明进入内陆禁渔期!
2022年2月16日12时至5月16日12时,崇明将进入内陆禁渔期。在崇明区内开放性、自然性渔业水域包括湖泊及河流(河道),禁止除休闲垂钓外的其他任何捕捞活动,禁止使用插网、网簖、地笼网、机吸耙刺、机拖耙刺等破坏渔业资源的渔具及《中华人民共和国渔业法》及农业农村部规定的其他禁用渔具。
在禁渔期内违反禁渔规定的,区农业农村委将根据《中华人民共和国渔业法》及相关法律规定予以处罚。对违法情节严重构成犯罪的,将依据《中华人民共和国刑法》第三百四十条非法捕捞水产品罪及《最高人民检察院、公安部关于公安机关管辖的刑事案件立案追诉标准的规定(一)》第六十三条规定,依法移送公安机关处理。

广大市民朋友切勿以身试法
若发现非法捕捞行为
请向有关部门举报
共同守护崇明生态
监督举报电话:
110、59621692
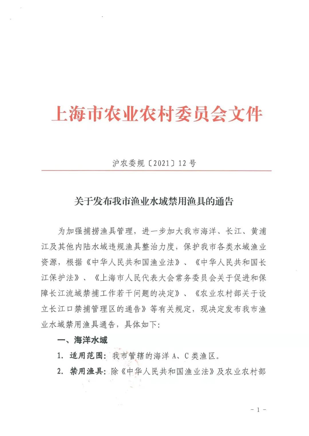
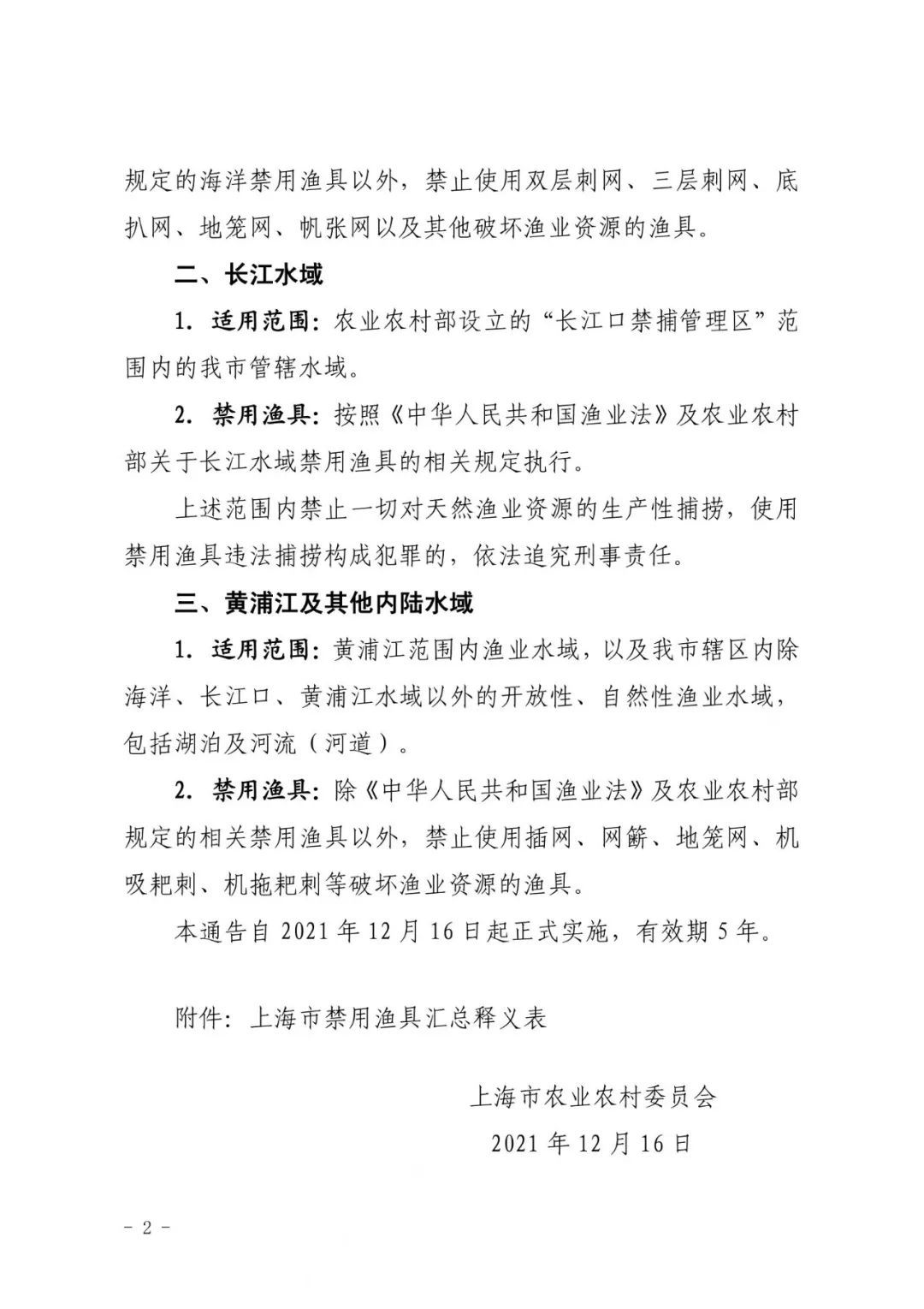
附:《关于发布我市渔业水域禁用渔具的通告》







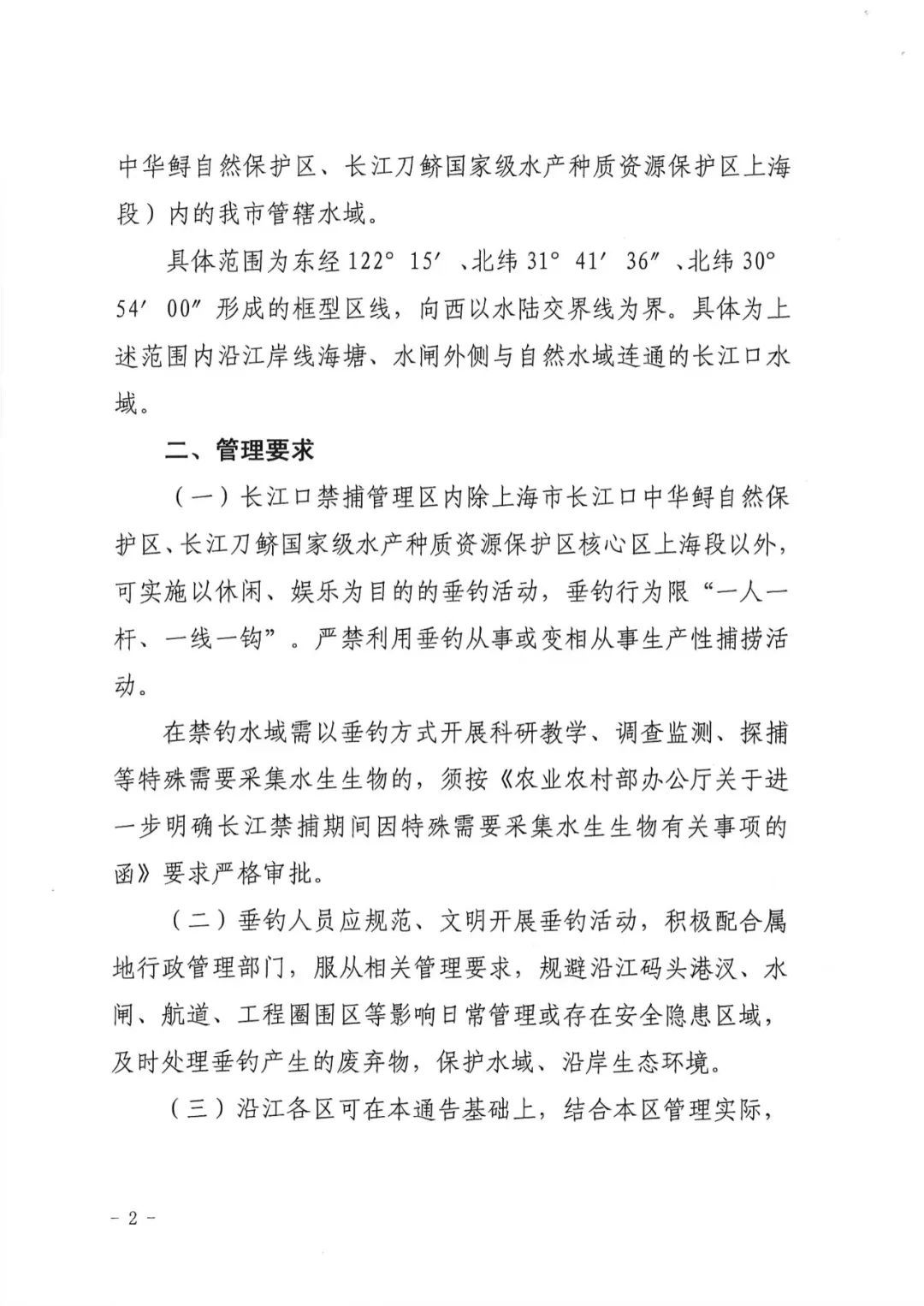
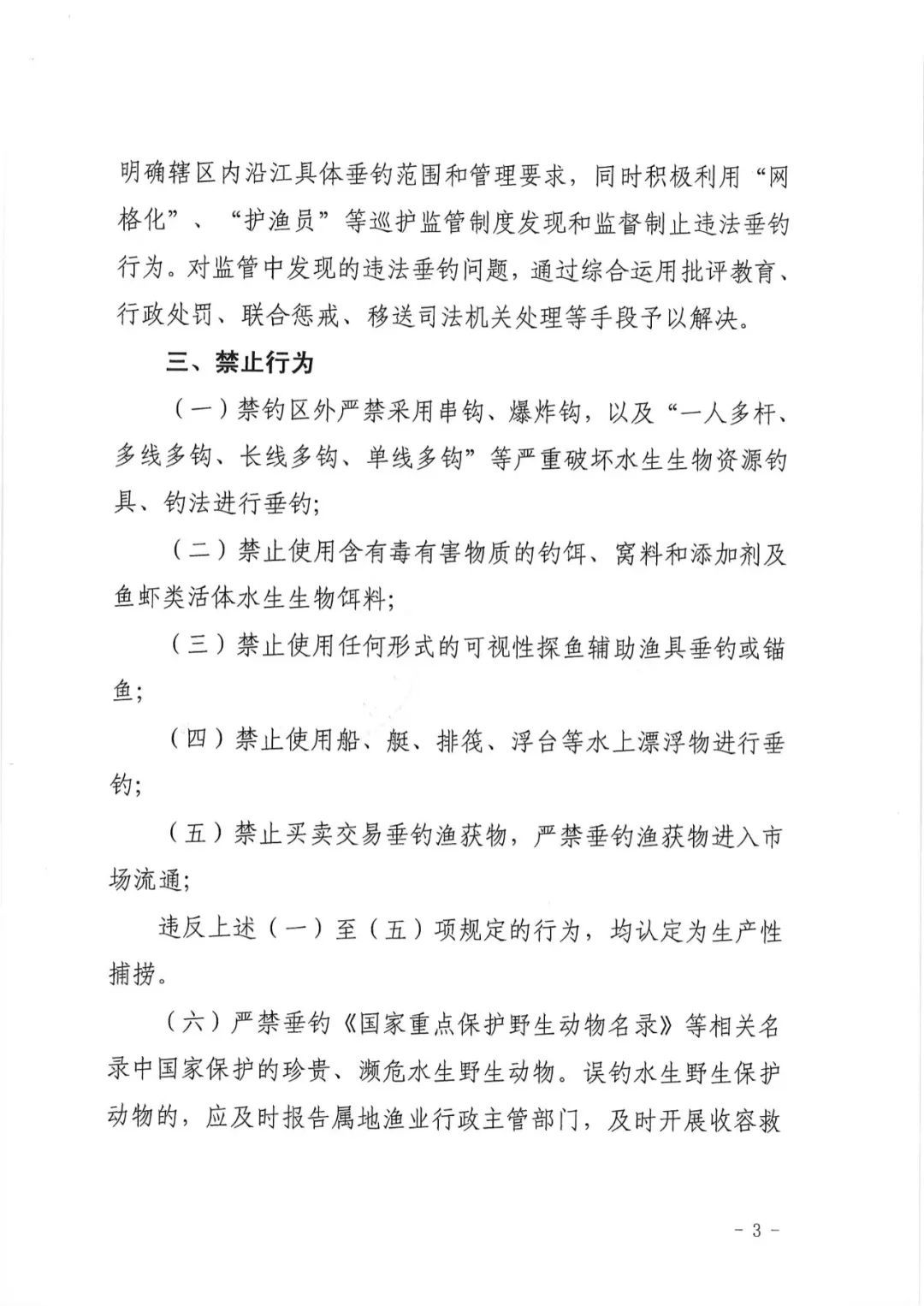
附:《关于加强和规范我市长江口禁捕管理区垂钓管理的通告》




记者:郭王旖喆
资料:区农业农村委
编辑:郭王旖喆