国务院已经发布了2022年的假期安排,春节依然是7天。
大家关心的,不只是春节放几天,而是春节加班工资怎么算,以及除夕算不算法定节假日?


看完这篇,春节工资发放那些事儿,你就全懂了。
1.除夕不算法定节假日,加班没有3倍工资
我们先来看看国务院对于春节假期怎么规定的。

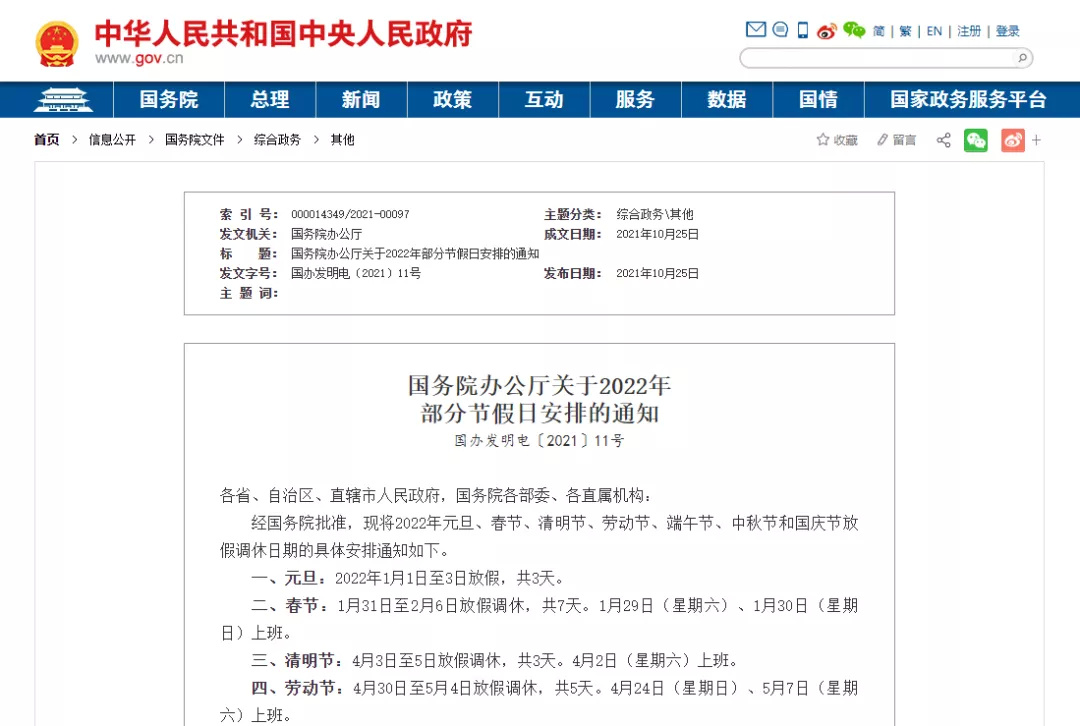
从通知中可以看出,国务院只发布了春节放假调休日期的具体安排,1月31日至2月6日放假调休,共7天。1月29日(星期六)、1月30日(星期日)上班。但其中并未对哪些天是法定节假日,哪些天是休息日调休下定义。
虽然从放假通知中我们不能知道,除夕属不属于法定节假日。但是我们检索了以往的条例,可以发现,根据现在生效的最新条例来说,除夕不属于法定节假日。

也就是说,初一、初二、初三属于法定节假日,除夕、初四、初五、初六属于休息日。这是目前为止定义春节假期属性的最新文件。
2.春节假期加班工资怎么算?
《劳动法》第四十四条第二、第三项:
(二)休息日安排劳动者工作又不能安排补休的,支付不低于工资的百分之二百的工资报酬;(三)法定休假日安排劳动者工作的,支付不低于工资的百分之三百的工资报酬。
计算公式:
法定节假日加班工资=加班工资的计算基数÷平均每月计薪天数×300%休息日加班工资=加班工资的计算基数÷平均每月计薪天数×200%
以一个月薪5000元的职工为例——
他的日加班工资基数是5000元/月,除以月计薪天数21.75天,即229.9元/日。
若该职工在春节3天的法定假期内上班,用人单位应按每天不低于689.7元的标准支付加班费。
即:5000元/21.75×3=689.7元。

也就是说,春节3天法定假期内上班的职工,每天拿到的报酬为1+3,1为原来的报酬,3为因加班而另外需支付的3倍报酬。这个1,是因为法定假期是带薪的,即使不加班也要算正常的工资,但一般用人单位已经将这1倍计算入月工资之内,不会因为法定节假日休息而扣工资。
若在其余4天内上班的,用人单位又不能安排补休的,则用人单位应按照公休日加班工资的标准计发2倍工资,即每天不低于459.8元标准支付加班费。即:5000元/21.75×2=459.8元。
也就是说,春节其余4天上班的职工,每天拿到的报酬为1×2。为什么是“×”而不是“+”,因为这4天是休息日而非法定节假日,休息日是不带薪的。
3.2月份工资可提前发放
今年的春节从1月31日就开始放假了,一直放到2月6日。如果发薪日在这期间的企业,需要提前发薪。
我国《工资支付暂行规定》第7条规定:工资必须在用人单位与劳动者约定的日期支付。如遇节假日或休息日,则应提前在最近的工作日支付。工资至少每月支付一次,实行周、日、小时工资制的可按周、日、小时支付工资。
在国家政策上,仅强调了工资发放的基本原则,并没有对具体的支付时间做出规定,各地区可以按照自己的实际情况制定相关细则,主要分为两个情况:
今年的春节从1月31日就开始放假了,一直放到2月6日。如果发薪日在这期间的企业,需要提前发薪。
情况一
地市工资支付条例里明确规定工资支付时间范围,单位应该严格按照当地规定制定合理的发薪日期,以免造成拖欠工资,给企业带来损失。
如深圳市的工资支付条例明确,工资支付周期不超过一个月的,约定的工资支付日不得超过支付周期期满后第七日。用人单位因故不能在约定的工资支付日支付工资的,可以延长5日;因生产经营困难,需延长五日以上的,应当征得本单位工会或者员工本人书面同意,但最长不得超过15日。
情况二
当地工资发放条例中没有明确规定工资支付日期,单位主要以劳动合同上的约定发薪日期为准,单位只需要保证每月至少支付一次工资,具体支付日期自行确定即可。
如福建省工资发放条例规定:用人单位应当每月至少支付一次工资,用人单位应当按照劳动合同约定的日期支付工资。工资支付日期遇法定休假日或者休息日的,应当提前在最近的工作日支付。
除了正常发放工资需要注意发放日期,还有工资提前发放、延迟发放、离职发放等情况,工资发放4种情况对应的发薪日规定如下:
>>>tips:多久没有发工资算“拖欠”?
工资支付的时间节点需要注意了,一不小心容易造成”拖欠工资“,对企业产生不利影响,多久没有发工资算“拖欠”呢?
我国《劳动法》规定,工资应当以货币形式按月支付给劳动者本人,不得克扣或者无故拖欠劳动者的工资。“按月支付”即包括工资应当以月薪的形式发放,在用人单位与劳动者约定的日期支付,每月至少发放一次。如遇法定节假日或休息日,则应提前在最近的工作日支付,不能往后推,否则就构成“拖欠”。
这就意味着,如果你的工资是在每月1日至6日发放的话,大家是可以提前领到本来应该在2月份发放的工资的哟~
来源:文化人才在线
编辑:俞岚婷(见习)