说起宜芝多
可以说是上海人曾经最熟悉的
西点品牌之一了
但在去年宜芝多门店
一夜之间全部停业

关店潮引发广泛关注
大家最关心的问题就是
手上的预付卡
提货券还能用吗?
当时创始人及公司回应称
正在努力寻求方法复工复产
秉持不躲避、不拖延、负责到底的态度
来面对此次危机



但就在最近
坏消息终究还是来了
当初的"复工复产"未能兑现
消费者手上的预付卡、提货券
也没地方能用
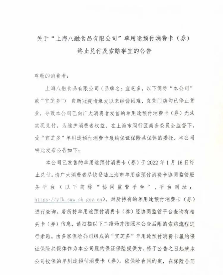
16日晚11点,宜芝多官方微信号发布了《关于“上海八融食品有限公司”单用途预付消费卡(券)终止兑付及索赔事宜的公告》

《公告》中指出,宜芝多直营门店均已停止营业,已发放的单用途预付卡券无法实现兑换,卡券已于1月16日终止兑付。请仍持有预付卡卡券的消费者登陆上海市单用途预付卡协同监管服务平台查询所持有的单用途预付卡券余额,然后进入索赔流程进行索赔。宜芝多将在保险合同责任范围内承担保险责任。

记者扫码后看到,持卡消费者需在索赔链接中输入卡号、面额、余额、持卡人姓名、手机号、联系地址等信息,成功提前信息起3日内,理赔工作组将通过微信公众号通知被保险人在线初审结果,并在30日内完成审核工作。在完成终审之日起10日内向被保险人支付已确认的赔偿。

除了理赔时间
消费者最关心的莫过于理赔金额
记者获悉
100元面值的预付卡
可赔付比例大约在3折左右

据公告显示,鉴于“宜芝多”向共保体投保申报的最高预收资金余额为5000万元,经闵行区商务委确认实际在协同监管平台上备案发卡预收资金余额为52,745,356.35元。
根据保险合同约定:
理赔金额须按照比例95%(即,投保人投保时预计单用途预付消费卡项下最高月末预收资金余额/投保人单用途预付消费卡项下实际最高月末预收资金余额)= 5000万元/5274万元=95%)予以折算;

且由于“宜芝多”的单用途预付消费卡在实际销售过程中存在折扣销售实情(“宜芝多”书面申明所有单用途预付消费卡均按照85折销售,详见附件2),根据保险合同约定,理赔金额须按照同比例(即,实际预收资金/(实际预收资金+发卡企业赠送资金)= 85%)予以折算;
而根据保险合同约定,“宜芝多”与共保体约定承保比例为40%。因此理赔金款须按照同比例予以折算;
因此,基于上述折算因素,共保体就单张预付消费卡的保险金理赔金额计算公式如下:单张预付消费卡的实际赔付金额=单用途预付消费卡内剩余资金余额×实际预收资金/(实际预收资金+发卡企业赠送资金)×(投保人投保时预计单用途预付消费卡项下最高月末预收资金余额/投保人单用途预付消费卡项下实际最高月末预收资金余额)×承保比例。
也就是说
以一张100元面值
且卡内余额为100元的预付卡券为例
可获得赔付的保险金理赔金额为
100元×95%×85%×40%=32.3元
据公告显示,宜芝多保单最高可赔偿金额为2000万元,以协同监管平台上备案发卡预收资金余额52,745,356.35元来计算的话,基本上消费者均可获得最低理赔金额数。
对此不少网友表示唏嘘
真的要告别了
曾经街头巷尾都能见到的宜芝多




宜芝多——
一个来上海21年的台资烘焙品牌
1992年
台湾烘焙师出身的蔡秉融在上海创立了“宜芝多”品牌。那时正是上海台资烘焙企业的黄金年代,同期的还有“克莉丝汀”“85度C”等知名品牌。
1999年
美罗城的地下一层开出第一家宜芝多。并在1999-2010年的黄金10年,进驻上海各大商圈。
2016年
宜芝多与上海申通地铁集团签订名为“百店计划”战略合作协议,加速了宜芝多在上海地区门店的拓展。
之后宜芝多75%的营收都来自于设立在地铁站的门店,地铁门店数达105家。更有人说:在上海,只要能换乘的地铁站几乎都有宜芝多的店铺。
2020年9月
受疫情影响,宜芝多1个半月内在上海地区关店了70余家,门店数仅剩疫情发生前的一半。
宜芝多创始人、总经理蔡秉融坦言↓
“疫情打击惨重,尤其是疫情最为严重的2至4月,地铁人流量惨淡,基本没有营收。5月逐步复工以来,地铁人流已恢复到原先的七成,但消费力仍因‘人们都戴口罩,匆匆忙忙过门不入’而不振。”
2021年6月
宜芝多又传出关门的消息。记者还查询到,在上海市商务委的“上海市单用途预付消费卡协同监管服务平台”上八融公司在2021年6月1日被列入“警示名单”,原因是“预收资金超过特别风险警示标准未按规定采取银行专用存款账户管理等风险防范措施。”商务部门、市场监管部门已对此事介入调查,对相关负责人进行约谈。

在如今面包店竞争激烈的魔都
知名连锁品牌纷纷大规模关店
不免让人唏嘘
这些老牌的面包店到底差在哪儿?

新鲜出炉的面包,是上海人早餐当中离不开的主食之一。李茂君摄
上海食品协会常务副会长高克敏曾指出,创新不够是这些品牌的通病,面对新生代的消费群体已经成为市场主流,他们没有做出及时的变化。
如今,市场主力消费人群为90后、95后新生代消费群体,他们更注重健康,全麦面包,馅料含有五谷杂粮、坚果等健康食品的受到欢迎。年轻消费者对跨界的零售模式越来越热衷。并且为了追求新鲜度,他们更喜欢现烤现卖的经营模式。
老牌面包店的“滑铁卢”
大家怎么看?
欢迎评论区留言!
编辑:张天一
资料:东方网 新闻坊 上观新闻
*转载请注明来自上海杨浦官方微信