
为全面贯彻落实积极应对人口老龄化国家战略,加快推进国际老年友好城市和健康上海建设,营造养老孝老社会氛围,为老年人看病就医提供便利,经各区卫生健康委、申康医院发展中心评估,上海市卫健委于近日确定并公布了市第二批老年友善医疗机构,浦东新区59家医疗机构位列其中。
这些医疗机构将按照建设标准,积极打造各自为老服务品牌,从细节出发,为老年人就医提供更加便捷、省心、方便的就医体验。
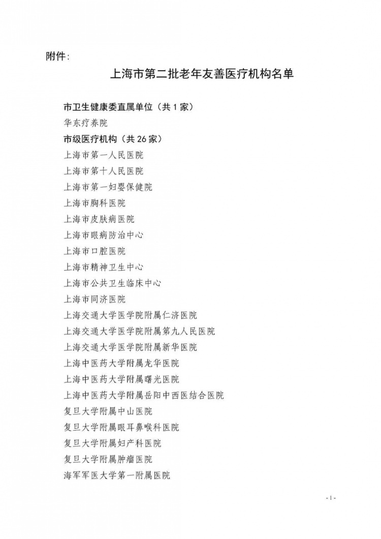
上海第二批老年友善医疗机构名单
(浦东新区)
上海市东方医院
上海市第七人民医院
上海市浦东医院
上海市浦东新区公利医院
上海市浦东新区浦南医院
上海市浦东新区人民医院
上海市浦东新区光明中医医院
上海市浦东新区老年医院
上海市浦东新区精神卫生中心
上海市浦东新区南汇精神卫生中心
上海市浦东新区眼病牙病防治所
上海市浦东新区肺科医院
上海市浦东新区妇幼保健院
上海市浦东新区大团社区卫生服务中心
上海市浦东新区芦潮港社区卫生服务中心
上海市浦东新区惠南社区卫生服务中心
上海市浦东新区宣桥社区卫生服务中心
上海市浦东新区陆家嘴社区卫生服务中心
上海市浦东新区周浦社区卫生服务中心
上海市浦东新区花木社区卫生服务中心
上海市浦东新区航头鹤沙社区卫生服务中心
上海市浦东新区川沙华夏社区卫生服务中心
上海市浦东新区周家渡社区卫生服务中心
上海市浦东新区迎博社区卫生服务中心
上海市浦东新区曹路社区卫生服务中心
上海市浦东新区潍坊社区卫生服务中心
上海市浦东新区三林康德社区卫生服务中心
上海市浦东新区孙桥社区卫生服务中心
上海市浦东新区唐镇社区卫生服务中心
上海市浦东新区高行社区卫生服务中心
上海市浦东新区沪东社区卫生服务中心
上海市浦东新区王港社区卫生服务中心
上海市浦东新区六灶社区卫生服务中心
上海市浦东新区书院社区卫生服务中心
上海市浦东新区南码头社区卫生服务中心
上海市浦东新区泥城社区卫生服务中心
上海市浦东新区万祥社区卫生服务中心
上海市浦东新区江镇社区卫生服务中心
上海市浦东新区康桥社区卫生服务中心
上海市浦东新区浦兴社区卫生服务中心
上海市浦东新区金桥社区卫生服务中心
上海市浦东新区北蔡社区卫生服务中心
上海市浦东新区航头社区卫生服务中心
上海市浦东新区机场社区卫生服务中心
上海市浦东新区凌桥社区卫生服务中心
上海市浦东新区新场社区卫生服务中心
上海市浦东新区老港社区卫生服务中心
上海市浦东新区东明社区卫生服务中心
上海市浦东新区高桥社区卫生服务中心
上海市浦东新区合庆社区卫生服务中心
上海市浦东新区张江社区卫生服务中心
上海市浦东新区祝桥社区卫生服务中心
上海市浦东新区高东社区卫生服务中心
上海市浦东新区三林社区卫生服务中心
上海市浦东新区塘桥社区卫生服务中心
上海市浦东新区川沙社区卫生服务中心
上海市浦东新区上钢社区卫生服务中心
上海市浦东新区洋泾社区卫生服务中心
上海市浦东新区联洋社区卫生服务中心
查看全市更多老年友善医疗单位


















责任编辑 倪莉琪
来源 浦东发布