
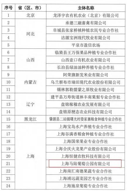
日前,农业农村部农业生态与资源保护总站、中国农业生态环境保护协会发布了全国首批经过评价认证的生态农场名单。嘉定的上海马陆葡萄公园有限公司和上海永辉羊业有限公司入选。
什么是生态农场?生态农场是依据生态学原理,遵循整体、协调、循环、再生、多样原则,将生态农业技术、现代先进装备、绿色低碳理念等引入农业发展的实践主体。简单来说,就是要在持续获得最高产量的同时,保持环境友好和产品安全。
这两家生态农场都是如何做的呢?
我们一起去看看吧!
上海马陆葡萄公园有限公司

不断优化控产提质的栽培技术、“四诱一网”的绿色防控技术、生产过程全程追溯,实现葡萄精准管控、高质量发展。

节肥节药方面,采用“垅式种植”“半稀植栽培”“平棚架双主蔓分组整形”等葡萄栽培技术模式,使每亩地减少用肥量50%、土地管理面积减少70%。另外,不使用化学合成农药和肥料,而采用物理和生态防治,肥料方面主要使用自制有机肥、商品有机肥、绿肥等。
绿色防控方面,采用色诱、光诱、食诱、性诱及防虫网“四诱一网”的绿色防控技术,另外采取树干涂白、及时清园等生物措施降低病害发生率。
土壤培育方面,建立合理的年周期施肥制度,以秋施有机肥为主,同时采取种植绿肥、生草栽培,以及冬季深翻、春秋季中耕的土壤管理模式。
废弃物循环利用方面,将修剪下来的葡萄枝条、除落的枝、叶、果以及地头杂草粉碎后与动物粪便、细土按照比例混拌,进行腐熟发酵形成肥料,达到园区废弃物的循环利用。
上海永辉羊业有限公司

近年来,永辉羊业对种羊场、羊舍进行现代化改造,建成了标准化、生态型、全自动的现代化牧场,2021年,获评国家级畜禽标准化示范场、动物疫病净化示范场。
据悉,永辉羊业已启用粪便尿液干湿分离系统,做到粪便日日清。另外,羊舍中清理出的羊粪可通过专用通道直接输送到鲜粪堆放棚,再经过发酵处理成为有机肥料。尿液收集后则经过专用管道输送到三格池进行发酵处理,再进入生化处理池,之后连通地下专用管道施入农田,提升土壤肥力。

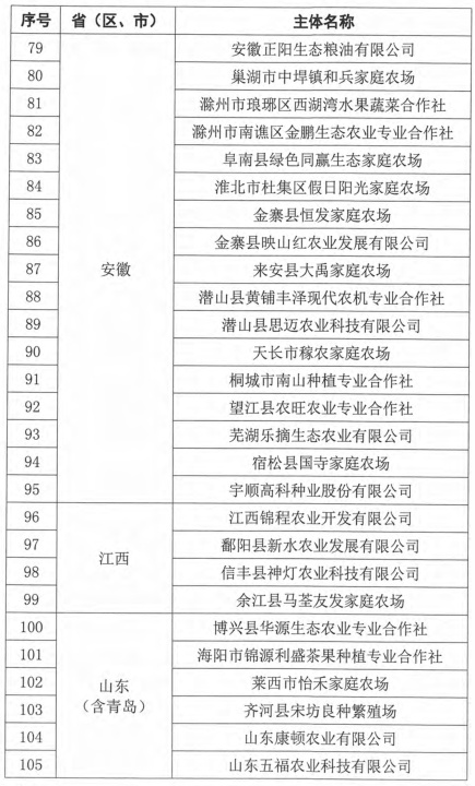
首批生态农场名单





来源:嘉定三农、农业农村部农业生态与资源保护总站
编辑:卓明霞