光腿神器
一种接近肤色的保暖袜
因其远看宛若自然裸露双腿
自带保暖功能
被网友称为“打底裤的终结者”

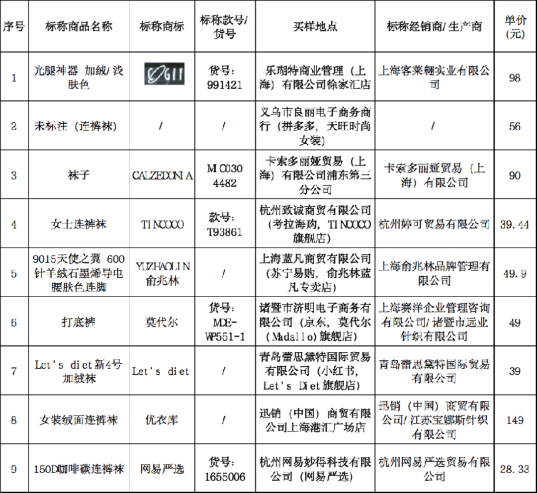
为此,市消保委从各大电商平台及百货店、大型超市等实体渠道,购买了50款适合冬季穿着保暖袜,涵盖了浪莎、南极人、tutuanna等大家耳熟能详的品牌,单价从20多元至300多元不等,开展比较试验。

加绒能否保暖?实测有效
目前,市场上多数产品,通过加绒的方式来提高保暖性。50件样品中,有37件加绒,13件未加绒。

保温率测试发现,50件样品保温率在18%-60%之间,其中,37件加绒样品的平均保温率为43.0%,13件未加绒样品为27.7%。
winter
试验证明,通过加绒的方式,确实能达到保暖效果。
特殊材料更保暖?结果不理想
在本次试验中,有不少样品宣称使用石墨烯、远红外等特定纤维原料的方法达到保暖目的。但检测发现,个别样品的保温率并不理想。
如标称由肇庆一统服饰有限公司企划制造的石墨烯连裤袜(标称商标:pierre cardin皮尔·卡丹,标称货号:JD1937090-020X1),其保温率仅为21%。

该样品网页宣称截图
又如标称由苏州易胜华鑫信息技术有限公司生产的110D天鹅绒发热连裤袜(自然肤)(标称商标:MINISO ),其包装标注“采用远红外发热技术,蓄热保暖”,但经检测保温率仅21%。

该样品包装标注截图
D值越大越暖?无直接关系
目前市场上不少商品宣称“旦数(D值)越高越保暖”,甚至和具体适宜的温度挂钩,比如60D适合12℃-25℃,500D适合10℃-20℃。所以不少消费者也把旦数作为选购时的重要参考指标。

个别样品网页宣称截图
旦数(D值),是纺织领域国际公认的纱线细度单位,指9000米纱线的重量克数。如100旦(D)表示9000米长的纱线重100克。旦数越大,表示相同长度的纱线越重,如果是同类材质,纱线也就越粗。
winter
对比发现,保温率和旦数的高低没有直接关系。
以同样不加绒的两件样品为例,标称由大创(上海)商业有限公司经销的保暖袜,其实测线密度为82.7D,保温率18%,而标称由杭州网易严选贸易有限公司生产经销的连裤袜,其实测线密度为31.3D,保温率30%。这表示,前者的旦数虽高,但保温率却远低于后者。
此外,50件样品中,有16件宣称旦数,但经测试,只有3件实测旦数与宣称结果基本相符,其余13件样品差异较大。
如从抖音平台的“浪莎服饰内衣旗舰店”购买的样品,其网页宣称旦数为“8000D”、标称由浙江梦娜袜业股份有限公司生产销售的富宽臀裤(标称商标:MengNa梦娜,标称货号:G4565),其产品包装标称“2800+DEN”。

上述样品网页、包装截图
经测试,上述两件样品外层面料的纱线旦数分别只有(21.2+36.2)D和54.1D,内层加绒面料通过测试较短长度纱线推算出的旦数也远未达到宣称值。
在与部分企业的沟通中了解到,个别品牌测量旦数,用的是自创方法,并未使用国际公认的统一基准。
理性看待市场上高旦数,特别是宣称上千D值的产品,因为实际上几乎找不到对应那么粗的纱线,企业的宣传理据有待求证。
透湿率全部达标
保温和透气是一对互斥的功能,在满足一定的保温性能下,透气性能好的穿着会更加舒适。目前市场上绝大多数的保暖袜,在腿部与脚部使用了不同的面料。腿部较厚,以保暖为主。而脚部则使用不加绒面料,主要为了改善透气、透湿性能。
检测发现,50件样品的透湿率均大于10000g/(㎡·24h),均有良好的透湿性。其中有9件样品透气性相对较好。
分别是:

近半数样品不防静电
冬季比较干燥,加上保暖袜的材质多为化学纤维,更易产生静电,一方面会吸附外衣影响美观,另一方面静电有时会产生微小火花,身体会有不适感,所以很多产品也添加了防静电的纤维或整理剂来改善静电现象。
检测发现,31件样品的电荷量不超过0.6μC/件,具有防静电性能;19件样品的电荷量为0.7-1.0μC/件,不具备防静电性能。
如从拼多多的“天旺时尚女装”购买的样品,其在产品描述页面上宣称“使用高级的防静电植绒方式”,但经实测,其该产品的电荷量仅为1.0μC/件,并不具有防静电性能。

该样品网页宣称截图
“防勾丝”“防顶破”效果差异明显
勾丝,对保暖袜造成最明显的影响是外观的改变。部分纱线在勾丝过程中滑出保暖袜表面甚至断裂,还会对保暖袜的耐用性产生影响。

检测发现,48件样品均有不同程度的勾丝,其中10件样品未达到网页宣称的“防勾丝”效果。
分别为:


个别样品网页宣称截图

袜子的袜头处在穿着过程中受到来自脚趾的比较集中的力,袜头部位鼓起扩张甚至被破坏。如果面料未加固或缝制粗糙,在袜头部位很容易出现破洞,影响穿着寿命。
测试发现,50件样品的顶破强力差异明显,最低仅54N,最高达到538N,相差近10倍。
综合来看,本次比较试验的优秀选手:



来源:上海市消保委