最近收到李先生的留言:我在一网通办系统上申请引进人才落户,但是里面的项目很多,一些内容让我很困惑不知道如何填写,比如“户口迁出、迁入地信息”中“长三角跨省户口网迁”应不应该选?“档案信息中”中“现档案保管地”怎么填?“教育经历”中“前置学历信息”是什么意思?能不能给一些指点呢?
为了让大家更加快速、准确地进行网上填报,做到事半功倍,小编为大家悉心整理了引进人才落户网上填报的操作细则,手把手教会大家如何在网上进行个人信息填报。
一、申请人基本信息
准确填写申请人的各项基本信息,如实填写具体的职务或岗位,毕业时间与毕业证书时间一致,根据实际情况选择学历信息。如果姓名中含有冷僻字,请使用括号加拼音方式代替,例如:张(yan)。

这里提醒大家,如果最高学历为非普通高等教育的本科,教育类型务必要根据实际情况进行选择,以便于系统核验。

二、主要科研成果(工作业绩)及专业特长
真实、客观、详细地描述申请人的主要科研成果和工作业绩,包括申请人的专业背景及特长,申请人的岗位职责,承担的项目,获得的成绩等。

三、就业及社保信息
按照实际情况填写就业及社保信息,合同有效期起止时间、试用期时间与签订的劳动(聘用)合同时间一致。如果申请人是事业/机关单位在编人员,这里请选择“是”。

敲黑板划重点:劳动(聘用)合同有效期及试用期必须严格按照劳动(聘用)合同上的日期准确填写。如果申请人及随调配偶尚在试用期,原则上须通过试用期后才能申报!
四、户口迁出、迁入地信息
户口迁出地信息须与户口簿或户籍证明信息保持一致,户口迁出地派出所按户口簿章填写。户口落家庭户的,户口迁入地信息与房产证地址一致;落单位集体户的,户口迁入地信息与单位集体户口簿地址一致;落社区公共户的无需填写具体迁入信息。

注意:同意长三角跨省户口网迁,并且申请社区公共户的人员,务必填写正确的迁入地社区公共户所属派出所信息。如不清楚具体派出所名称,可通过“上海公安人口管理”公众号查询。长三角区域跨省户口网上迁移以“户”为单位,申请人选择“进行跨省户口网上迁移”的,每位申请落户成员都须同意跨省户口网上迁移,并上传每位申请落户成员签署的《跨省户口网上迁移告知单》。
五、档案信息
具备人事档案保管资质的单位,现档案保管地选择为“本单位”。

不具备人事档案保管资质的单位在系统中填写档案信息时,现档案保管地根据实际情况选择“外省市”或“本市人才中心或其他单位”,准确填写现档案保管单位名称,并确保该单位具备跨地区流动人员人事档案保管权限的资质。待预审通过后,系统会根据填写的信息自动生成调档函,申请人自行联系调档。

六、教育经历
教育经历从全日制大学(大专)填起,根据实际情况选择教育类型,填写的学历证书编号与毕业证书编号一致,学位证书编号与学位证书编号一致。
若主申请人最高学历为非普通高等教育专科起点的本科学历,“是否专转本、专升本、自考本科学历,是否持有前置专科学历”一项选择“是”,然后按照系统要求填写前置学历信息。

七、工作经历
工作经历从全日制学校毕业后开始填起,并按照时间顺序完整填写,超过三个月未就业的须注明待业。申请人最近一段工作经历截止时间为“至今”(终止时间不填默认为至今)。

敲黑板划重点:工作单位名称务必准确填写全称,部门及职务根据实际情况填写申请人所在的具体工作部门,职务或岗位也需如实填写,不可简写、漏写。
八、专业技术职务任职资格填写
按照实际情况填写申请人已经获得的专业技术职务任职资格。

九、职业技能工种填写
技能类人才按照系统提示选择申请人所获得的职业技能工种名称,并填写获得日期。

十、获奖情况
填写申请人获得的省部级及以上的奖励情况。

十一、配偶信息填写
准确填写配偶的基本信息,户口迁出迁入地信息、档案信息、教育经历、工作经历等的填写要求与主申请人一致。
配偶的工作单位填写全称。若配偶为派遣员工,工作单位应填写派遣单位名称,或填写“XXX派遣至XXX”。
若配偶已在沪,请根据实际情况选择进沪原因。若配偶在上海报出生(即身份证310开头),进沪原因选择“其他”,进沪年月为出生年月。

十二、子女信息填写
子女信息需填写申请人及配偶所有生育子女的信息。子女的姓名、身份证号码信息务必与户口簿一致。如果子女在境外出生,证件类型可根据实际情况选择港澳通行证、台湾通行证或护照等,并在上传附件时上传相应的证件。

敲黑板划重点:子女的姓名、身份证号码信息务必核对无误,以免影响迁户落户。
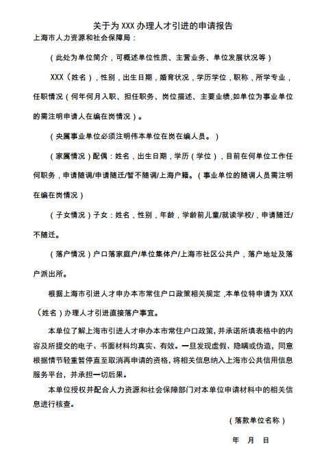
十三、申请报告公函
申请报告公函应严格按照系统中的样张模板填写,内容包括单位简介,申请人、配偶及子女情况介绍,落户情况,承诺授权,落款单位名称和时间,不可简化或漏写。另外提醒大家,事业单位的调动人员需在申请报告公函中注明在编在岗情况。

文字:思文
编辑:文劼