”
从儿童的生活兴趣出发,打造符合学生认知特点和学科教学标准的课堂,设计让孩子在做做玩玩中完成的作业……像这样的学习经历,在松江区第三实验小学的课堂和作业活动中,已经成为了日常。
今天,小编就带领大家走进松江区第三实验小学,去看一下学校“三好课堂”和“特色作业设计”下,孩子们的快乐学习生活。

一年级语文课《端午粽》的课堂教学现场
怎样关注学生学习经历?
答案:打造规范“三好课堂”
儿童从幼儿园跨入小学,随着环境、学习任务和学习方式等的变化,其角色也在发生着变化,如何帮助孩子实现幼小衔接的“软着陆”?松江区第三实验小学的答案是:找到国家课程校本化的实施途径与方法。
据了解,自2012学年建校以来,学校就以“三好课堂”为切入口,引领教师开展课堂研究与实践。
所谓“三好课堂”,即对照基于课程标准的教学与评价要求中的学习习惯、学习兴趣和学业成果,结合学校的教学传统与实践经验,在课堂教学中从这三个维度入手,关注学生的学习经历:
养成好习惯
习得好方法
激活好思维

三好课堂:养成好习惯,习得好方法,激活好思维
语文统编教材《司马光》是一篇古文,整节课围绕讲故事、读故事、学人物、学做人展开教学。在课上,老师先让学生讲一讲司马光的故事,初步感知人物;再读一读课文,品一品司马光的美好品质;最后把故事讲完整,讲生动,夸一夸司马光,练习语言表达能力。
以故事为学习支架,课堂教学过程融入了语文要素和育人要素,孩子们在学习中不仅掌握了讲故事的方法,锻炼了语言表达能力;而且还学习到古代名人所具备的传统美德和优秀品质,增强了文化认同感,滋养了心灵。就这样,语文课跳出了传统的“老师讲学生听”的怪圈,孩子们听得更认真,学得更高效。
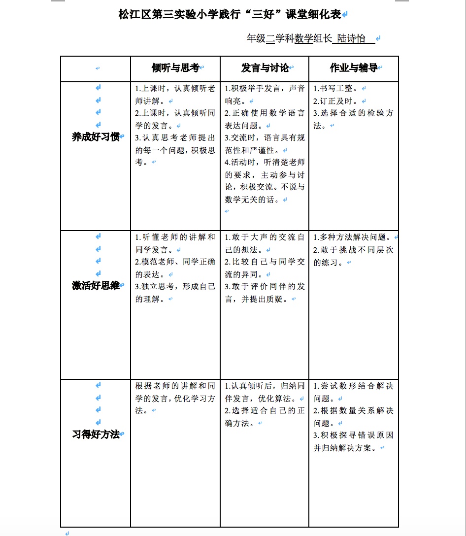
为了真正把“三好课堂”理念落在实处,学校所有的学科都会实施“三好课堂”教学,结构化的在课堂上细化实施标准:
倾听与思考
发言与讨论
作业与辅导
在此基础上,教研组共同备课提取学习关键点,形成三好课堂实施双向细化表,并指导老师进行规范教学,提升教学效果。

《“三好课堂”实施细化表:二年级数学》
十年磨一剑。
现在,“三好课堂”理念已经在松江三实小的每一位教师心中生根发芽,《“三好课堂”实施细化表》已经应用到全校的所有年级和所有学科的教学实施和评价中,并随着教师的教研和学生的反馈不断完善。全国中小学教育整体改革实验学校、松江区新优质学校、松江区教师专业发展学校、松江区少先队工作优秀单位、上海市心理健康达标校等一个个荣誉也纷至沓来,证明着“三好课堂”的成效。
作业如何激发“兴趣+思维”?
答案:进行创意的作业设计
“双减”背景下,作业如何更高效,更加激发学生学习兴趣,更加体现学生思维成长,成为各个学校必须解决的问题。
“符合学科素养要求的作业是好作业,站在儿童生活的视角、面向生活世界的是高质量作业,对儿童来说,是内容有趣形式新颖的作业是高效作业。”松江三实小现任校长樊裔华强调了作业设计的趣味性和意义性,在她看来,作业是否贴近儿童生活,内容是否满足学生兴趣,至关重要。

“画一画心中的职业”作业展示
松江区第三实验小学基于学科核心素养和学校办学理念,整合已有的学生活动校历,根据学生身心特点和成长需要、社会热点问题,注重融合统整,利用区域优质资源,设计了艺术创作(绘画)、艺术创作(手工)、实践活动类、知识拓展类四大类特色作业。
艺术创作类(绘画篇)
一年级数学组的“我会数,也会画”,让小朋友们在画作中呈现不同的数量,动物、植物、海洋、校园,不同主题的作品,描绘了一幅幅奇妙的世界;
一年级英语组的“我的自画像”,通过对五官的细致刻画,重点练习了用英语进行外貌介绍的方法;
三年级语文组和四年级英语组指导孩子们走进大自然,画下自己眼中的秋天——空旷的原野、金黄色的稻子、丰收的果实、满地的落叶,并运用文字介绍自己描绘的秋色;
五年级英语组基于孩子们课堂上对不同职业的学习了解,引领着孩子们畅想未来,画一画自己梦想中的职业——无数个未来的警察、教师、医生、工程师跃然纸上。

三年级语文组绘画作业展示
艺术创作类
二年级语文组的“插图插图快变身”,邀请同学们将课本插图中的人物、动物、植物做成剪纸、折纸等立体的手工,呈现出一幅幅动态有趣的画面;
三年级英语组的“名片制作”,引导同学们在自我介绍的基础上,选择合适的大小、内容与形式,制作自己的“专属名片”。

三年级英语组的“名片制作”
实践活动类
二年级英语组以一首欢乐的Baby Shark为素材,鼓励同学们以律动的方式展现歌曲中的节奏与动作,在英语感知中融入了体育锻炼;
二年级数学组要求孩子们找一找生活场景中的乘法应用,于是超市整箱整箱的矿泉水、地铁上的宣传版,蛋糕店里的小面包,商店橱窗上的人偶……都成为了孩子们计算的素材;
五年级语文组的“爱家乡 爱上海 爱中国”,让孩子手绘一份上海的旅游导览图,融合了家乡文化认识与景点规划,增强了孩子们对家乡的自豪感。

五年级语文组手绘的上海旅游导览图
知识拓展类
四年级语文组关注古诗词积累,那些描绘秋天的古诗词,在同学们的笔下也孕育了新的生命力。


五年级语文作业“寻找身边的秋天”
根据孩子不同的年龄和认知规律,学校不同学科教研组教师从“探自我”“探社会”“探自然”三个维度出发,融入不同学科知识与学校特色设计作业,让孩子走出课堂、亲近自然、了解社会,在做一做、玩一玩中体验丰富多元的学习经历,从而培养学生勤于思考、敢于表达、善于动手的习惯和能力。
教师专业成长如何实现?
答案:10年主题教学节为教师赋能
优质的课堂教学和高质量的作业设计的背后是学校教师的智慧与付出,而这与学校举办了10年的主题教学节密不可分。
据了解,学校每年以“三好课堂 童心教研”为主题开展教学节以及0-5年青年教师教学展评月活动。在系列活动中,骨干教师开放课堂,分享教学智慧,身体力行诠释“三好课堂”;青年教师在说课、微课制作、上课、反思等环节中积极投入,探索“三好课堂”。

英语教研课展示
除主题活动外,学校也积极承担、参与市区级教研活动与研讨课,展示和分享学校在“三好课堂”的实践经验与成果。以2017学年为例,学校教师参与承担市级展示课19节(其中课程与教学调研推荐课18节),区级研讨课11节,校级教研课80节。
此外,学校还开展“葵园杯”教师教学论文(案例)评选活动,以“基于课程标准的教学与评价”为抓手,探索“三好课堂”的实施与策略,老师们将课堂经验与思考转化成研究论文,积累实践成效。

教师观摩骨干教师示范课

教学策略主题研讨
松江三实小的教学节到今年刚好是第十届,在扎实推进“三好课堂”的过程中,学生、教师、学校携手并进共同成长。学生逐步提升综合素养,在市区各类活动中频频亮相,教育教学质量稳步发展;以骨干引领的教师团队教育教学工作中得到锤炼,专业提升迅速;基于课程标准的教学与评价撬动了学校的综合办学实力,“家门口的好学校”的品牌意识逐步形成。
谈到下一个十年的期望,樊裔华校长说:“未来,我们将会继续坚守儿童立场,以‘三好学堂’为抓手改善教学行为,让松江三实小的孩子通过丰富真实的学习经历,把微笑写在脸上,把自信写在心里,把认真写在行为中。”
照片由学校提供