
《修复纽约》
[美]陈世嘉 著
同济大学出版社
人类文化遗产涵盖了人类历史活动的每一个环节,充盈着人类历史活动的每一个部分。除了文字记载以外,各类建筑的历史演变是人类活动最直接有力的佐证。对人类文化遗产的保护是一门仍在不断发展的属于人文科学的特殊现代学科。
在西方,建筑本是美术的一支,“建筑师”这个称谓直到意大利文艺复兴时期达芬奇、米开朗基罗造房子时还没有,而以“保护”为专门职业的“conservator(修复师)”更是直到二十世纪五十年代才被正式确立,自此有了建筑、书籍、纺织品、艺术品等包罗万象的专业保护人员。
什么是修复工作?修复的标准是什么?修复工作中有哪些重要工艺?关于修复的那些事,亲历者的讲述或许才能带来生动的感知。一本由具有30余年工作经验的修复工作者讲述心得的《修复纽约》,为大家带来出版界的修复业中尚且缺乏的施工专家的声音。


▲陈世嘉在推特法院修复工程现场
纽约州最高法院上诉法院▼

纽约市公共图书馆总馆▼

大都会美术博物馆▼

美洲自然历史博物馆▼

洛克菲勒家族卡奎特别墅▼

部分修复工作细节展示




内文试读
本书分为三个部分。第一部分为第一章,重点介绍了纽约的历史建筑修复概况。第二部分为第二、三章,介绍了作者在国内和美国的学习工作经历,详细阐述了其经手的一些地标工程实例;第三部分为第四、五章,详细讲解了作者掌握的历史建筑修复工艺流程和一些关键点,以及作者的心得。
▣ 大都会美术博物馆修道院分馆哥特式教堂花格窗修复

▲修道院博物馆外景
纽约市的古迹建筑绝大多数仍然在使用中。修复的首要功能就是延长这些建筑的使用寿命。使用传统工艺结合现代科技成果对纽约市仍在使用的纽约市和联邦政府指定的古迹保护建筑物进行修复是通用做法。这是各个方面综合考虑的结果。
原始风格一定要保留,历史传统必须要延续,修复成本不能不顾及,建筑寿命当然最重要。经修复的部位严格地说都具有建筑构件的基本功能,不管是罗马科林斯柱头,还是哥特教堂的花格窗户。我们团队是纽约修复复制哥特式花格窗户最多的,总共有30多座,主要集中在大都会美术博物馆修道院分馆和位于百老汇大道第十街的格雷斯教堂。
除了高耸入云的尖塔以外,石质花格的彩色玻璃窗也是哥特式教堂的一个显著特点。窗格的设计从简单到复杂,伴着时间的渐进,有一个演化的过程。纽约大都会美术博物馆修道院分馆的3座十二世纪早期哥特式花格窗或许是目前仍在功能性使用的年代最早的花格窗了。
曼哈顿岛像一颗晶晶亮的长粒大米,修道院分馆位于纽约曼哈顿岛的最北端,米粒的尖尖上面。乘A线地铁到207街站下,穿过富泰公园(Fort Tryon Park),修道院分馆位于那一片的制高点,景色宜人。严格地说,修道院分馆是富泰公园的一个独立部分,就像梵蒂冈在罗马城里一样。修道院分馆负责保管和展出大都会博物馆的欧洲中世纪艺术作品。
如同世界上所有地区所有民族,早期建筑和艺术都与宗教密不可分,中世纪的欧洲艺术也是一样。除了绝大多数展品的构思源于宗教故事,还有小部分反映市井民众的日常生活,甚至赌博、酗酒、打架等,非常生动。这些内容今天我们不会用到美术创作中,可见当时的艺术家和工匠接到订单任务时,并没有被限制创作主题,完全由着他们天马行空,放手创作,直接从他们最熟悉的题材中信手拈来。
博物馆中几乎所有建筑构件的展品,都来自一位法国建筑师收集的欧洲各地被拆卸的老建筑部件,有门、窗、壁炉、廊柱、祭台、墙饰、浮雕、圆雕、喷水池、壁毯、家具,甚至还有小教堂、石棺等,绝大部分和教堂、修道院有关,约翰·洛克菲勒把这些收藏整体买了下来。
修道院分馆是约翰请建筑师根据这些藏品专门设计的,许多可穿越的门、透视的窗、歇息的院子,都来自十二到十六世纪的中世纪欧洲,甚至有专人照料的花草果树也是当时的常见品种。我们在那里前后做了大小十几个工程,小到替换一根即将倾倒的石柱,大到3座十二世纪早期哥特式花格窗的现场修复和4座十五世纪晚期哥特式花格窗的异地修复和安装。这些大大小小的修复工程,有的是由建筑师推荐的,有的是博物馆直接委托我。修道院博物馆的经费来自总馆大都会博物馆。

▲早期哥特式展厅施工现场
长期以来,这三座窗是被封死的,从里面看不到窗外的四季风光,外面的光线也无法透进丝毫。我们花了3个月时间在现场把它们修复。这3座窗来自法国,用的都是法国产的石灰石,比美国产的石灰石要细腻,我们称之为“奶油(creamy)”,修复时要去法国原矿买一样的石料。
基本工作流程还是差不多照旧,把明显不堪重负的破损部位切掉换上新的石材,使用不锈钢螺纹杆和环氧树脂胶,然后再按照原设计把形做出来。3座窗上3个圆形部分是在工作室先切割了“总成”粗形,现场安装后再完成造型。
这3座早期哥特式花格窗总共换了将近百分之四十的石材,照片里可以看出颜色略有不同,新的石材颜色黄嫩一些,老的石材显得灰白一些,已经褪色。曾有专家来检查我们的工作,很满意,说:“你们可以写专业论文了!”
博物馆把窗子修复后用作同时代彩色玻璃的展示。早期教堂的彩色玻璃窗一般都是简单的图案,后来许多教堂的大玻璃窗就成了上好的“宗教宣传栏”,制作了精美的宗教故事题材的彩色玻璃画,光线从玻璃后面射来,既是空间的点缀,又为信徒带来心灵的慰籍。
博物馆库房里存有许多漂亮的早期彩色玻璃。似乎每个大型博物馆都面临着库房和展出空间不敷使用的问题。为了展出,博物馆要我们专门在早期哥特式展厅里的一堵墙上另外做两个较小规模的窗来展出更多的彩色玻璃。这三座窗修复后,没有了原来的密闭隔断,早期哥特式展厅就和窗外今天的纽约连为一体,窗子成了穿越的通道,有种奇幻的时空感。
晚期哥特式展厅(Late Gothic Hall)的4座花格窗又采用了另一种修复方法。这4座窗先由博物馆内部的工作人员拆下来,对每一块石头都编了号,包装好,运到我的工作室。因为这是博物馆藏品,送到博物馆外去修复是非常慎重的。我们特地安装了警铃以防不测。
这些窗都是十五世纪的,在过去的四五百年里,同样风餐露宿,饱经风霜,彩色玻璃被装上拆下好多次,安装玻璃的部位修补的痕迹不忍卒睹。设计师问我,能不能把所有老补丁全部挖掉,用新的材料做一个大的彻底的修复,希望能通过这样的修复,提高花格窗的整体强度,极大延长这些十五世纪古董的寿命,最重要的是仍然保存十五世纪的风格,延续传统。我说:“你怎么设计我就怎么做。”
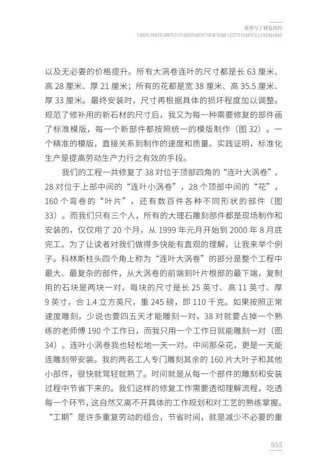
我们收到十几箱窗子的部件后,第一件事就是建立一个完整的原始档案,把每一块部件的4个面和后来的每一道工序都拍了照片。我们根据计划分工合作,切掉老的补丁,准备新材料(这些窗子也是用法国石灰石制作的),进行黏合、造型,最后还把安装玻璃的位置找了回来。这些窗子都有彩绘玻璃,原来都在使用中,因为破损太多,遇到雨天漏水不止。4座窗总共156块构件,我们修了155块,有意留了基本完整的最小的一块没有做任何变动。
修复以后我们将156块构件安复原位,重新安装完毕的窗子和过去看不出两样,但可以不用再担心下雨的日子了。这样的工作如果没有环氧树脂胶是不可能完成的。

▲修复后修道院公馆晚期哥特展厅外观
-节选自本书内文-
目录预览


左右滑动查看更多
内页预览






资料:同济大学出版社
编辑:徐诺