
复旦大学启动2022年度优秀人才引进工作,拟引进初中、小学、幼儿园优秀教师,学科不限,报名截至10月31日17:00。此外,复旦大学附属学校、幼儿园招聘一线教师30名,报名截至10月31日17:00。复旦大学共建学校招聘高中语文、数学等学科教师若干名。招聘条件及报名方式详见↓
基础教育优秀人才
一、引进岗位
初中、小学、幼儿园优秀教师,学科不限。
二、引进条件
本科及以上学历,原则上45周岁以内,满足以下条件之一:
1.全国模范教师、全国优秀教师、全国优秀教育工作者、全国优秀班主任、获国务院发放的政府特殊津贴者;
2.具有正高级教师专业技术职务任职资格;
3.省级及以上教育行政主管部门授予的“特级教师”称号,或省级及以上教育行政主管部门评定的名教师、名班主任等荣誉称号;
4.在省部级及以上教育教学比赛中获得较高奖项或突出成果。
三、待遇保障
1.纳入复旦大学事业编制,享受复旦大学相关福利待遇。
2.薪酬与相关工作条件面议。
3.提供有利于教师终身发展与成才的事业环境,共享一流教育资源和良好工作条件。
四、报名方式
登录招聘系统:http://www.zp.fudan.edu.cn,注册后点击“2022年中小学幼儿园教师招聘计划”,查看岗位计划,选择“优秀人才引进”并投递简历。
报名时间截至2021年10月31日17:00。
基础教育团队
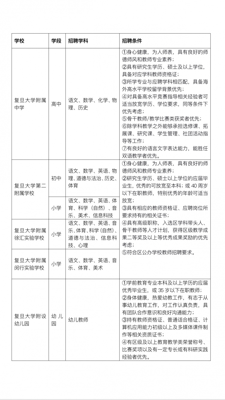
01 复旦大学附属学校、幼儿园
(一)学校
复旦大学附属中学、复旦大学第二附属学校、复旦大学附属徐汇实验学校、复旦大学附属闵行实验学校、复旦大学附设幼儿园
(二)招聘岗位和招聘条件
一线教师招聘(各类岗位合计30个)

(三)薪酬待遇
1. 纳入事业单位编制,按照国家相关政策,享受相应的薪酬福利待遇。
2. 提供有利于教师终身发展与成才的事业环境,共享一流教育资源和良好工作条件。
(四)招聘流程
1.在线报名。登录招聘系统:http://www.zp.fudan.edu.cn,注册后点击“2022年中小学幼儿园教师招聘计划”,查看岗位计划,选择“一线教师招聘”并投递简历。每位应聘者限申请一个岗位,同时选择是否同意岗位调剂。
应聘者所提供的申请材料必须真实有效,并按照要求上传清晰的本人近期免冠正面证件照、学历学位证书扫描件、专业任职资格证书扫描件等附件材料。
报名截至2021年10月31日17:00。
2.资格审查。各学校按照教师招聘基本条件及具体岗位要求进行材料审核,择优遴选符合条件的人选。
3.统一笔试。由基础教育集团组织统一笔试,考核通过者方可具备推荐资格。
4.学校推荐。各学校按照“以德为先、德才兼备”原则,对申请人进行综合全面评估,推荐候选人。
5.确定人选。复旦大学基础教育招聘工作小组对各学校推荐的候选人进行审议,确定复旦拟聘用人选。
6.体检。候选人员到本市二级甲等以上医院进行体检。
7.人才测评。复旦拟聘人选还需参加区教育系统教师招聘考试,考核合格后,给与正式聘用资格。
8.公示、报到。对拟聘人员进行公示,公示结果不影响聘用的,办理入职手续。
(五)联系方式
基础教育集团:021-65643367 李老师 龚老师
技术支持:021-65643207、021-65643247
02 复旦大学共建学校
上海市复旦中学
1、招聘学科
高中:语文、数学、思政、通用技术
2、招聘条件
① 身心健康,为人师表,具有良好的师德师风和教师专业素养;
② 本科及以上学历、学士及以上学位的应届毕业生;或35周岁以下在职教师,特别优秀的可放宽至40岁;
③ 具有相应的教师资格证、应聘岗位所要求持有的相关证书;
④ 具有高级职称,入选区学科带头人、骨干教师等优先考虑;
⑤ 符合区公办学校教师招聘要求。
3、专业发展条件及待遇
① 事业单位编制,按照长宁区相关政策,享受相应的薪酬福利待遇。
② 学校依托复旦大学和复旦大学附属中学,同时聘请上海市基础教育资深专家,为教师专业发展提供坚实基础;
③ 为支持青年教师安心教育教学工作,加速专业发展,学校提供5年的免费住宿。
4、报名方式:
简历投递至fdzxxwb@126.com,联系电话021-62569606。报名后按长宁区有关程序录用。
责任编辑 邓清元
来源 上海发布