
松江经开区总工会在前期排摸园区内已经设立母婴室的企业的基础上,最终选定分布在东部园区、中部园区和科技园区的4家企业定级为“星级型”妈咪小屋,供广大园区企业的职工妈妈们错时共用。


2021年经开区
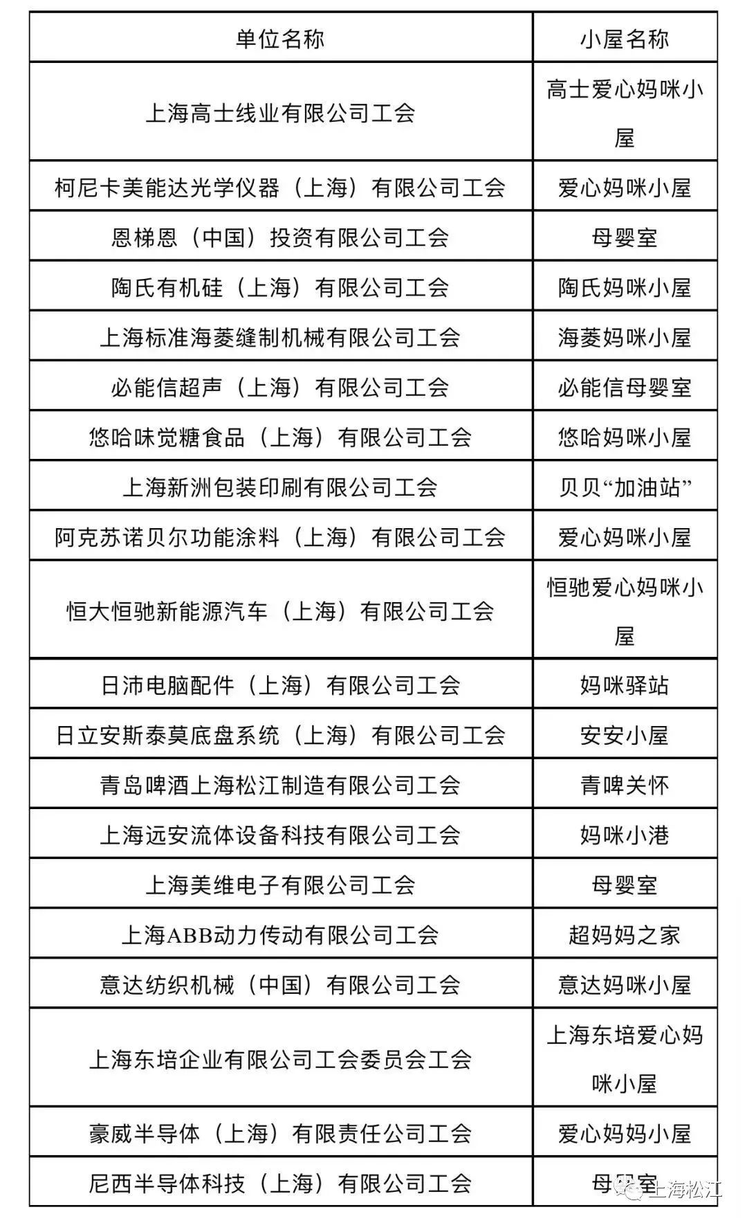
爱心妈咪小屋名册
“星级型”爱心妈咪小屋


“共享型”爱心妈咪小屋
(在建验收阶段)

为满足企业职工对妈咪小屋的需求,经开区总工会提前来到园区各企业了解情况,并遵循因地制宜的原则,对妈咪小屋进行了分类建设。
其中,“星级型”妈咪小屋为具备基本采光和通风条件,且配备专门设施的独立专用空间;“共享型”妈咪小屋可以和职工健康服务点、医务室、职工之家、党团服务站等职工服务阵地错时共用,可根据条件配置桌椅、隔断等。
后续,总工会还将根据收集的企业建屋申请进行实地验收、拍照留底,对没有满足条件配置的企业进行再指导,确保整改完毕后再验收。

待妈咪小屋建设完毕,总工会还将加强对小屋的动态管理,及时了解小屋使用情况,指导和鼓励小屋举办以女职工为主要对象的育儿、养生、心理健康等讲座或活动,增强女职工的满意度和幸福感。
通讯员:甄经彩
编辑:王姝姝