“双减”之后,告别了机构的“插足”,不少家庭也将开启一个个全新的、完全属于自己的周末。不被机构支配的周末能做什么?如何过得既有意义、又能增进亲子关系?

周末,何尝不是带着孩子做家务劳动,让孩子收获更多生活体验的好时机!
教育从来都不是只局限在课内学习,家庭生活中的锻炼能带给孩子更多,提升他们对家庭的归属感和责任感。
但其实,很多时候,家长日常生活里的一些心态和语言,把孩子推离了劳动,让家庭劳动教育走进了误区。

家长,有哪些误区?
宝山区教育学院老师们总结了以下三大误区,给家长们提个醒:
误区一:“劳动不重要,当下最重要的是学习。”
这是典型的重智轻劳的现象。
家长往往会对孩子说:“你什么都不需要做,只要好好学习。”家长认为孩子现在首要的任务就是学习,劳动会浪费孩子学习的时间和精力。
这样的家长要转变教育观念,要认识到在劳动的过程中孩子可以学到知识,增长本领,孩子会变得更聪明。
就如我们常说的“动手又动脑才能有创造”,就是这个道理,而生活中因为忽视孩子的劳动教育,高分低能,生活无法自理的例子还是很多的,相信家长会从中汲取教训,树立正确的劳动教育观。
误区二:“我的孩子会劳动,只是现在不需要劳动。”
在生活中这类声音也比较多,家长的这种思想往往会影响孩子,久而久之孩子也会对自己应承担的劳动产生推诿:“我会做,但我不想做!”
其实,劳动教育包括劳动技能的掌握,但更重要的是通过劳动,达到在劳力上劳心的效果,实现道德的提升、智慧的增长、体质的强健、美感的涵养,这应该是劳动教育的真正内涵。
家长对劳动教育的内涵要有正确的认知,可以定期开展“家庭劳动日”让孩子一起参与,流流汗,聊聊天,一起为家庭出力,当看到焕然一新的家庭空间,就会体会到劳动的成果与快乐,而教育也就在潜移默化中达成。
误区三:“好好读书,考好学校,找好工作,挣大钱,做社会成功人士。”
望子成龙,人之常情。但我们必须面对的现实,不是每个孩子都可以成为所谓的“成功人士”的,而“三百六十行”行行可以出状元。但成为行业的翘楚,不仅需要专业的知识,还需要精益求精的钻研精神,更需要在劳动中不怕苦、不虚假、能坚持。
生活条件优渥的今天,孩子们需要吃些苦,感受一些体力之苦,多一些比较,他们才会知道当下自己拥有的一切是来自他人的劳动付出,不是自己理所应当的。家庭里、社会中对每一个普通劳动者都应当尊重,每个劳动者在岗位上尽心尽责,城市才会美丽,生活才会幸福。
家长必须教育孩子尊重社会中的不同劳动者,可以带孩子们参观当地的劳模馆,了解一下劳模们的事迹;可以去看看非遗作品,体会一下什么是工匠精神……
孩子,该怎么劳动?
深植了劳动教育的理念,接下来就是动手操作了。
具体怎么培养孩子的劳动意识和劳动能力呢?先来说说家庭劳动的范畴。
家庭劳动通常说就是做家务,是指家庭成员在日常的家庭生活中必须从事的一种无报酬劳动。包括:洗衣做饭、照看孩子、购买日用品、清洁卫生、照顾老人或病人等。不同家庭的劳动内容会有所不同,比如家中请了打扫卫生的钟点工,那么这个家庭的这块劳动任务就少了。比如洗衣做饭,有了智能化的洗衣机和做饭机器人后,大大减轻了工作量,但增加了掌握操作设备技能的要求。
结合实际生活,家庭劳动的内容一般有自我服务、卫生清洁、家庭烹饪、收纳整理、设备操作等。
每个年龄段的孩子,可以做的家务活是不一样的,所以家长如果想让他们做家务活的话,一定要根据孩子的年龄来给他们分配不同的任务。
那不同年龄阶段,家庭劳动的主要内容和要求应该是怎样的呢?
根据年龄段来划分,幼儿的家务内容重在劳动启蒙,尝试生活自理,懂得个人卫生,如小手洗干净,会自己上厕所等;
小学低年级要学会自理,提倡自己的事情自己做,比如整理好自己的书包,参与简单的家务劳动,如捡菜,扫地等;
小学中高年级的孩子在做好自理的基础上,应主动参与家务劳动,如房间收纳整理,制作简单饭菜,学习操作家电设备等;
初高中生的家务劳动要在小学生的基础上,熟练使用家电设备,定期参与如家庭大扫除、洗车、清理庭院等一定体力强度的家务劳动。
需要注意的是,各阶段的家庭劳动没有很严格的区分,“穷人的孩子早当家”,不乏有学龄前的孩子就会做饭的,在保证安全的前提下,只要孩子能力所及就可让其参与体验。
宝山区作为“全国中小学劳动教育实验区”,在《关于全面加强新时代宝山区中小学(幼儿园)劳动教育的实施意见》中明确提出,“家长要注重言传身教,如让孩子每年学会1-2项生活技能等。学校要加强劳动教育的家庭教育指导,探索建立家务劳动清单,学生家务劳动等情况要记入学生综合素质档案。”
小编了解到,宝山设计的全年段的家务劳动清单还在具体完善当中,但各个年龄阶段的孩子该如何当好“小当家”,宝山区的各个学校也在不断摸索之中。
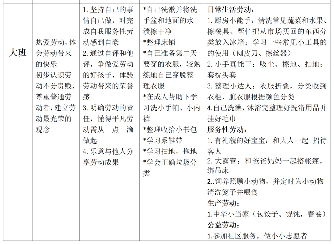
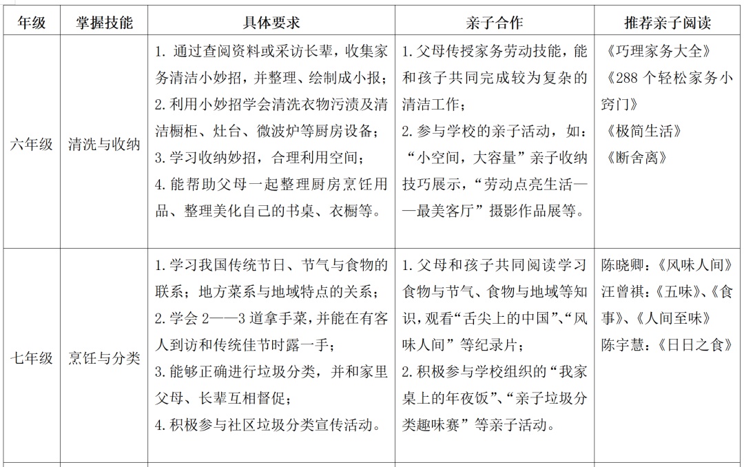
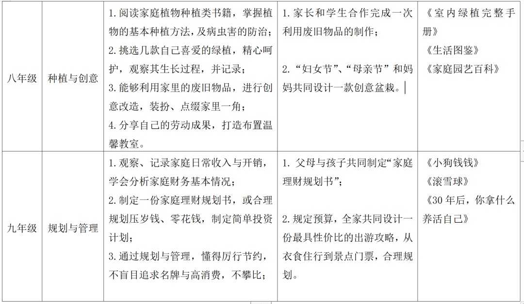
小编选取了幼儿园、小学、初中、高中四所学校的家庭教育指导,给大家罗列了一份分年龄段家务清单,可参考留存备用哦!
要知道,舍不得用孩子,才是害了他!
分年龄段家务清单
幼儿园段(来源:宝山区金石幼儿园)



小学段(来源:宝山区杨行中心校)

初中段(来源:上海市泗塘中学)


高中段(来源:上海市行知中学)

