

今年上海旅游节期间,在上海市文化和旅游局的指导下,上海市商业联合会与上海市旅游行业协会共同组织开展了“上海礼物”品牌及“优选经营店”评选核定工作。经过2个多月时间的实地调研和专家论证,2021年度的“上海礼物”商品榜单和“上海礼物优选经营店”授牌名单今天公布。
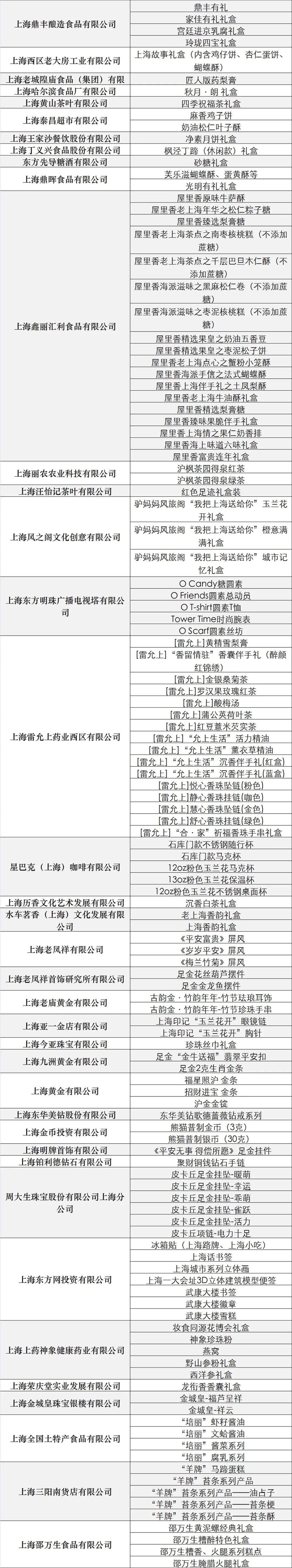
最终入选上海礼物优选店59家,其中线下实体店铺58家,线上店铺1家;77家企业的245种商品入选上海礼物品牌商品,其中食品类商品119种、服装类商品5种、文创类商品43种、珠宝玉器类商品28种,化妆品商品26种,酒类商品12种,其他12种。这些商品和店铺统一使用专门设计的“上海礼物”标识,并在今天正式与广大消费者见面。

今年的评选呈现三大特点:
一是参与品牌充分体现了上海旅游购物的多元化供给。
入选商品中,既有深受游客喜爱的包装食品,也有体现“上海制造”实力的贵金属饰品;既有充满江南风情的传统工艺制品,也不乏科技感十足的时尚出游装备。其中,老字号品牌不断推陈出新、焕发活力,外省市乃至国际品牌也扎根上海,推出具有上海风情的特色产品。

第一食品 黄油曲奇饼干

西区老大房 上海故事礼盒

百雀羚
二是优选经营店充分考虑了场景化消费的旅游新需求。
线下58家实体店中,大多数位于往来宾客较多的商圈商街,也有在地标性旅游景点和交通枢纽处;线上1家为发现博物馆商店,让游客在游览的同时,近距离就能买到上海特色商品。

上海文物商店

雷允上陕西北路店

海上文创

发现博物馆
三是品牌商品承载了“上海故事”的“讲述”功能。
一方面,在设计上展示上海风情,以上海地标性景观为素材,通过量身定制产品外观,体现浓浓的上海风情。另一方面,在品味上唤醒上海记忆,让味蕾唤醒对老上海的美好记忆。

武康大楼文创雪糕

老上海香韵礼盒

沈大成 仙桃贺寿礼盒

老城隍庙匠人版药梨膏
这里还有更多上海礼物











2021年度“上海礼物”商品榜单
(向下滑动了解完整内容)


上海礼物优选经营店名单
(向下滑动了解完整内容)

来源:乐游上海