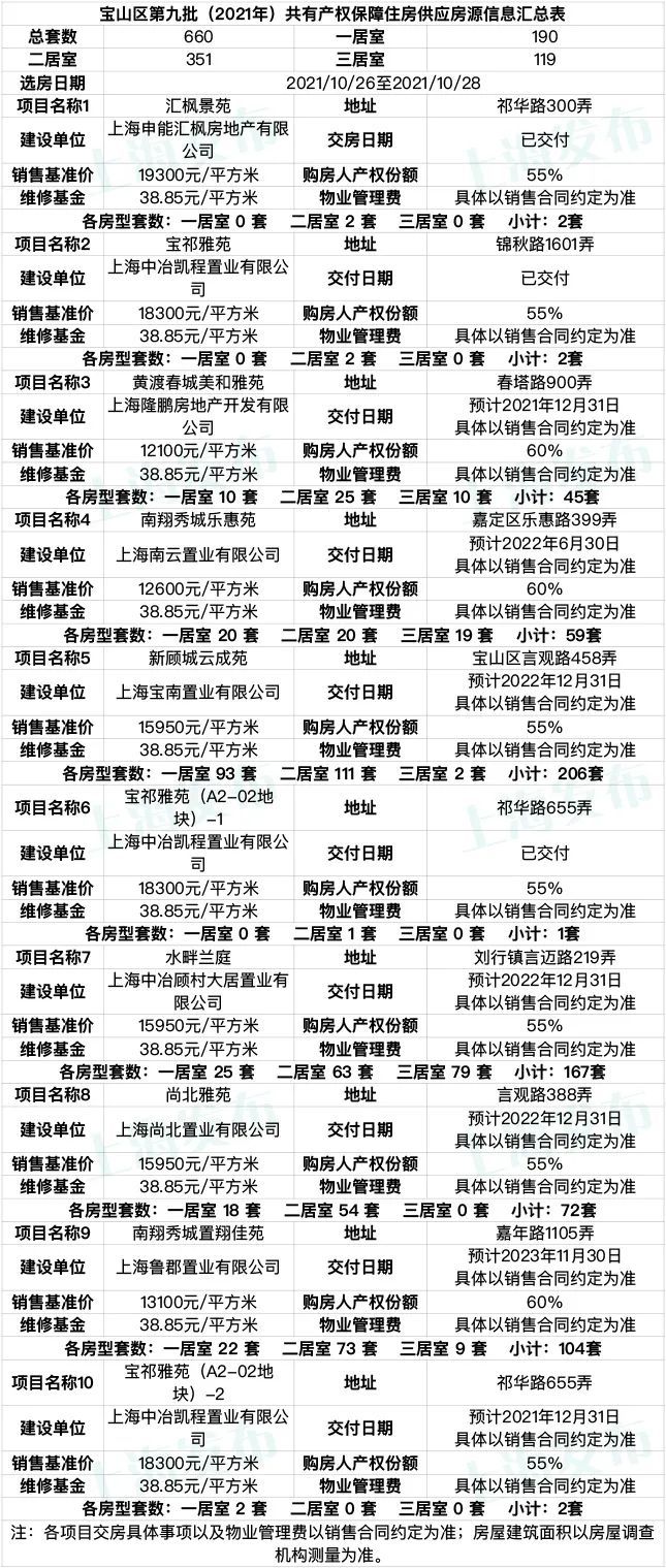
日前,普陀区第九批(2021年)共有产权保障住房房源正式发布,此次房源分布在松江区、宝山区、嘉定区和青浦区七处房源基地,共计752套。宝山区第九批(2021年)共有产权保障住房房源总套数共有660套,其中一居室190套、二居室351套、三居室119套。奉贤区第八批(2021年)共有产权保障住房房源总套数共有79套,其中一居室31套、二居室24套、三居室24套,详见↓
普陀区第九批共有产权保障住房房源公示
此次房源分布在松江区的松南城裕德苑,宝山区的馨慈佳苑、欣康苑,嘉定区的南翔秀城中建悦坊、南翔秀城铁建澜庭、黄渡春城美和雅苑和青浦区的昱秀欣苑七处房源基地,共计752套。

(点击查看大图)





宝山区第九批共有产权保障住房房源公示
(点击查看大图)














奉贤区第八批共有产权保障住房房源公示
(点击看大图)

