

上海闵行法院七宝法庭
法官助理 黄湛
民间借贷在我国具有深厚的社会基础和历史渊源,在市场经济十分活跃的今天,作为一种简捷灵便的融资手段,民间借贷规模不断扩大,已成为众多市场主体,对经济发展起到了推动作用,但随之而来的还有层出不穷的借贷纠纷。
本期上海市闵行区人民法院七宝人民法庭法官助理黄湛带大家了解“书状先行之民间借贷纠纷”法院诉讼指引。
什么是“书状先行”?
“书状先行”,又被形象地称为“书来书往”,表现为案件正式开庭审理之前,诉、辩、审三方以书面形式表达意见,交换证据,明确立场。目的是确定案件无争议事实,发现、解决、限缩争议焦点,以保障案件的集中审理,一庭终结,进而实现审判质效的提升。所谓“磨刀不误砍柴工”,书状先行就是这磨刀的过程,不容小觑。
“书状”如何“先行”?
“书状先行”一般表现为三轮交锋,但根据其内容所达到的效果,又不局限于三轮。下面以流程示意图形式,向你揭秘“书状先行”于诉讼中的基本行进过程。
书状先行流程示意图
第一轮交锋(Round 1)

第二轮交锋(Round 2)

第三轮交锋(Round 3)

经过上述三轮交锋,如控辩双方对法院梳理的事实与争点确认无异,则书状先行告一段落,诉讼程序推进至下一阶段。如双方对法院梳理的事实与争点仍有补充或举证,则将进一步进行争点确认工作。
现以民间借贷案件书状先行指引为例,梳理裁判思路及裁判要素,以供参考。
“书状先行之民间借贷纠纷”
法院诉讼指引
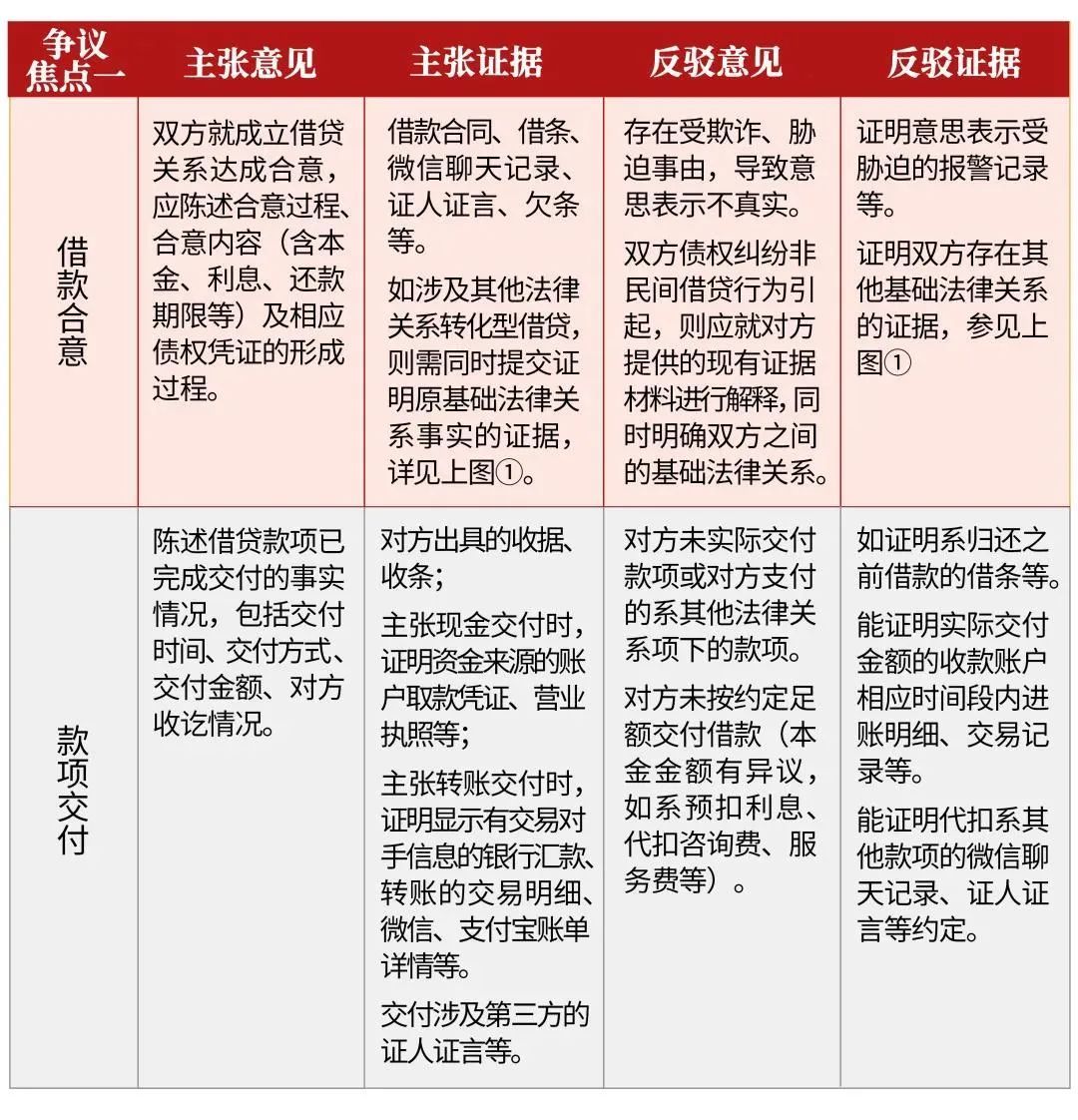
民间借贷纠纷书状准备应主要围绕借款合意、款项交付、利息约定及还款情况展开。

争议焦点一:
双方借贷关系是否成立?
法条指引(上下滑动查看)
《中华人民共和国民法典》
第667条 借款合同是借款人向贷款人借款,到期返还借款并支付利息的合同。
第668条 借款合同应当采用书面形式,但是自然人之间借款另有约定的除外。
第669条 订立借款合同,借款人应当按照贷款人的要求提供与借款有关的业务活动和财务状况的真实情况。
《最高人民法院关于审理民间借贷案件适用法律若干问题的规定》(2021.1.1) 第2条、第9条、第14-17条、第26条
第2条 出借人向人民法院提起民间借贷诉讼时,应当提供借据、收据、欠条等债权凭证以及其他能够证明借贷法律关系存在的证据。
当事人持有的借据、收据、欠条等债权凭证没有载明债权人,持有债权凭证的当事人提起民间借贷诉讼的,人民法院应予受理。被告对原告的债权人资格提出有事实依据的抗辩,人民法院经审查认为原告不具有债权人资格的,裁定驳回起诉。
第9条 自然人之间的借款合同具有下列情形之一的,可以视为合同成立:
(一)以现金支付的,自借款人收到借款时;
(二)以银行转账、网上电子汇款等形式支付的,自资金到达借款人账户时;
(三)以票据交付的,自借款人依法取得票据权利时;
(四)出借人将特定资金账户支配权授权给借款人的,自借款人取得对该账户实际支配权时;
(五)出借人以与借款人约定的其他方式提供借款并实际履行完成时。
第14条 原告以借据、收据、欠条等债权凭证为依据提起民间借贷诉讼,被告依据基础法律关系提出抗辩或者反诉,并提供证据证明债权纠纷非民间借贷行为引起的,人民法院应当依据查明的案件事实,按照基础法律关系审理。
当事人通过调解、和解或者清算达成的债权债务协议,不适用前款规定。
第15条 原告仅依据借据、收据、欠条等债权凭证提起民间借贷诉讼,被告抗辩已经偿还借款的,被告应当对其主张提供证据证明。被告提供相应证据证明其主张后,原告仍应就借贷关系的存续承担举证责任。
被告抗辩借贷行为尚未实际发生并能作出合理说明的,人民法院应当结合借贷金额、款项交付、当事人的经济能力、当地或者当事人之间的交易方式、交易习惯、当事人财产变动情况以及证人证言等事实和因素,综合判断查证借贷事实是否发生。
第16条 原告仅依据金融机构的转账凭证提起民间借贷诉讼,被告抗辩转账系偿还双方之前借款或者其他债务的,被告应当对其主张提供证据证明。被告提供相应证据证明其主张后,原告仍应就借贷关系的成立承担举证责任。
第17条 依据《最高人民法院关于适用〈中华人民共和国民事诉讼法〉的解释》第174条第2款之规定,负有举证责任的原告无正当理由拒不到庭,经审查现有证据无法确认借贷行为、借贷金额、支付方式等案件主要事实的,人民法院对原告主张的事实不予认定。
第26条 借据、收据、欠条等债权凭证载明的借款金额,一般认定为本金。预先在本金中扣除利息的,人民法院应当将实际出借的金额认定为本金。
关键词
合意、交付缺一不可

借贷要素一:借贷合意

借贷要素二:款项交付


争议焦点二:
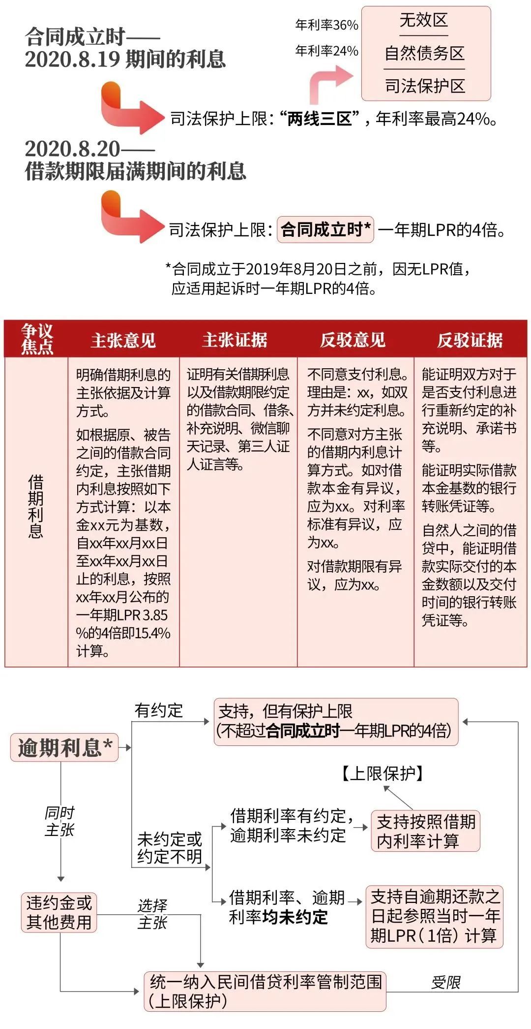
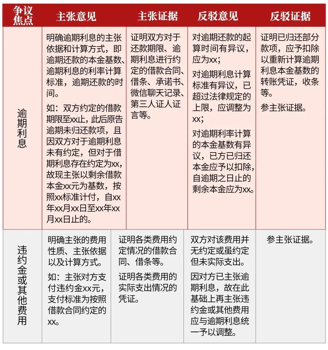
借款利息、逾期利息、违约金或其他费用如何确定?

法条指引(上下滑动查看)
《中华人民共和国民法典》
第670条 借款的利息不得预先在本金中扣除。利息预先在本金中扣除的,应当按照实际借款数额返还借款并计算利息。
第671条 贷款人未按照约定的日期、数额提供借款,造成借款人损失的,应当赔偿损失。
借款人未按照约定的日期、数额收取借款的,应当按照约定的日期、数额支付利息。
第674条 借款人应当按照约定的期限支付利息。对支付利息的期限没有约定或者约定不明确,依据本法第510条的规定仍不能确定,借款期间不满一年的,应当在返还借款时一并支付;借款期间一年以上的,应当在每届满一年时支付,剩余期间不满一年的,应当在返还借款时一并支付。
《最高人民法院关于审理民间借贷案件适用法律若干问题的规定》(2021.1.1)
第24条 借贷双方没有约定利息,出借人主张支付利息的,人民法院不予支持。
自然人之间借贷对利息约定不明,出借人主张支付利息的,人民法院不予支持。除自然人之间借贷的外,借贷双方对借贷利息约定不明,出借人主张利息的,人民法院应当结合民间借贷合同的内容,并根据当地或者当事人的交易方式、交易习惯、市场报价利率等因素确定利息。
第25条 出借人请求借款人按照合同约定利率支付利息的,人民法院应予支持,但是双方约定的利率超过合同成立时一年期贷款市场报价利率四倍的除外。
前款所称“一年期贷款市场报价利率”,是指中国人民银行授权全国银行间同业拆借中心自2019年8月20日起每月发布的一年期贷款市场报价利率。
第27条 借贷双方对前期借款本息结算后将利息计入后期借款本金并重新出具债权凭证,如果前期利率没有超过合同成立时一年期贷款市场报价利率四倍,重新出具的债权凭证载明的金额可认定为后期借款本金。超过部分的利息,不应认定为后期借款本金。
按前款计算,借款人在借款期间届满后应当支付的本息之和,超过以最初借款本金与以最初借款本金为基数、以合同成立时一年期贷款市场报价利率四倍计算的整个借款期间的利息之和的,人民法院不予支持。
第28条 借贷双方对逾期利率有约定的,从其约定,但是以不超过合同成立时一年期贷款市场报价利率四倍为限。
未约定逾期利率或者约定不明的,人民法院可以区分不同情况处理:
(一)既未约定借期内利率,也未约定逾期利率,出借人主张借款人自逾期还款之日起参照当时一年期贷款市场报价利率标准计算的利息承担逾期还款违约责任的,人民法院应予支持;
(二)约定了借期内利率但是未约定逾期利率,出借人主张借款人自逾期还款之日起按照借期内利率支付资金占用期间利息的,人民法院应予支持。
第29条 出借人与借款人既约定了逾期利率,又约定了违约金或者其他费用,出借人可以选择主张逾期利息、违约金或者其他费用,也可以一并主张,但是总计超过合同成立时一年期贷款市场报价利率四倍的部分,人民法院不予支持。
第30条 借款人可以提前偿还借款,但是当事人另有约定的除外。
借款人提前偿还借款并主张按照实际借款期限计算利息的,人民法院应予支持。
关键词
意思自治、法律保护上限

司法解释适用的追溯力问题:
Q
合同成立时间早于2020年8月20日,借期利率的司法保护上限如何确定?
A:分段计算。


争议焦点三:
还款情况?
法条指引(上下滑动查看)
《中华人民共和国民法典》第561条 债务人在履行主债务外还应当支付利息和实现债权的有关费用,其给付不足以清偿全部债务的,除当事人另有约定外,应当按照下列顺序履行:
(一)实现债权的有关费用;
(二)利息;
(三)主债务。
关键词
还款抵扣顺序

来源|上海市闵行区人民法院
作者:黄湛
责任编辑 | 邱悦
声明|转载请注明来自“浦江天平”公众号