嘉定的小伙伴们,注意啦
嘉定新城这几个街坊规划有调整
涉及幼儿园用地调整、
天际线景观打造、跨地块二层连廊体系规划等
一起来看看~
调整范围
本次调整对象位于嘉定新城核心区内,为伊宁路以南JDC1-1901单元的E19A、E19B、E20A、E20B、E20C、E20D街坊。规划面积19.45公顷。具体范围东至依叶路、北至丁单路、南至双单路、西至云谷路。

整单元土地使用规划图(调整后)
规划调整背景
根据《上海市新城规划建设导则》,围绕“迈向最现代的未来之城”的总体目标愿景和“最现代、最生态、最便利、最具活力、最具特色”的发展要求,嘉定新城未来城市计划以“交互、安全、生态”为核心策略,聚焦城市生态立体融入、多功能立体复合及站点周边人口密度有效提升,进一步实践未来城市发展理念。

总体平面示意图
规划调整方案
本次规划主要调整内容如下:
用地布局:基础教育设施用地(幼儿园)由E20A街坊调整至E20D街坊。
用地性质:为形成复合功能的活力街区,规划范围内E19A-1、E19B-1、E20A-1、E20B-1、E20C-1地块用地性质均为商住混合用地;E20D-1地块用地性质为商住和基础教育设施混合用地。
开发强度:为集约利用土地,提高轨交站点周边集聚度,提升地块开发强度,其中,E19B-1地块容积率由2.32提升至2.45,E20A-1容积率由1.6提升至2.3,E20B-1容积率由1.6提升至2.35,E20C-1容积率由1.6提升至2.8,E20D-1容积率由1.6提升至2.4。
建筑高度:为形成具有显示度的城市形象,打造意向突出鲜明的天际线景观,综合空中花园等立体绿化措施,适当提高地块建筑高度。E19A-1、E19B-1地块建筑高度由原控规的100米及50米调整为140米;其余地块建筑高度由原控规的60米调整为100米。
公共服务设施:为打造“15分钟社区生活圈”,规划社区级公共服务设施不少于4545平方米。
二层连通道:为形成开放共享、互联互通的街区环境,塑造慢行友好街区,规划范围内设置跨地块的二层连廊体系。

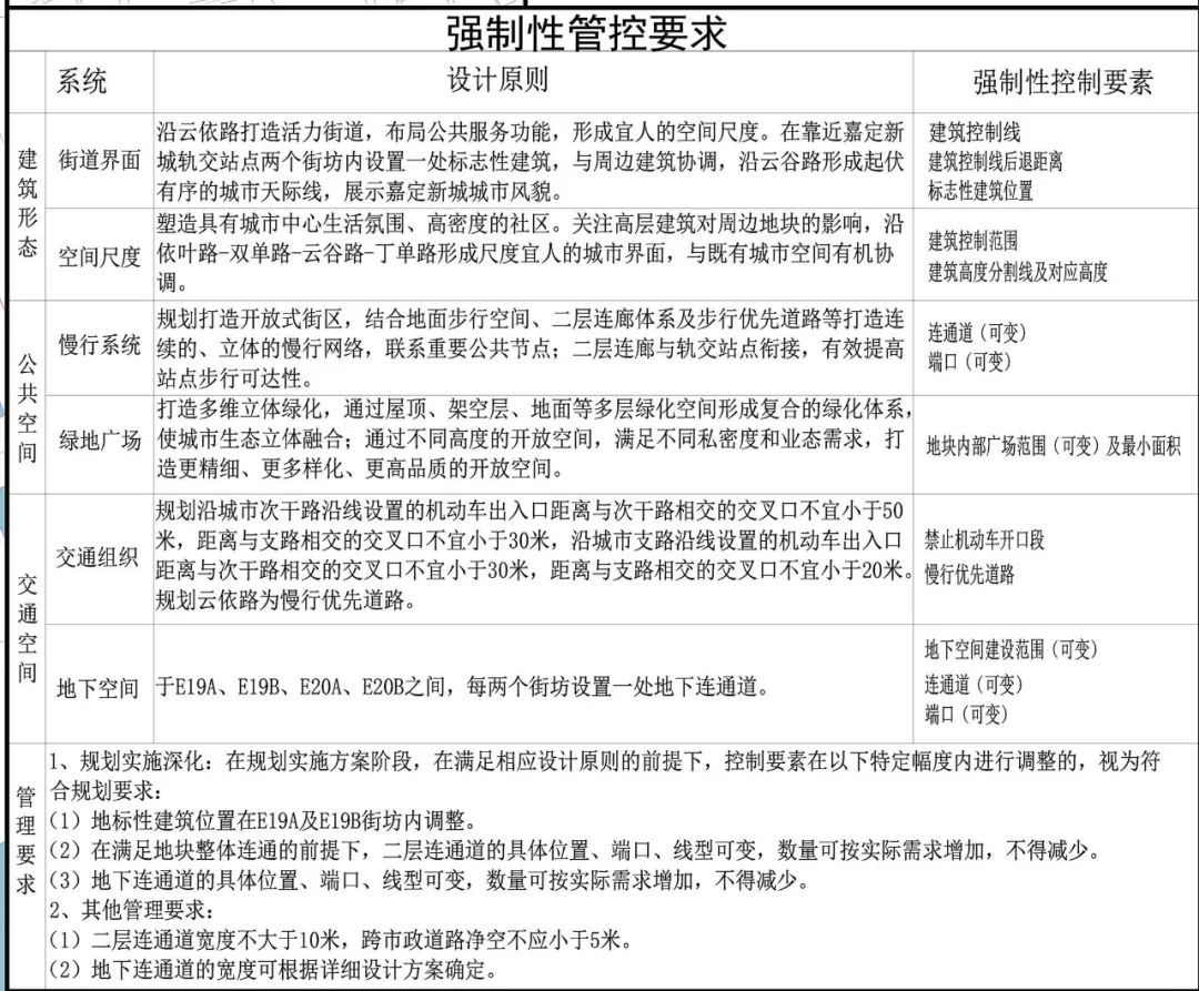
局部调整后附加图则
生态环境:为提高开放空间的生态价值与社会价值,让广大市民充分享受绿色福祉,规划范围内实施立体多维绿化策略,通过屋顶、架空层、地面等多层绿化空间,形成复合的绿化体系。

(来源:嘉定区规划资源局)