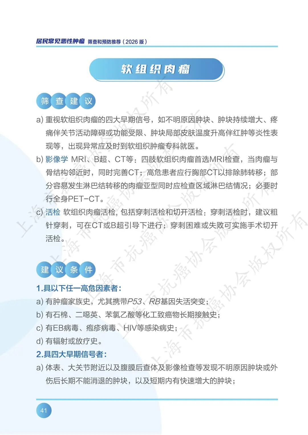
在“第32个全国肿瘤防治宣传周”暨“中国抗癌日”到来之际,复旦大学附属肿瘤医院联合上海市抗癌协会正式发布《居民常见恶性肿瘤筛查和预防推荐(2026版)》(以下简称“《推荐》”)。
今年的《推荐》重点对结直肠癌和前列腺癌的筛查推荐进行了更新,并特别新增了“降低癌症风险的膳食营养建议”,指导个人主动防癌、积极筛查,筑牢自己的癌症风险防线。
上海肿瘤登记历史数据显示,过去20年间,30~50岁各年龄段男性的结直肠癌发病率大多呈显著增长趋势,其中30~35岁男性的结肠癌增幅超过5倍,女性增幅也达2.6倍,与全球发达国家呈现的结直肠癌发病年轻化趋势一致,亟需引起全社会高度重视。
年轻人久坐不动、缺乏规律运动,加上高糖高油高蛋白、低纤维的饮食结构,长期熬夜等,是肠癌年轻化的重要推手。过去被认为是“老年病”的肠癌,在年轻人中的发病风险显著增高。

专家防癌建议:年轻人不能自恃“年轻底子好”而忽视日益上升的肠道癌症风险。针对高危人群,肠癌的初筛年龄应适当提前。
随着各类癌症早筛手段在社区和体检中心的普及,随之而来的一个新问题是:查出阳性后怎么办?对待阳性结果,既不能焦虑恐慌,也不能大意逃避。2026版《推荐》的结直肠癌部分,新增了“筛查阳性后的分层管理”,更好地指导居民进行癌症的“精准”早期筛查和预防。
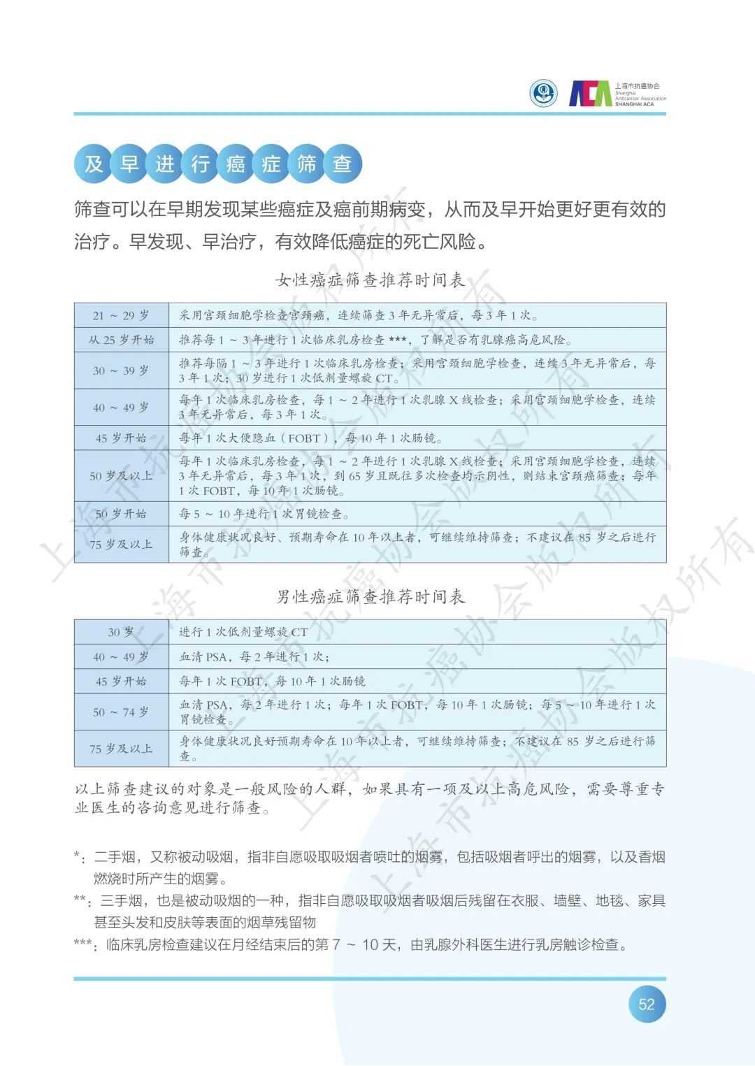
前列腺癌被称为“退休癌”,随着人口老龄化,前列腺癌的发病率显著上升。上海男性居民的前列腺癌发病率在过去20年中增长了5倍,死亡率增长了4倍,其中50~55岁人群的发病率增幅达到20倍。前列腺癌有成熟的筛查方法,早期前列腺癌患者在接受标准化治疗后5年生存率接近100%,而转移性前列腺癌患者5年生存率仅为30%,要控制迅速增长的死亡率,必须提高早期发现率。而目前I期前列腺癌的发现比例仅10%,提高前列腺癌筛查的普及率和有效性需引起重视。
目前,前列腺癌筛查广泛采用前列腺特异性抗原(PSA)检测,为了提升前列腺癌筛查效果,2026版《推荐》基于精细化策略更新了前列腺癌筛查推荐:
对于50岁以上男性,依然强烈推荐进行基线PSA筛查;有前列腺癌家族史的高危人群,筛查年龄提前到45岁,携带BRCA2等遗传易感基因者,再提前至40岁开始筛查。《推荐》强调根据基线PSA水平确定筛查间隔,减少对惰性前列腺癌的过度诊断,避免不必要的穿刺所致的痛苦和负担。
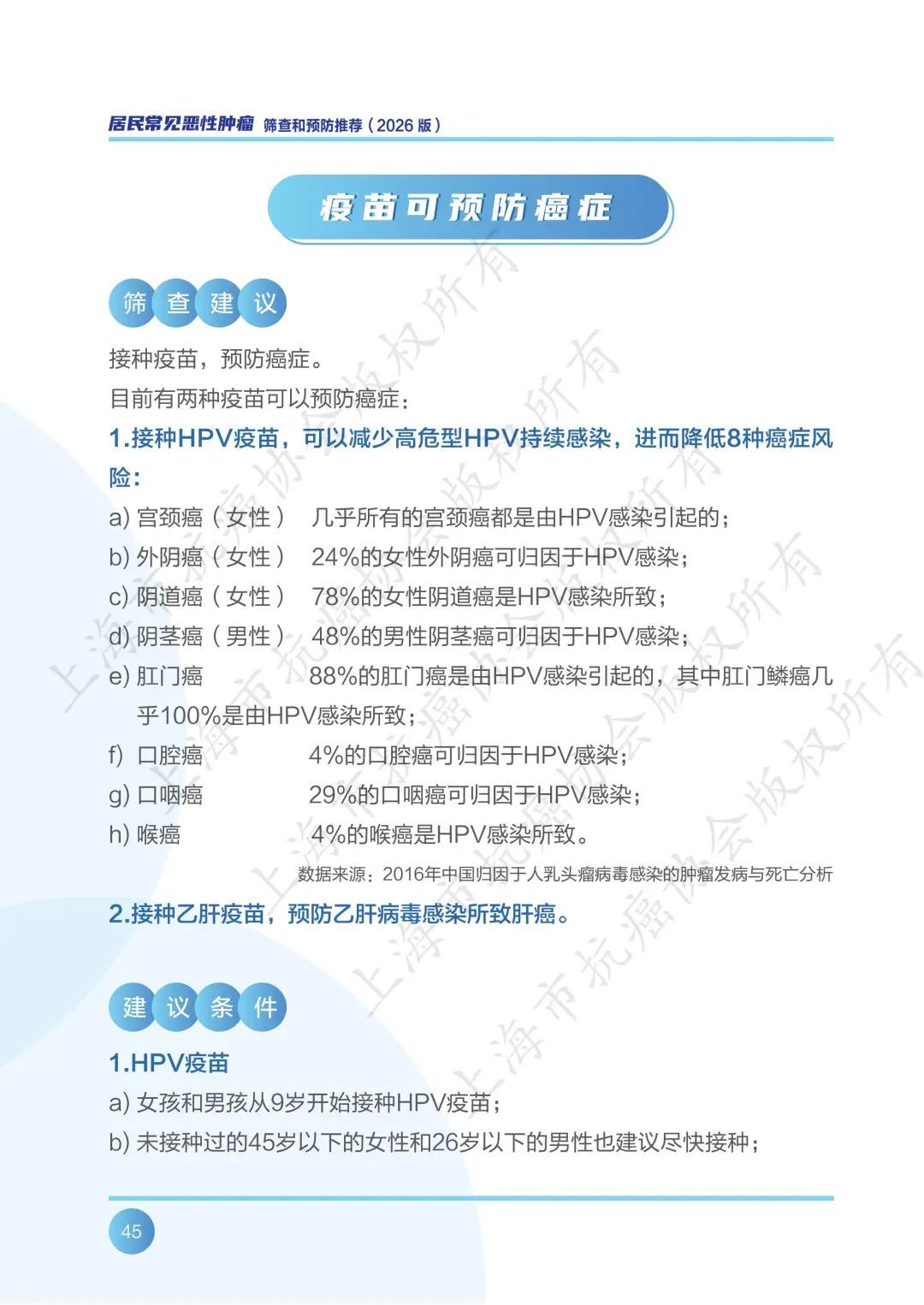
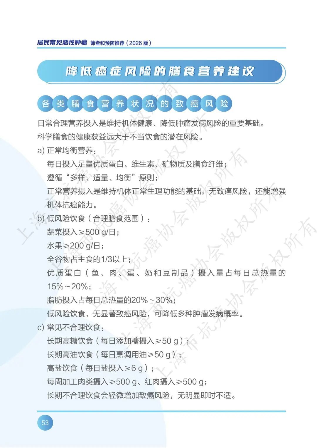
合理营养是最经济高效的防癌抗癌核心举措。接近50%的癌症死亡与不良膳食及生活方式密切相关,仅通过优化膳食营养结构就可降低10%的癌症死亡风险,而改善膳食营养、增加体力活动,加上戒烟限酒等生活方式干预,可避免30%~40%的癌症发生。为此,2026版《推荐》增加了“降低癌症风险的膳食营养建议”专题。
该专题列举了会升高5种常见癌症风险的不良膳食营养状态,提出了通过改善膳食营养降低癌症风险的6大原则和7条建议。该建议还将个人膳食营养状况按致癌风险分成正常均衡营养、低风险饮食、常规不合理饮食、中风险饮食、高风险饮食和极高风险饮食六个类别,方便居民自我评估、对号入座,积极改进。

为方便公众获取最新、最权威的防癌知识,上海市抗癌协会与复旦大学附属肿瘤医院已开辟多个获取通道:
在线评估:公众可关注“复旦大学附属肿瘤医院”公众号,点击进入“癌症风险评估”模块,也可直接扫描下列二维码进行自我测评,及时知晓自己的癌症风险。

手册查阅:即日起,公众可登录上海市抗癌协会官网、复旦大学附属肿瘤医院公众号免费下载2026版《推荐》完整版。
↓点击查看高清《推荐》全文↓



































































来源:复旦大学附属肿瘤医院、上海市抗癌协会、肿瘤预防办公室
编辑:公子欣