为贯彻《中共中央 国务院关于学前教育深化改革规范发展的若干意见》《国务院关于当前发展学前教育的若干意见》《中共上海市委 上海市人民政府关于推进学前教育深化改革规范发展的实施意见》以及《上海市教育委员会关于做好2026年本市学前教育阶段适龄幼儿入园工作的通知》(沪教委托幼〔2026〕1号)等相关文件精神,落实《中华人民共和国学前教育法》《全国学前儿童学籍管理办法(试行)》《上海市学前教育与托育服务条例》《上海市人民政府办公厅转发<市教委等四部门关于来沪人员随迁子女就读本市各级各类学校实施意见>的通知》《上海市教育委员会 上海市财政局关于做好上海市学前教育大班保育教育费减免工作的通知》等有关规定,合理配置区域内学前教育资源,持续推进托幼一体建设,办好每一所家门口的幼儿园,进一步规范本区适龄幼儿入园工作,为家长提供入园指导服务,结合本区实际情况,特制定本实施意见。
一、招生原则
(一)坚持“相对就近、人户一致优先”的招生原则,统一部署,统一实施,结合本区工作实际,实施“一网通办”,方便幼儿家长,有序开展适龄幼儿入园工作。积极为同一家庭多孩同园入园入托创造条件。
(二)坚持依法依规和公开公平公正的原则,规范入园工作流程,通过网站公示、发布《招生通告》,主动向社会公布招生入园工作的相关信息,实施阳光招生。
二、工作内容
适龄幼儿入园工作主要分为信息登记、报名验证和录取通知三个阶段。
(一)信息登记
适龄幼儿监护人通过“上海市适龄幼儿入园信息登记系统”(登录“上海一网通办”网站首页“2026年适龄幼儿入园”特色专栏,网址:https://zwdt.sh.gov.cn,或登录“随申办”移动端首页热门服务“2026年适龄幼儿入园”)进行统一入园信息登记。
1.登记对象范围
2026年入园信息登记的对象为2022年9月1日—2023年8月31日出生的本区常住人口适龄幼儿的监护人。
报名幼儿园托班的幼儿监护人不作为此次统一入园信息登记的对象(另见托班招生录取办法)。
2.登记对象及幼儿条件
幼儿和监护人根据本人情况须持有以下证件之一:
(1)本区户籍:居民身份证(号);
(2)居住在本区的非静安本市户籍:居民身份证(号);
(3)非本市户籍:经本区办理且在有效期内的上海市居住证或上海市居住登记凭证,港澳居民来往内地通行证或港澳居民居住证,台湾居民来往大陆通行证或台湾居民居住证;
(4)外籍:护照,外国人永久居留身份证。
3.登记时间和办法
2026年4月22日—4月29日,适龄幼儿监护人通过“上海一网通办”网站或者“随申办”移动端登记幼儿和监护人信息,获取《上海市适龄幼儿入园信息登记表》(以下简称《登记表》)和登记编号。《登记表》和登记编号作为幼儿进行入园报名验证的凭证。
4.信息登记确认和修改
适龄幼儿监护人对市电子证照库提供的与监护人和幼儿相关的姓名、证件号码、居住证等信息进行录入或确认。
(1)如发现“上海市适龄幼儿入园信息登记系统”内信息与实际情况不符,监护人可根据所持证件的信息在系统中修改。
(2)已办理入园所需各类证件,但未在“上海市适龄幼儿入园信息登记系统”显示信息的幼儿,监护人可根据所持证件的信息进行登记。
(3)确因特殊情况未按时办理各类证件的幼儿,可在报名验证阶段通过上海市静安区招生入学咨询平台预约信息补登记。
监护人信息登记成功后,原则上不再修改信息。确有需要修改信息的,监护人凭相关证明材料在报名验证阶段完成信息修改。
(二)报名验证
1.招生对象:
2022年9月1日至2023年8月31日出生(满3周岁),符合本区入园条件的适龄儿童。
已在本区幼儿园托班就读的幼儿可选择升入本园小班(具体办法详见各园所招生通告)。
因身体状况等特殊原因不能当年度入园的幼儿,监护人可凭相关证明材料向区教育局提出申请,经区教育局审核并履行备案手续后可推迟一年入园。上年度因身体状况等特殊原因未入园并已履行备案手续的幼儿,监护人可向区教育局提出入园申请。
2.报名(登记)和验证办法:
2026年报名(登记)和验证实行“一网通办”、网上报名和网上验证,适龄幼儿监护人在静安区入园政策规定的报名验证时间段内通过“上海一网通办”网站首页“2026年适龄幼儿入园”特色专栏或“随申办”移动端首页热门服务“2026年适龄幼儿入园”,登录“上海市适龄幼儿入园信息登记系统”,核对或提交相关证明材料,进行幼儿园入园报名和验证。上海“一网通办”网站或“随申办”移动端中的电子证照与纸质证件同等效力使用。
网上报名(登记)日期:5月8日至5月14日
网上报名(登记)期间,确因特殊原因无法自行完成网上报名(登记)验证的幼儿监护人,可通过上海市静安区招生入学咨询平台预约补报名。
3.报名(登记)条件:
各类人员报名(登记)条件参照表一。
表一:适龄儿童报名条件一览表

网上报名时,适龄幼儿监护人需对上海“一网通办”或“随申办”中提供的电子证照进行确认或补充。
(三)录取办法
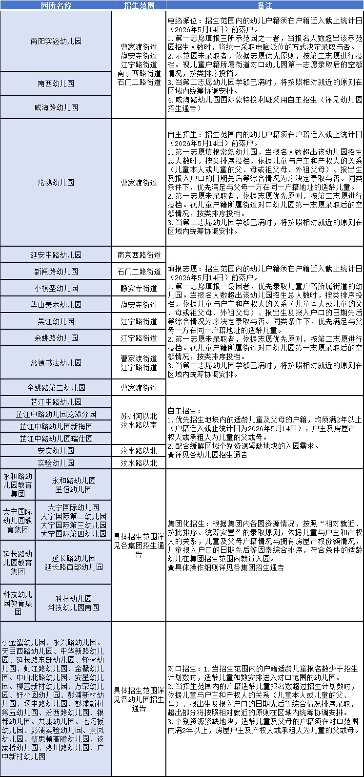
根据各级各类学前教育资源及人口的分布情况,本区户籍适龄儿童原则上采取如下录取办法:
1.市级示范园招收本区户籍适龄儿童。继续采用电脑派位或自主招生的方式进行录取,积极发挥示范辐射作用。其他公办园所原则上采用“填报志愿、按类排序、统筹协调”或“相对就近、对口入园、统筹协调”等办法进行录取。
表二:
2026年静安区公办幼儿园招生情况一览表

2.民办、其他办幼儿园要规范和完善各项招生与录取工作,采用自主招生方式,自觉接受社会监督,招生简章须向区教育局备案,同时向社会公布并予以实施。
表三:2026年静安区民办、
其他办幼儿园招生情况一览表

3.在优先满足本区户籍儿童入园的基础上,根据“相对就近、区域统筹”的原则,依次录取居住于本区的非静安本市户籍适龄儿童、居住于本区的来沪人员随迁子女。港澳台、外籍的适龄儿童按照国家相关政策执行。
(四)托班招生录取办法
遵循“相对就近、统筹兼顾”的原则,各园所根据资源配置情况合理确定托班招生计划数,鼓励有条件的园所实施托班满24个月动态招生政策,具体办法详见各园所招生通告。
1.招生对象
2023年9月1日至2024年8月31日出生(满24个月),符合本区入园条件的适龄儿童,鼓励个别有条件的园所探索招收24个月月龄以下的幼儿。各类人员报名(登记)条件参照小班适龄儿童报名条件(表一)。
2.报名(登记)和验证办法
2026年托班报名(登记)实行网上报名和网上验证,托班适龄幼儿监护人在规定的报名时间段内通过向各园公布的指定电子邮箱提交相关证明材料进行线上报名。上海“一网通办”网站或“随申办”移动端中的电子证照与纸质证件同等效力使用。
完成线上报名(登记)后,各幼儿园将对报名(登记)信息和相关证明材料进行网上验证。报名(登记)信息与验证结果不一致的,幼儿园将视情况电话联系家长进行补证或核实,补证方法详见各幼儿园招生通告。
网上报名(登记)日期:5月8日至5月14日
3.录取办法
原则上托班录取办法参照小班,根据各园所的实际情况,可采用对口招生、集中招生、集团化招生等办法,按照产权人、报出生、月龄等综合条件进行统筹录取或采用电脑派位、自主招生等办法录取。
(五)中、大班集中插班转园办法
2020年9月1日至2022年8月31日期间出生且未在本区入园的符合条件的幼儿,可根据幼儿园招生通告提出申请或到区教育局进行集中登记(详见《静安区幼儿园插班转园集中登记通告》)。
三、具体工作要求
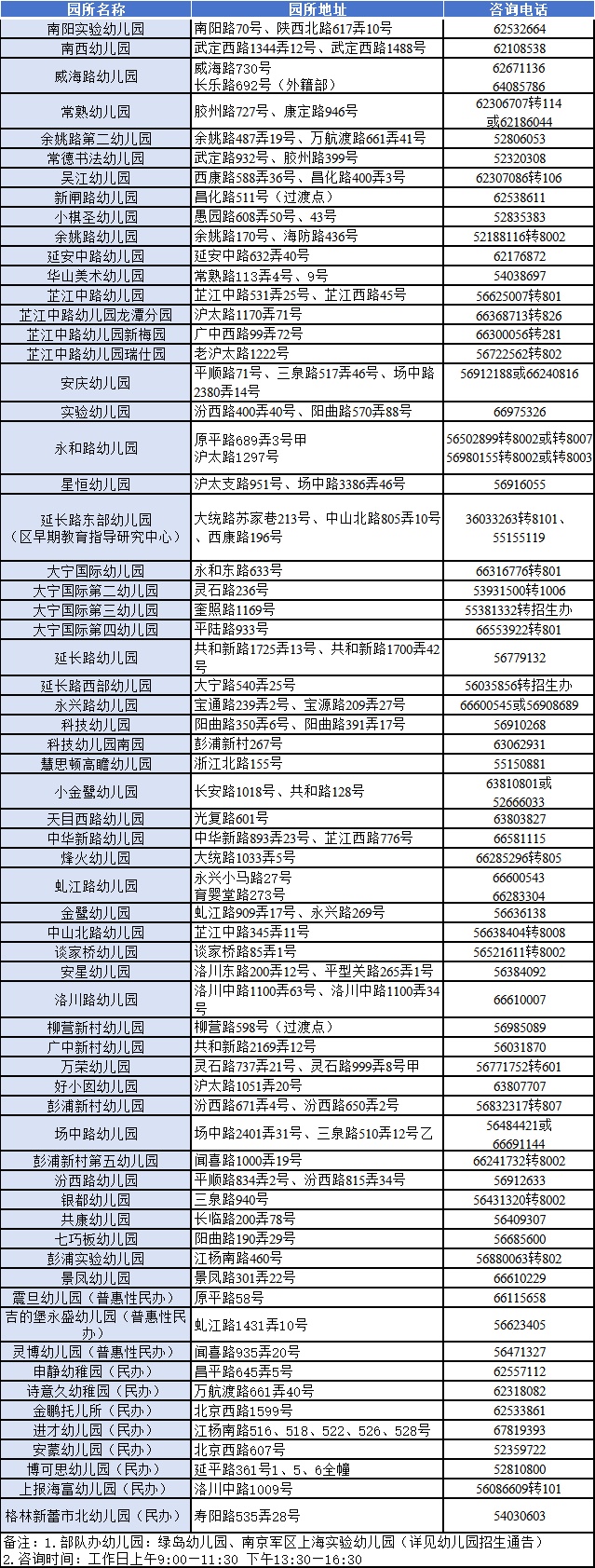
(一)公开招生入园信息。区教育局和幼儿园通过本单位网站和其他形式主动向社会公开幼儿园招生入园工作信息(详见表四),并负责招生政策咨询与解答。
幼儿园招生咨询平台:扫描二维码登录
幼儿园招生咨询电话:56630990转8223
幼儿园招生监督电话:56630990转1005
幼儿园招生工作咨询接待地点:和田路193号

(上海市静安区招生入学咨询平台二维码)
表四:2026年静安区幼儿园招生入园工作信息一览表

(二)各类幼儿园不得对适龄幼儿和家长进行任何形式的考试或者测试,不得损害幼儿身心健康,不得提前组织招生。
(三)加强安全防范。各幼儿园要切实做好人员培训、设施设备配备、网络畅通等保障工作,合理安排人员、场所和时间。加强入园工作期间周边综合治理工作,确保入园工作平稳有序进行。
(四)加强监督管理。切实加强对幼儿园招生入园工作的指导、监督和管理,严格执行相关工作要求,进一步规范普惠性民办幼儿园入园工作,依法依纪查处幼儿招生入园工作过程中的违纪违规事件,确保幼儿入园工作公平公正。
(五)园所开放日活动。4月15日至4月21日,本区有意愿的幼儿园可通过网站、微信公众号等方式开展园所开放日活动。但不得组织幼儿提前报名,不得采集幼儿信息与家长联系方式。
(六)时间安排
2026年4月15日,公布《2026年静安区幼儿园招生入园工作实施意见》。
2026年4月15日—21日,幼儿园可根据实际情况通过多种方式开展园所开放日活动。
2026年4月22日,发布《2026年静安区幼儿园招生通告》。
2026年4月22日—29日,本区适龄幼儿监护人登录“上海市适龄幼儿入园信息登记系统”进行统一的信息登记。
2026年5月8日—14日,家长网上报名(登记)。
2026年5月14日,户籍迁入截止统计日。
2026年6月2日,本区户籍幼儿公办幼儿园补报名(不含示范园)。
2026年6月25日前,幼儿园发放新生入园通知书。
2026年7月1日,办理入园手续截止日。
编辑:叶苹
资料:区教育局
转载请注明来自上海静安官方微信





