根据《上海市松江区教育局关于2026年松江区学前教育阶段招生工作的实施方案》以及区教育局有关工作要求,现结合本镇实际,就2026年松江区车墩镇学前教育阶段招生工作制定如下实施方案:
进一步强化政府职能,完善学前教育公共服务体系,优化学前教育资源布局,规范各托幼机构办学行为,依法实施学前教育阶段招生工作。
(一)坚持信息公开和公平操作的原则
车墩镇各托幼机构应主动向社会公开本镇“学前教育阶段招生工作的实施方案”、招生简章或方案、相关通知等有关信息,并按要求做好招生宣传、咨询与服务等工作。
(二)坚持公益性和普惠性的原则
基于车墩镇学前教育资源实际,各托幼机构须严格遵照招生工作程序,优先满足符合条件的小班适龄幼儿接受学前教育的需求;切实按照学额及相关规定落实好托班入园、符合条件的中大班适龄幼儿的补充入园(或转园)等工作。
(三)坚持统一部署和分级管理的原则
在区教育局的统一部署下,车墩镇的学前教育阶段招生工作由区教育局和车墩镇有关部门分别实施管理。
(四)坚持相对就近和统筹安排的原则
在网上信息登记、报名验证等基础上,车墩镇有关部门根据生源信息与资源实际,统筹确定车墩镇公办园的小班学区范围。
(五)坚持规范管理和调控班学额的原则
车墩镇各托幼机构须严肃纪律、优化服务、调控学额,确保招生工作规范、有序、高效进行。区教育局和车墩镇有关部门根据镇内资源与生源实际、办园条件与设置规模等核定公民办托幼机构的班、学额数,对各托幼机构招生工作全程性监管。
2022年9月1日——2023年8月31日出生,身体健康、可独立参加集体活动且其法定监护人“合法稳定就业、合法稳定居住”的适龄幼儿。
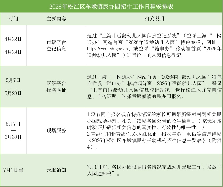
(一)日程安排及相关工作说明
1.公办园

2.民办园

(二)现场服务验证时所需材料(均需提供原件及复印件)
(1)《2026年上海市适龄幼儿入园信息登记表》(市级平台已完成入园信息登记的可直接打印,未登记的可于现场服务点验证时补登记信息)。
(2)《2026年上海市松江区幼儿入园报名表》(区级平台已完成报名的可直接打印,未报名的可于现场服务点验证时补报名)。
(3)公办园按照“2026年松江区车墩镇公办园招生新生信息分类及安置说明表”(附件1)提供相应的证件;民办园参照区级招生实施方案和各民办园的招生简章提供证件材料。
备注:“随申办”或上海“一网通办”网站中的电子证照与纸质证件同等效力使用。
(一)2026年幼儿园托班招生工作
1.公办园
(1)招生对象
2023年9月1日—2024年8月31日出生,身体健康、可独立参加集体活动的适龄幼儿。
(2)安置方法
在人户一致入托优先的前提下,以监护人所持房产地址为准,依照幼儿户籍等情况,按序安排入托,额满即止。
(3)时间节点
2026年7月21日—8月9日进行区域内托班入托登记、现场信息验证、发放入托通知书。
(4)有关说明
2026年开设托班的公办园详见《2026年松江区车墩镇公办园招生信息一览表》(附件3)中“招生年龄”2—6岁;具体入托登记时间与安排等,以各相关公办园在本园公众号、网站上公布的“幼儿园入托招生简章”为准。
2.民办园
民办园托班招生详见各园招生简章,2026年开设托班的民办园详见《2026年松江区车墩镇民办托幼机构招生信息一览表》(附件4)中“招收年龄”含3岁以下的相关园所。
(二)2026年中大班幼儿补充入园(或转园)工作
详见《2026年松江区车墩镇中大班幼儿补充入园(或转园)须知》(附件5)。
(一)严禁不足龄及不符合条件的幼儿入园;除要求幼儿按卫生保健相关制度进行体格检查并取得合格外,不得对申请入园的适龄幼儿及其家长举行或变相举行与入园挂钩的考试或测试;幼儿入园编班时应按出生年月编入相应年龄段。
(二)民办托幼机构的招生简章和广告须真实有效、准确清晰、规范合法,并于招生报名启动前主动面向社会公示;同时,招生计划、招生简章和广告等基本信息应按区教育局要求进行备案,主动接受社会各界及上级有关部门的督查。
(三)本镇学前教育阶段招生咨询时间:工作日9:00~11:30,13:30~16:00(寒暑假除外)。
咨询电话及地址:
上海市松江区车墩幼儿园:37655209;地址:车墩镇影佳路399号;招生负责人:张老师。
上海市松江区泖亭幼儿园:37021180;地址:车墩镇望塔路933弄1号;招生负责人:俞老师。
(四)基于本镇资源与生源实际,本镇学前教育阶段招生工作实施统一时间段内统一管理,非招生时间段不予受理。
(五)本“方案”未尽事宜按上级有关规定执行,最终解释权在松江区车墩镇人民政府社会事业发展办公室。
相关附件:
1.2026年松江区车墩镇公办园招生小班新生信息分类及安置说明表
2.2026年松江区车墩镇公办园招生小班新生现场服务点一览表
3.2026年松江区车墩镇公办园招生信息一览表
4.2026年松江区车墩镇民办托幼机构招生信息一览表
5.2026年松江区车墩镇中大班幼儿补充入园(或转园)须知
松江区车墩镇人民政府
2026年4月15日
01
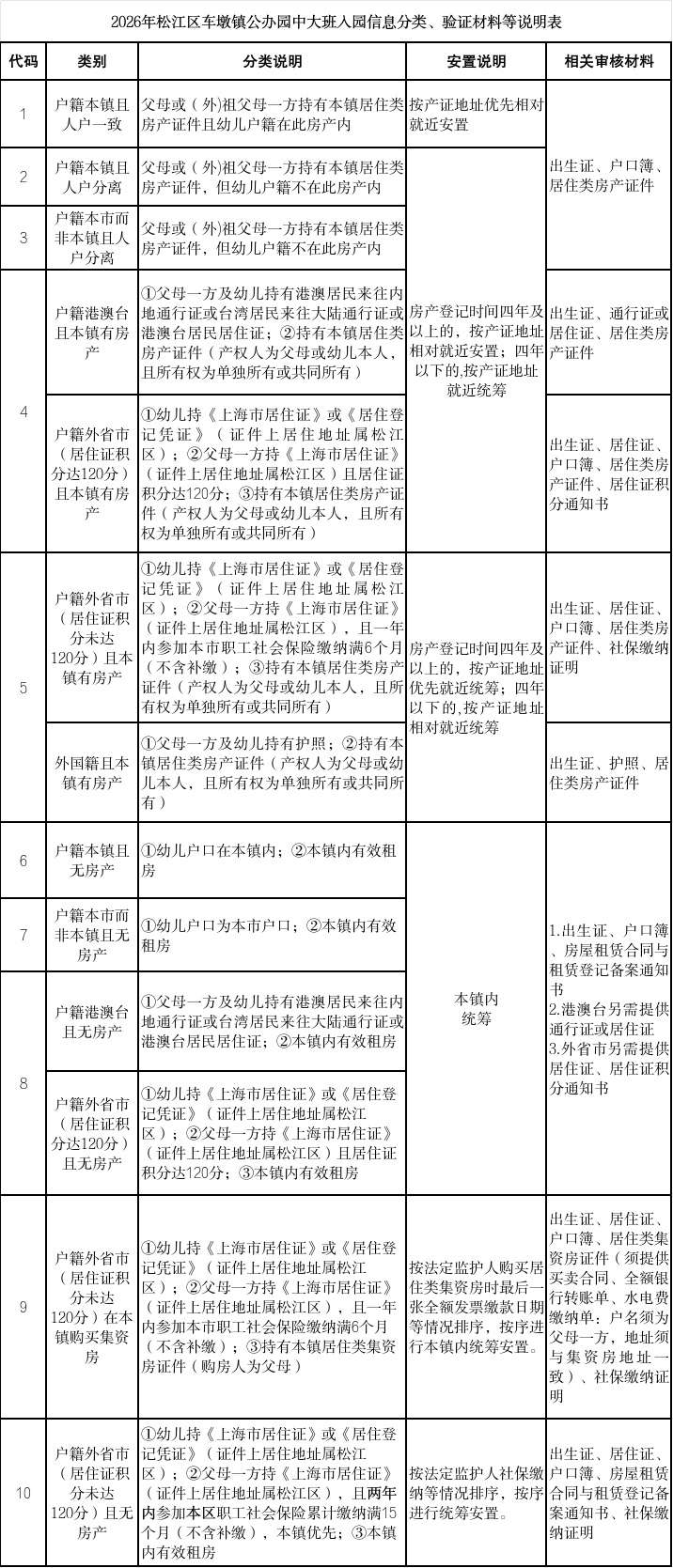
2026年松江区车墩镇公办园招生小班新生信息分类及安置说明表

备注:普惠性民办幼儿园相关招生要求和事项详见《2026年松江区学前教育阶段招生工作的实施方案》和各普惠性民办园招生简章。
有关说明
1.上述代码为6、7、8、10的无房产类别,在车墩镇租房的须提供房屋租赁合同与《上海市居住房屋租赁合同登记备案通知书》;根据车墩镇公办资源和生源等实际情况6、7、8类在车墩镇内统筹安置,10类按法定监护人社保缴纳等情况,按序在区域内统筹安置。
2.上述代码为9的类别,在本镇购买居住类集资房的,按法定监护人购买居住类集资房时最后一张全额发票缴款日期等情况排序,按序在车墩镇内统筹安置。
3.本区户籍中重度智障、听障和视障等有特殊教育需求的适龄儿童,完成网上信息登记后可联系松江区特教指导中心咨询或登记(联系电话:021-57852662)。
02
2026年松江区车墩镇公办园招生小班新生现场服务点一览表

备注:
1.符合入公办园条件的适龄幼儿家长,没有网上报名或网上验证不通过的可根据《2026年松江区车墩镇公办园招生小班新生信息分类及安置说明表》(附件1),携带相关材料按房产证件地址在规定时间内到上述“小班新生现场服务点”进行信息确认与材料验证。
2.现场服务点仅为工作受理点,非入园结果,入园结果以“入园通知书”为准。
03
2026年松江区车墩镇公办园招生信息一览表

04
2026年松江区车墩镇民办托幼机构招生信息一览表

备注:
1.各民办托幼机构收费标准须于启动招生报名前主动向社会公示。
2.上述信息统计截止至2026年3月31日。
05
2025年松江区车墩镇中大班幼儿补充入园(或转园)须知
一、受理对象
身体健康、可独立参加集体活动且法定监护人“合法稳定就业、合法稳定居住”的适龄幼儿。中班年龄段幼儿出生于2021年9月1日—2022年8月31日,大班年龄段幼儿出生于2020年9月1日—2021年8月31日。
二、受理方式
(一)公办园
1.工作安排
(1)电话预约:家长根据房产证件地址所属区域的“现场服务点”(附件2)进行电话预约(联系电话见附件3)
电话预约时间:5月18日—5月22日(9:00—11:30,13:30—16:00)

(2)预报登记:5月23日-5月24日,家长到房产证件地址所属区域的现场服务点(附件2)办理中大班幼儿补充入园(或转园)预报登记,进行现场信息验证。
(3)发放入园通知:6月27日,家长到办理预报登记的幼儿园领取入园通知书。
2.所需材料(均需原件及复印件)
(1)《2026年松江区公办园和普惠性民办园中大班幼儿补充入园(或转园)预报登记表》(见文末附表),家长自行下载后填写。
(2)按照“2026年松江区车墩镇公办园招生新生信息分类及安置说明表”(附件1)提供相应的证件。
(“随申办”或上海“一网通办”网站中的电子证照与纸质证件同等效力使用。)
3.入园安排
公办园补充入园(或转园)的中大班幼儿,入园安排时将依据生源信息与资源实际统筹安置。
4.有关说明
(1)家长须按时验证并确保相关信息的真实性、有效性与唯一性。
(2)现场服务点仅为工作受理点,非入园结果,入园结果以“入园通知书”为准。
(二)普惠性民办园
1.受理方式
普惠性民办园的中大班转园(补充入园)相关办理手续详见各园公布的招生简章。各普惠性民办园地址、招收年龄、电话等信息详见《2026年松江区车墩镇民办托幼机构招生信息一览表》(附件4)。
2.所需材料(均需原件及复印件)
(1)《2026年松江区公办园和普惠性民办园中大班幼儿补充入园(或转园)预报登记表》(见文末附表),家长自行下载后填写。
(2)按照《上海市松江区教育局关于2026年松江区学前教育阶段招生工作的实施方案》或各普惠性民办园招生简章提供相应的证件。
(“随申办”或上海“一网通办”网站中的电子证照与纸质证件同等效力使用。)
3.入园安排
依据招生计划,按照《上海市松江区教育局关于2026年松江区学前教育阶段招生工作的实施方案》附件1相关类别,依次接纳,额满为止。
(三)非普惠性民办园
非普惠性民办园的中大班转园(补充入园)相关办理手续详见各园公布的招生简章。各非普惠性民办园地址、招收年龄、电话等信息详见《2026年松江区车墩镇民办托幼机构招生信息一览表》(附件4)。

三、相关附件
5.1 2026年松江区车墩镇公办园中大班入园信息分类、验证材料等说明表
5.2 2026年松江区公办园中大班幼儿补充入园(或转园)预报登记表
附件5.1

有关说明
1.上述代码为6、7、8、10的无房产类别,在车墩镇租房的须提供房屋租赁合同与《上海市居住房屋租赁合同登记备案通知书》,根据车墩镇公办资源和生源等实际情况6、7、8类在车墩镇内统筹安置,10类按法定监护人社保缴纳等情况,按序在区域内统筹安置。
2.上述代码为9的类别,在本镇购买居住类集资房的,按法定监护人购买居住类集资房时最后一张全额发票缴款日期等情况排序,按序在车墩镇内统筹安置。
3.本区户籍中重度智障、听障和视障等有特殊教育需求的适龄儿童,完成网上信息登记后可联系松江区特教指导中心咨询或登记(联系电话:021-57852662)。
附件5.2

备注说明:
1.请家长如实填写表格内的内容,字迹工整。
2.“居住类房产信息”:请根据幼儿法定监护人一方所持有的房产证件类型进行填写。