家有幼儿入园的宝爸宝妈们看过来~~
《2026年闵行区学前教育阶段适龄幼儿招生入园工作的实施意见》发布!政策原文可点击文末 “阅读原文”查看。
为帮助您顺利完成报名,闵宝整理了小班幼儿入园报名的关键信息,一起来看看吧↓↓↓
01
小班报名对象
年龄范围
2022年9月1日—2023年8月31日出生的适龄幼儿
特别提醒
小班全程网上报名,包括已在园的托班幼儿,需在上海市适龄幼儿入园信息登记系统完成网上信息登记,获得登记编号。
02
小班报名条件
所有参加闵行区幼儿园报名的适龄幼儿,除需符合年龄范围外,还需身体健康(无慢性传染病)、身心发育指标达到同龄幼儿基本水平、能独立参加集体活动。且幼儿和监护人所持证件齐全(户口簿和在闵行居住的有效证明,证件登记变动时间在2026年4月15日之前)、并根据本人情况须持有以下证件之一:
①本市户籍:居民身份证(号);
②非本市户籍:上海市居住证或上海市居住登记凭证,港澳居民来往内地通行证或港澳居民居住证,台湾居民来往大陆通行证或台湾居民居住证;
③外籍:护照,外国人永久居留身份证。
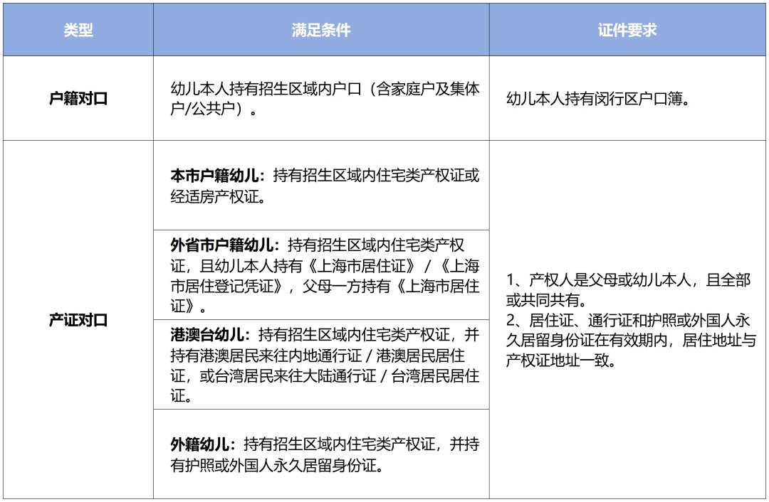
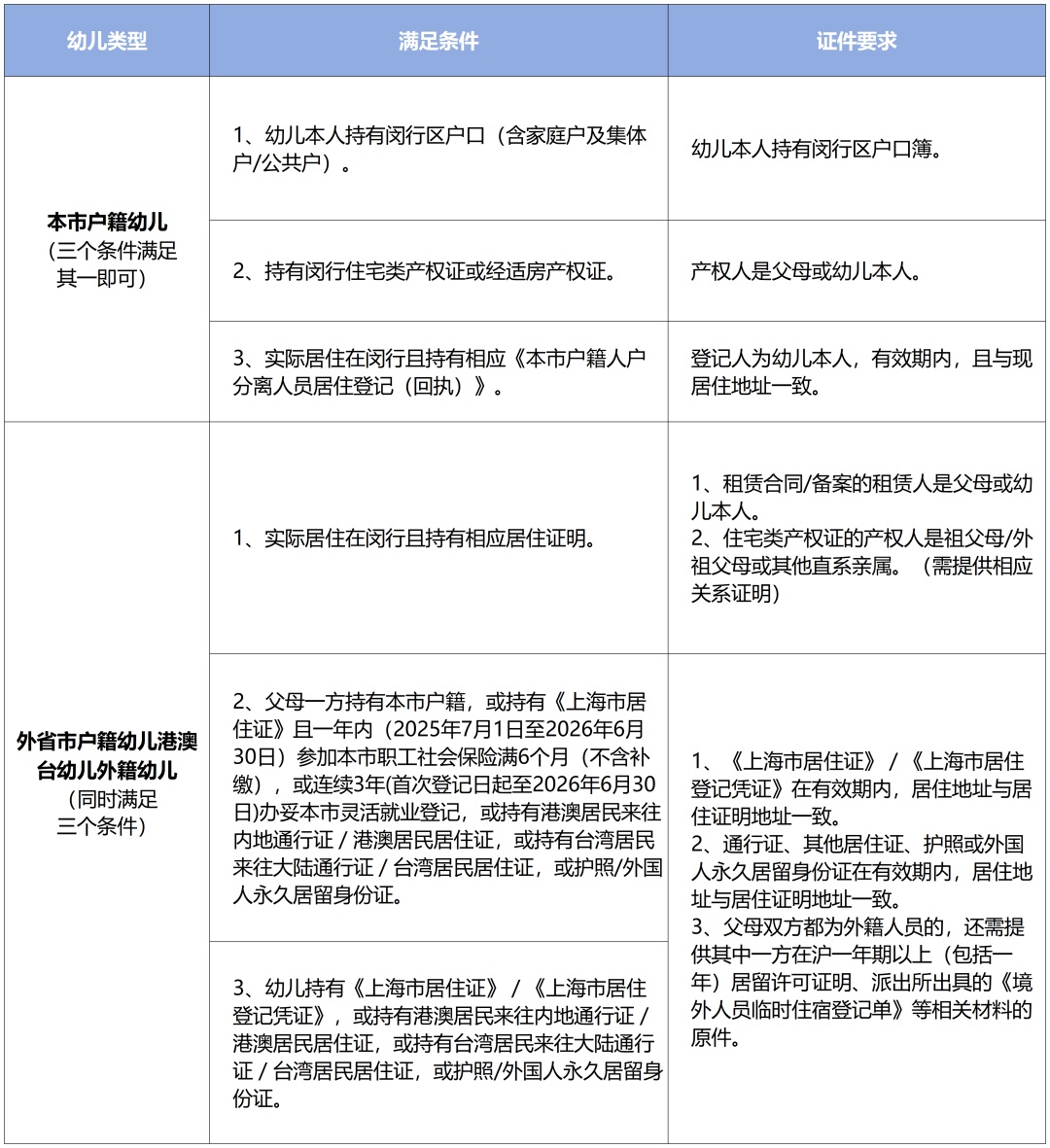
闵行区幼儿园招生报名条件分为三类:公办、民办幼儿园学区对口(含户籍对口及产证对口)报名条件;统筹类幼儿报名条件;民办幼儿园报名条件。
公办、民办幼儿园学区对口报名条件

统筹类幼儿报名条件
公办幼儿园在招收完学区内户籍对口及产证对口幼儿后,如有空余学额,可招收统筹类幼儿。

民办幼儿园报名条件

具体报名条件详见闵行区公民办幼儿园招生简章。
各幼儿园招生简章查询步骤
各幼儿园校门口公示栏,线下查看招生简章。
访问 闵行教育公共服务平台(www.mhedu.sh.cn),点击进入 “招生简章” 板块, 输入要查询的“幼儿园名称”, 查看对应幼儿园招生简章。
03
小班报名流程
报名入口
登录“上海一网通办”网站首页(网址:https://zwdt.sh.gov.cn)或“随申办”APP首页,进入“2026年适龄幼儿入园”特色专栏。
4月15日
政策公开
1.闵行区教育局公布《2026年闵行区学前教育阶段适龄幼儿入园工作实施意见》。
2.幼儿园公布招生简章。
4月15日-21日
家长开放日
1.幼儿园通过多种形式开展园所开放日活动。
2.幼儿监护人根据幼儿园招生简章上的开放日相关信息进行预约,如有疑问可联系幼儿园。
4月22日-29日
小班网上信息登记
1.4月22日,“上海市适龄幼儿入园信息登记系统” 开通(以下简称“登记系统”)
2.4月22日-29日,小班适龄幼儿(包括在园托班幼儿)监护人通过登记系统,完成网上信息登记,获取登记编号(登录“上海一网通办”网站首页“2026年适龄幼儿入园”特色专栏,网址:https://zwdt.sh.gov.cn,或登录“随申办”移动端首页“2026年适龄幼儿入园”)
3.4月29日,小班适龄幼儿信息登记截止。
5月7日-11日
小班网上报名
1.5月7日,“上海市闵行区适龄幼儿入园报名系统”开通(以下简称“报名系统”)。
2.5月7日-5月11日,小班适龄幼儿(包括在园托班幼儿)监护人通过报名系统,填写信息、确认意向,完成网上报名。
(按原途径登录登记系统后点击“各区报名”再选择“闵行区”进行报名)
3.5月11日,小班适龄幼儿网上报名截止。
5月10日、16日
小班补登记
错过入园信息登记时间或确实需要修改登记信息的幼儿:
1.如果意向就读公办幼儿园,幼儿监护人需自行联系幼儿园,预约后办理补登记;
2.如果意向就读民办幼儿园,幼儿监护人需自行联系区级线下服务点,预约后办理补登记。
3.如有特殊情况可直接与幼儿园或区点联系。
5月16日
小班补报名
错过网上报名时间或确实需要修改报名信息的幼儿:
1.如果意向就读公办幼儿园,幼儿监护人需自行联系幼儿园,预约后办理补报名;
2.如果意向就读民办幼儿园,幼儿监护人需自行联系区点,预约后办理补报名。
3.如有特殊情况可直接与幼儿园或区点联系。
5月12日起
小班网上验证
幼儿园开展网上验证。
6月15日前
小班录取通知
幼儿园陆续发送“小班”录取通知。
8月31日之前
小班注册报到
幼儿园组织“小班”新生完成注册报到。
温馨提示
2026年“上海市适龄幼儿入园信息登记系统”既支持用电脑上网访问,也支持智能手机等移动端的访问。用电脑访问推荐使用IE浏览器(9.0 版本及以上)、谷歌浏览器(63版本及以上)或360浏览器(9.1版本及以上,且IE内核9.0及以上);用手机访问建议使用iOS 12.0版本及以上或Android 6.0版本及以上。
04
招生咨询电话
如需咨询小班幼儿报名相关问题,可扫描下方二维码,获取闵行区公、民办幼儿园招生咨询电话。


长按识别二维码查看
网址:
https://zwgk.shmh.gov.cn/mh-xxgk-cms/website/mh_xxgk/xxgk_jyj_ywxx_8_01/content/0a8d2eef-f14d-4690-8484-c723561f2696.htm
咨询和监督电话
●闵行区招生咨询电话:64986476、64983660转1106
●闵行区监督电话:64986476
工作时间:周一到周五9:00-11:00,13:30-16:30

点击阅读原文查看文件全文