为贯彻落实国家和上海市学前教育相关法律法规和政策文件的有关规定,进一步规范本区适龄幼儿入园工作,为家长提供入园指导服务,现就2026年松江区学前教育阶段招生工作制定如下实施方案:
各托幼机构应主动向社会公开本区“学前教育阶段招生工作的实施方案”、招生简章或方案、相关通知等有关信息,并按要求做好招生宣传、咨询与服务等工作。
基于本区学前教育资源实际,各托幼机构须严格遵照招生工作程序,优先满足符合条件的小班适龄幼儿接受学前教育的需求;切实按照学额及相关规定落实好托班入园、符合条件的中大班适龄幼儿的补充入园(或转园)等工作。
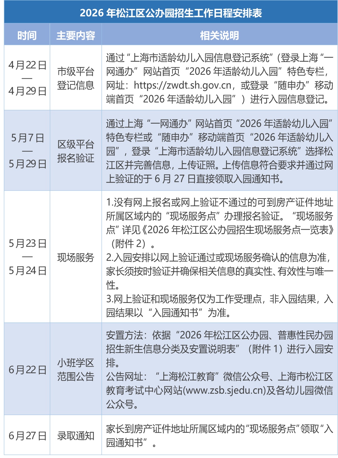
在区教育局的统一部署下,城区五所街道和其他街镇的学前教育阶段招生工作由区教育局和相关街镇有关部门分别实施管理。
在网上信息登记、报名验证等基础上,区教育局和相关街镇有关部门根据生源信息与资源实际,统筹确定城区五所街道及其他街镇公办园的小班学区范围。
各托幼机构须严肃纪律、优化服务、调控学额,确保招生工作规范、有序、高效进行。区教育局根据区域内资源与生源实际、办园条件与设置规模等核定公民办托幼机构的班、学额数,对各托幼机构招生工作全程性监管。
2022年9月1日—2023年8月31日出生,身体健康、可独立参加集体活动且法定监护人“合法稳定就业、合法稳定居住”的适龄幼儿。


现场服务信息验证时所需材料
(均须提供原件及复印件)
(1)《2026年上海市适龄幼儿入园信息登记表》(市级平台已完成入园信息登记的可直接打印,未登记的可于现场服务点验证时补登记信息)。
(2)《2026年上海市松江区幼儿入园报名表》(区级平台已完成报名的可直接打印,未报名的可于现场服务点验证时补报名)。
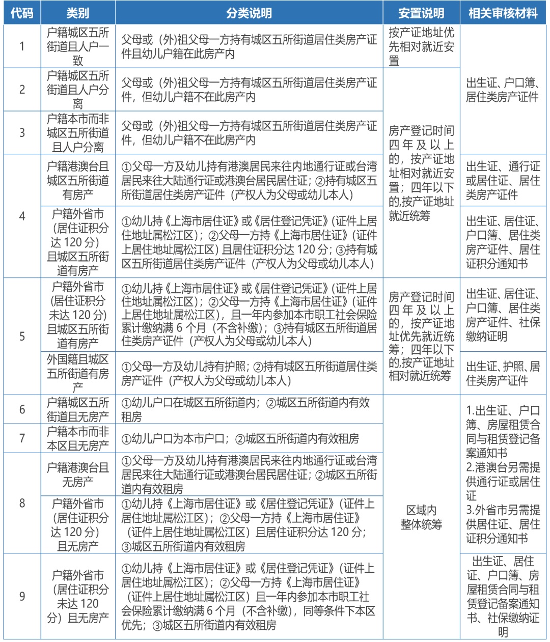
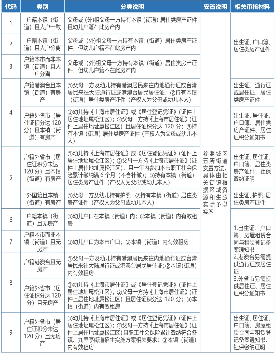
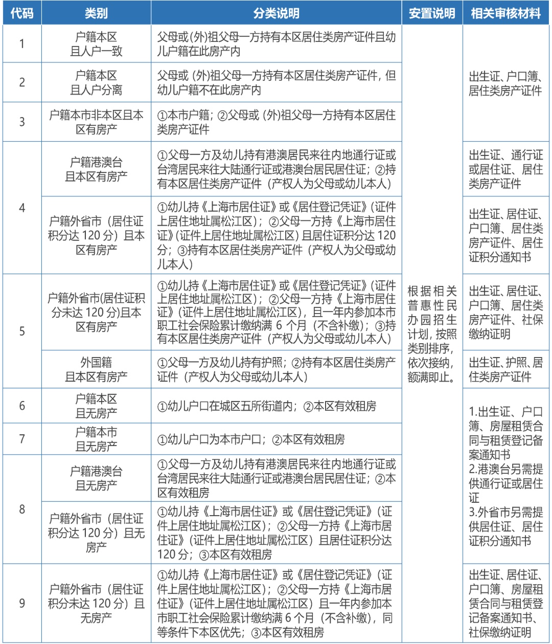
(3)公办园和普惠性民办园按照“2026年松江区公办园、普惠性民办园招生新生信息分类及安置说明表”(附件1)提供相应的证件。
“随申办”或上海“一网通办”网站中的电子证照与纸质证件同等效力使用。
1.公办园
(1)招生对象
2023年9月1日—2024年8月31日出生,身体健康、可独立参加集体活动的适龄幼儿。
(2)安置方法
在人户一致入托优先的前提下,以监护人所持房产地址为准,依照幼儿户籍等情况,按序安排入托,额满即止。
(3)时间节点
2026年7月21日—8月9日进行区域内托班入托登记、现场信息验证、发放入托通知书。
(4)有关说明
2026年计划开设托班的公办园详见《2026年松江区公办园招生信息一览表》(附件3)中“招收年龄”2—6岁的相关园所;具体入托登记时间与安排等,以各相关公办园在本园公众号、网站上公布的“幼儿园入托招生简章”为准。
2.民办园
民办园托班招生详见各园招生简章,2026年开设托班的民办园详见《2026年松江区民办园、托儿所、早教机构招生信息一览表》(附件4)中“招收年龄”含3岁以下的相关园所。
详见《2026年松江区中大班幼儿补充入园(或转园)须知》(附件5)。
(一)严禁不足龄及不符合条件的幼儿入园;除要求幼儿按卫生保健相关制度进行体格检查并取得合格外,不得对申请入园的适龄幼儿及其家长举行或变相举行与入园挂钩的考试或测试;幼儿入园编班时应按出生年月编入相应年龄段。
(二)民办托幼机构的招生简章和广告须真实有效、准确清晰、规范合法,并于招生报名启动前主动面向社会公示;同时,招生计划、招生简章和广告等基本信息应按区教育局要求进行备案,主动接受社会各界及上级有关部门的督查。
(三)本区学前教育阶段招生咨询电话:57830651、57830613(托幼中心),37736356(托幼与学前教育科);电话咨询时间:9:00—11:30、13:30—16:00;咨询地址:茸吉路287弄1-4号(松江区托幼服务指导中心),线下咨询时间:周二—周四13:00-15:00(寒暑假除外)。
(四)基于本区资源与生源实际,松江区学前教育阶段招生工作实施统一时间段内统一管理,非招生时间段不予受理。
(五)本“方案”未尽事宜按上级有关规定执行,最终解释权在松江区教育局。
附件1

一、公办园(城区五所街道)

*点击图片可查看大图
二、公办园(各镇、九里亭街道)

*点击图片可查看大图
三、普惠性民办园

*点击图片可查看大图
四、有关说明
1.上述代码为6、7、8、9的无房产类别,在本区租房的须提供房屋租赁合同与《上海市居住房屋租赁合同登记备案通知书》。公办园根据区域公办资源和生源等实际情况在区域内统筹安置;普惠性民办园根据招生计划依次接纳,额满为止。
2.本区户籍中重度智障、听障和视障等有特殊教育需求的适龄儿童,完成网上信息登记后可联系松江区特教指导中心咨询或登记(联系电话:021—57852662)。
3.各街镇根据本区域的资源及生源实际适度提高或降低入园条件,具体可查阅相关街镇的招生实施方案。
附件2

一、城区五所街道(中山、岳阳、永丰、方松、广富林街道)

*点击图片可查看大图
二、各镇、九里亭街道


*点击图片可查看大图
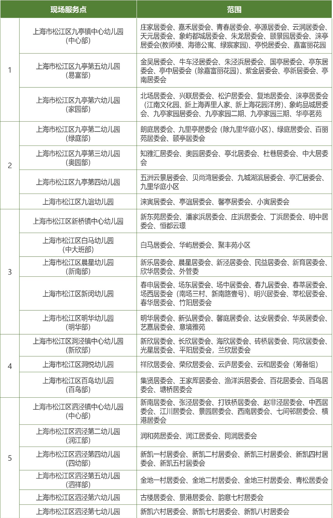
1.符合入公办园条件的适龄幼儿家长,没有网上报名或网上验证不通过的可根据“2026年松江区公办园、普惠性民办园招生新生信息分类及安置说明表”(附件1),携带相关材料按房产证件地址在规定时间内到上述“现场服务点”进行信息确认与材料验证。
2.因地理位置特殊,车墩镇东门村、联阳小区原则上纳入城区五所街道“现场服务点”的范围。
3.现场服务点仅为工作受理点,非入园结果,入园结果以“入园通知书”为准.
附件3

一、城区五所街道(中山、岳阳、永丰、方松、广富林街道)


*点击图片可查看大图
二、各镇、九里亭街道



*点击图片可查看大图
附件4

一、民办园



*点击图片可查看大图
二、民办托儿所

*点击图片可查看大图
三、民办早教机构

*点击图片可查看大图
1.各民办托幼机构收费标准须于启动招生报名前主动向社会公示。
2.上述信息统计截止至2026年3月31日。
附件5
