
AI Agent
2026年,人工智能产业进入规模化行业应用的关键阶段。AI Agent 迈入规模化落地元年,具身智能迎来量产破局,大模型向行业垂直场景深度下沉。这不仅是一场技术革命,更是一次对产业逻辑的重构。AI的技术叙事,正在被产业落地的现实需求全面接管,场景落地已成为AI行业的主战场。
过去九年,普华永道中国×张江科学城×陆家嘴金融城加速营,陪伴了上百家创业企业穿越周期。今天,第九期加速营正式启动招募,不谈概念,只谈落地。我们正在寻找20家已经准备好并渴望在真实产业中扎下根来的AI创业企业。

AI创业者的现实挑战:

基于与众多AI创业者的调研与交流,我们发现,大家面临的困境具有高度共性:
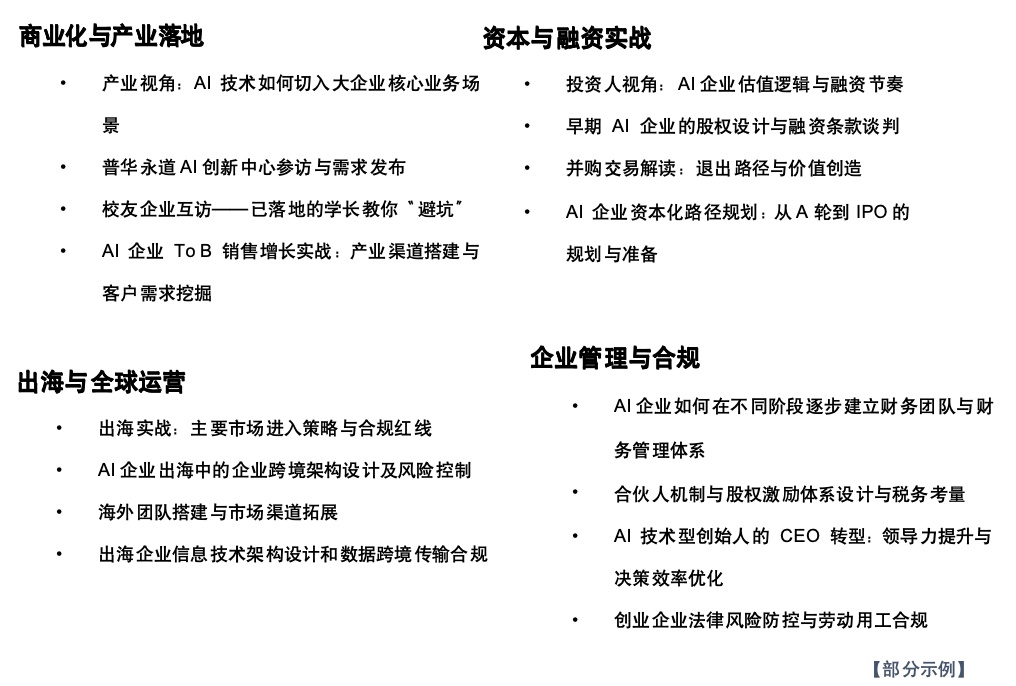
场景模糊:技术能力突出,但目标客户不清晰,需求真伪难以辨别。
落地艰难:难以进入大企业供应商,找不到对口业务部门。
融资分化:头部企业持续获得资本关注,大多数创业企业面临“见得多、融资落地少”的局面。
出海迷茫:海外市场潜力巨大,但合规、渠道、本地化等环节挑战重重。
组织焦虑:技术创始人如何完成向CEO的角色转型,团队建设与合伙人关系如何平衡
普华永道加速营:

普华永道中国联合张江科学城与陆家嘴金融城,构建人工智能产业赋能生态网络。加速营的核心价值在于将企业技术能力与真实产业场景有效对接,协助企业完成从技术到商业的关键跨越。

1. 普华永道专业智库:AI创业者的“合规与资本工具箱”
普华永道在专业服务领域拥有深厚积累,在财税、资本运作、出海、合规等方面具备系统性能力。这些不是“锦上添花”,而是AI企业规模化路上的“生死线”:
财税与资本:从股权架构设计、融资条款博弈,到数据资产入表、企业估值模型
出海与合规:全球数据跨境流动风险管控、主要市场的监管红线、海外架构搭建
上市与并购:IPO路径规划、并购交易中的价值创造与风险控制
2. 张江科学城×陆家嘴金融城:产业落地的“前哨站”
张江科学城:中国原始创新与AI产业高地,拥有完整的AI产业链和大量应用场景。我们将带企业走进“模力社区”,与产业方、上下游企业面对面
陆家嘴金融城:金融科技的场景富矿。这里的金融机构、交易所、金融科技企业,正在寻找能用AI解决真实业务痛点的创新力量
3.三方共建的生态网络:链接大企业与投资机构
我们构建的生态网络,强调实质性的深度对接:
走进大企业,与业务部门负责人一对一闭门交流,明确真实需求、测试产品匹配度
投资人闭门路演,精准匹配融资阶段,拿到真实反馈和后续跟进
校友企业互访,已结营的校友公司成为你的“产业地图”,告诉你哪里有坑、哪里有路
4. 校友生态:一群“走过夜路”的同路人
八期加速营,上百家校友企业。他们分布在人工智能、金融科技、智慧医疗、智能制造等各个赛道。在这里,你遇到的不是竞争对手,而是能一起拆解问题、共享资源、互为上下游的同行者。

我们正在寻找这样的你

本期加速营主要招募人工智能领域企业,包括但不限于:
大模型与应用层:行业大模型、AI Agent、企业级数字员工
金融科技:智能风控、量化投研、合规科技、智能客服
智慧医疗:AI辅助诊断、药物研发、医疗影像、健康管理
智能制造:工业质检、预测性维护、智能排产、工业机器人
数据智能:数据服务、数据治理、商业智能、AIGC内容生成
企业服务:AI+营销、AI+HR、AI+财税、AI+法务
重点招募融资阶段:天使轮至B轮(部分C轮企业)
加速营安排:六个月,从“技术”到“产业”的冲刺


注:企业创始人或高管层必须参与关键节点活动
专业模块:聚焦产业场景,而非单一课程
我们将4次集中模块,设计为“产业对接+专业课程”双线并行。大多数时间都在“走出去”——走进标杆企业、深入真实场景、对接资本前沿。


报名方式
本期加速营计划招募20家人工智能创新企业,面向天使轮至B轮及部分C轮企业。欢迎符合条件的企业通过以下方式报名:
请扫描下方二维码和点击报名链接或将企业商业计划书发送至邮箱:pwcchina.accelerator@cn.pwc.com

报名截止日期:2026年5月30日
申请递交后,普华永道项目组会以电话或邮件形式联系申请者。面向初筛通过企业,我们将安排企业访谈以确认是否邀请入营。加速营不向入营企业收取任何费用,欢迎符合条件的AI创业企业踊跃报名。

01
关于普华永道中国
INFO
普华永道中国九年来持续投入与深耕以科技企业发展为核心的科创生态服务体系,已累计赋能超过九百家各领域科技企业的成长。我们通过精准匹配企业不同发展阶段的核心需求,构建了加速营与提速营等服务项目。依托普华永道全球网络、专业能力和创新生态资源,我们为科技企业提供从业务落地、融资对接到资本跨越的一站式赋能与资源链接,助力实现可持续的成长。
普华永道加速营项目自启动以来,已陆续开展了:
联合张江科学城和陆家嘴金融城共同发起的“普华永道×张江科学城×陆家嘴金融城加速营”
联合黄浦科创集团打造的“普华永道中国×黄浦科创 创新加速营”
联合广西南宁五象新区(自贸试验区南宁片区)打造的“春启创新力·数构新生态”自贸圆桌派
联合安亭镇政府打造的“普华永道×安亭 汽车加速营”
携手武田中国合作发起的武田中国创新加速营
与上汽通用共同合作的SGM创新加速营以及
围绕医疗医药、AI、智能硬件和芯片主题的上市提速特训营。
普华永道将继续在高潜城市构建充满活力的区域创新生态,不仅助力创新企业的个体成长,也为提升区域整体产业竞争力与创新浓度贡献专业力量。
02
关于张江科学城
INFO
张江科学城汇聚了约2.2万家企业、1930余家高新技术企业、180多家外资研发中心,拥有丰富的科研机构和大科学装置,为创新企业的发展提供技术支撑。以“投极早、投青创、投未来”为核心导向,张江将为创新企业提供包括投资、贷款、孵化、创新培育等全生命周期科创服务,致力于为高质量发展注入新动能。
Vπ张江孵化器立足张江科学城核心区,以连锁化模式运营专业孵化载体,深耕数字信息产业赛道。以培育“未来”、服务“早小”、助力“青创”为使命,以“孵投一体”为特色,以十余年科创服务经验为保障,深度联动张江科学城产业生态资源,为早期科技型企业提供全周期、全链条专业孵化服务,构建投资引领的创新创业生态圈,全力支撑张江全球科创中心建设。
03
关于陆家嘴金融城
INFO
陆家嘴金融贸易区(陆家嘴金融城),被确认为上海打造国际金融中心的核心区域。陆家嘴金融城持续推进投资便利化、贸易自由化、金融国际化和监管制度创新,推动形成法治化、国际化、便利化的营商环境,积极打造上海国际金融中心的主要承载区、国际航运中心的高端服务区、国际贸易中心的总部集聚区,最终建设成为国际一流金融城、世界级中央活动区、金融贸易制度创新先行区和上海建设卓越的全球城市的战略支点。
陆家嘴金融科技协会是由陆家嘴金融城发展局牵头发起,区域内金融科技等相关机构自愿组成的非营利性社会团体法人,是陆家嘴金融城内行业最高规格的自律管理组织。协会以促进金融科技行业的健康、自律、规范发展为宗旨,推动协会会员单位之间、会员单位与陆家嘴金融城的持牌金融机构、基础要素市场等其他机构之间实现跨界交流合作,进一步营造良好的新兴金融营商环境。
陆家嘴金融科技产业园是陆家嘴金融城重点打造的金融科技创新平台,并委托专业金融创业服务机构运营管理,为金融创业企业提供高品质的交流空间和全方位的金融专业服务,针对金融科技行业的交流需求,全力打造线上和线下相结合的“陆家嘴新金融”行业交流平台,助力于在金融创业领域实现更高效的资源对接与共享。
信息来源:陆家嘴金融城
“中国上海自贸试验区”是上海自贸区管理委员会唯一认证的官方公众号,在这里,您可以得到最权威、最全面、最及时的上海自贸区各类信息。关注我们,让我们一起读懂自贸区。