国务院办公厅印发《关于建立企业信用状况综合评价体系的实施方案》的通知
国办发〔2026〕8号
各省、自治区、直辖市人民政府,国务院各部委、各直属机构:
《关于建立企业信用状况综合评价体系的实施方案》已经国务院同意,现印发给你们,请认真贯彻执行。
国务院办公厅
2026年3月29日
(此件公开发布)
关于建立企业信用状况综合评价体系的实施方案
信用是企业重要的无形资产。为建立企业信用状况综合评价体系,提高评价水平,推动企业诚信守法经营,营造良好市场环境,制定本实施方案。
一、建立企业信用状况综合评价体系制度框架。企业信用状况综合评价主要包括公共信用评价和市场化信用评价。公共信用评价由政府部门遵循公益性原则组织开展,反映企业遵守法律法规和相关管理规定情况,主要服务政府管理。市场化信用评价由征信机构、信用评级机构、行业协会商会等第三方机构依法依规开展,反映企业参与市场活动的违约风险,主要服务融资授信、商业往来等市场活动。更好发挥公共信用评价结果在企业信用状况综合评价中的基础性作用,推动公共信用评价和市场化信用评价相互融合,逐步形成统一的企业信用状况综合评价体系。
二、完善公共信用评价体系。公共信用评价主要包括公共信用综合评价和行业信用评价。国家发展改革委建立健全公共信用综合评价制度,开展公共信用综合评价工作,反映企业公共信用总体状况。行业主管部门(含行业管理部门和业务主管单位,下同)在公共信用综合评价的基础上,建立健全本领域的行业信用评价制度,反映企业在某一领域的公共信用状况。以公共信用综合评价为基础,推动不同行业信用评价协同,构建评价规则统一、评价过程规范、评价结果互知、应用场景广泛的公共信用评价体系。
三、统一公共信用评价规则。公共信用评价指标数据原则上应当来源于公共信用信息,可以视情将有关部门在履职过程中产生或获取的其他能够反映企业信用状况的信息纳入指标数据范围。评价结果由高至低原则上划分为“A”、“B”、“C”、“D”四级;评价结果采取分数制的,应明确四级对应的分数段。针对同一主体的两次评价间隔最长不超过一年,有条件的部门可以根据实际情况提高评价频次。公共信用评价相关规则应当向社会公开。各地区各部门不得假借公共信用评价之名,违规设置准入门槛、实行地方保护或干涉经营主体自主交易,不得减损经营主体依法应获得的公共服务,不得妨碍全国统一大市场建设。
四、统一行业信用评价管理。开展行业信用评价的行业主管部门,应当制定本行业全国统一的评价规则,包括评价指标、评价方法、评价流程、等级分类、结果应用等。行业主管部门应当依据行业信用评价结果,对监管对象实施差异化监管,并在评先评优、提供绿色通道等惠企服务、给予财政资金奖补等工作中参考行业信用评价结果。行业主管部门如未制定统一的信用评价规则,各地方原则上不得自行开展行业信用评价,确需开展的,相关评价规则须报经行业主管部门同意。
五、统一公共信用评价结果公示渠道。有关部门可以主动向社会公开或依申请公开公共信用评价结果。全国信用信息共享平台归集公共信用评价结果,经数据来源单位同意按需求向有关部门共享。公共信用评价结果通过“信用中国”网站和行业主管部门网站公示,企业可以查询自身评价结果,也可以授权其他主体查询。
六、健全行业信用评价协同机制。行业主管部门将公共信用综合评价结果纳入行业信用评价指标体系,具体权重根据实际情况确定。公共信用综合评价为“D”级的,行业信用评价不得评为“A”级。相关部门和单位应当对照公共信用综合评价数据目录,按照职责及时将相关数据以物理归集方式共享至全国信用信息共享平台。国家发展改革委及时将公共信用综合评价结果推送至各地方各有关部门。
七、规范发展市场化信用评价。征信机构、信用评级机构依法采集企业的公共信用信息、金融信用信息、商业信用信息,对企业在市场活动中的信用状况作出评价,有偿提供给有合法需求的使用者,评价主要服务于融资等经济金融活动。征信机构可以采集政府公开信息、人民法院依法公布的判决裁定信息,也可以通过信息主体、企业交易对方、行业协会等依法依规采集企业信用信息。行业协会商会可以在行业主管部门的指导下对行业内企业开展信用评价,主要服务于行业自律管理,评价不以盈利为目的,不区别对待会员企业与非会员企业。支持符合条件的第三方机构参与公共数据授权运营,提高数据加工能力。第三方机构应依法合规处理企业信用信息,采取有效措施提升信用评价透明度和准确性,持续提升市场化信用评价水平。
八、加快推进公共信用评价与市场化信用评价融合应用。经营主体按照自愿原则统筹使用各类信用评价结果,并对评价结果的应用负责。鼓励经营主体在招标投标、商业往来等市场活动中,为信用状况良好的企业提供优惠或便利措施。支持征信机构、信用评级机构将公共信用评价结果纳入市场化信用评价指标体系。鼓励有关部门对行业信用评级为“A”级的企业提供优惠或便利措施。鼓励行业协会商会结合公共信用评价结果,对会员企业开展自律性管理。鼓励平台企业参考公共信用评价结果完善信用管理制度,对守信企业予以流量支持,建立平台间失信联合约束制度,提升平台内企业信用水平。
九、更好发挥信用评价对中小微企业融资的支持作用。鼓励金融机构依托全国一体化融资信用服务平台网络,合理使用公共信用评价结果,完善授信、风险评价和息费定价模型。鼓励对信用评价等级较高的企业降低抵质押担保要求,逐步扩大信用贷款覆盖面、提升信用贷款比重。支持符合条件的征信机构参与融资信用服务平台运营,客观、准确、全面反映中小微企业信用状况。充分发挥中国人民银行信贷市场服务平台作用,提升对中小微企业的信用评价水平。
十、完善信用修复后的评价更新调整机制。最短公示期满后,企业可以通过“信用中国”网站对包括行政处罚、严重失信主体名单、异常名录等在内的失信信息提出信用修复申请。“信用中国”网站收到信用修复申请后,按照“谁认定、谁修复”原则,及时推送给有关行业主管部门办理。符合修复条件的,相关部门应当及时更新信息,并根据更新后的信息开展公共信用评价。“信用中国”网站与第三方机构建立信用修复结果共享机制,第三方机构应当同步更新企业信用信息,并依据更新后的信息对企业进行信用评价。具体修复工作依照国务院办公厅印发的《关于进一步完善信用修复制度的实施方案》(国办发〔2025〕22号)等执行。
十一、畅通异议申诉处理渠道。企业对公共信用评价结果有异议的,可以向作出评价的部门提出异议申诉。有关部门应当及时处理异议申诉申请,经核实符合申诉条件的,及时更正有关内容。企业认为第三方机构采集信息存在错误、遗漏,或对评价结果有异议的,可以向作出评价的机构提出异议或申请复评。第三方机构不得以更正或更新信息为由,向企业额外收取费用。
十二、落实信用评价管理职责。国家发展改革委加强统筹协调,牵头建立健全企业信用状况综合评价体系。行业主管部门加强对各地方开展行业信用评价工作的指导与管理,对地方未按行业统一信用评价规则擅自开展企业信用评价情况进行全面排查清理,并于2026年底前完成清理工作。中国人民银行加强对征信机构、信用评级机构的监督管理,行业主管部门强化对行业协会商会的指导,持续提升市场化信用评价的客观性、准确性。对不按标准和程序开展信用评价,非法泄露、窃取、出售、篡改企业信息,擅自篡改评价结果,违规收取费用等行为,依法依规追究相关单位和人员责任。
各地方各有关部门要抓好本方案的贯彻落实,强化数据共享支撑,优化信用评价流程,规范信用评价应用,提高信用评价的精准性和权威性。推动建立健全企业信用评价相关法律法规制度体系,做好立改废释工作。加强宣传解读,提高企业对信用评价的认知度和参与度,营造公平竞争市场环境,助力全国统一大市场建设。
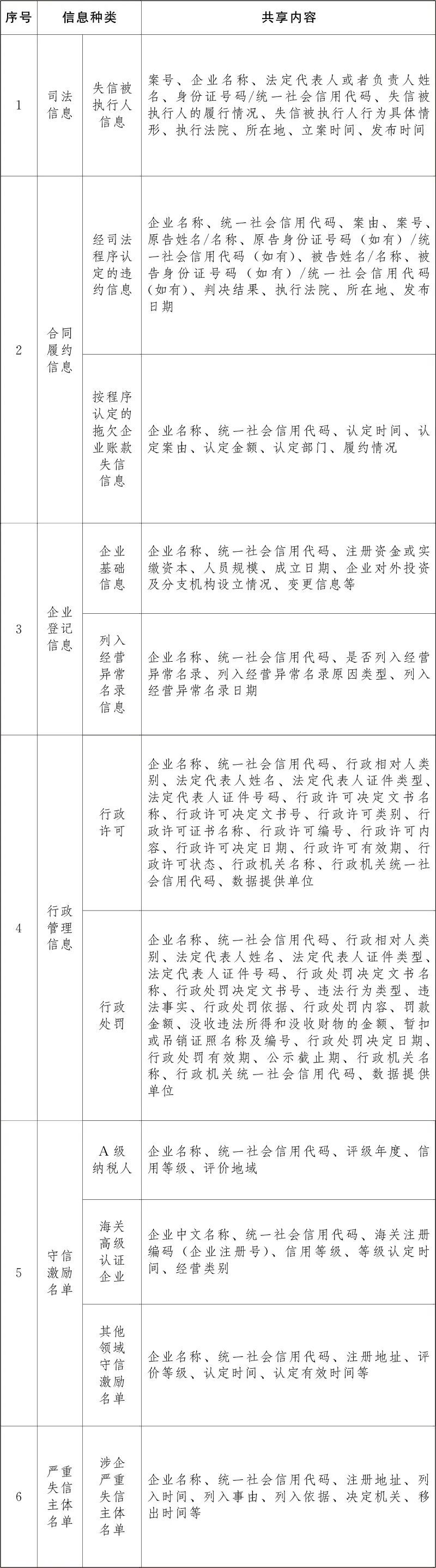
附件:公共信用综合评价数据目录
附 件
公共信用综合评价数据目录

以统一规范信用评价赋能高质量发展——解读《国务院办公厅关于建立企业信用状况综合评价体系的实施方案》
建立企业信用状况综合评价体系,是更好发挥信用制度基础作用,构建高水平社会主义市场经济体制的重要抓手。近日,《国务院办公厅关于建立企业信用状况综合评价体系的实施方案》(以下简称《实施方案》)正式印发。《实施方案》通过系统设计企业信用状况综合评价体系的制度框架和运行机制,以12条务实举措纠治重复评价、标准割裂、权益保障不足等问题,推动企业信用评价从“自行探索”迈向“统一规范”新阶段,为高质量发展持续注入信用动能。
一、《实施方案》是夯实市场经济基础制度的关键举措
《实施方案》的制定出台,恰逢“十五五”规划开局起步的关键节点,是贯彻落实《“十五五”规划纲要》的重要制度安排,主要体现在以下三个方面。
(一)完善高水平社会主义市场经济体制的内在要求。社会信用制度是市场经济的基础制度。企业信用状况综合评价作为社会信用体系建设的重要抓手,在市场经济运行中发挥着双重作用,既为政府实施差异化监管提供科学依据,实现分类施策;也为市场交易决策提供风险识别,提升资源配置效率。《实施方案》指出,公共信用评价与市场化信用评价是相辅相成的关系,推动公共信用信息与市场化信用信息双向融合,助力评价结果权威性与精准度双重提升,从而推动政府更有为、市场更有效。
(二)建设全国统一大市场的重要支撑。全国统一大市场建设的关键是破除市场分割、畅通要素流动。《实施方案》瞄准各部门各地方开展公共信用评价规则不一致、结果不互认这一痛点,通过划清国家、地方、行业评价权责,杜绝重复评价,统一公共信用评价规则,从制度层面破除市场壁垒。这既是落实党的二十届四中全会关于“坚决破除阻碍全国统一大市场建设卡点堵点”战略部署的具体行动,也是推动形成高效规范、公平竞争国内统一市场的有力支撑。
(三)打造一流营商环境的有效抓手。优化营商环境核心是降低经营主体面临的制度性交易成本。《实施方案》明确鼓励有关部门、平台企业等方面对信用状况良好的企业提供优惠或便利措施。这意味着信用良好的经营主体将在融资服务、招投标、行政审批等环节享受更多信用红利,大幅降低制度性交易成本,营造“信用有价、守信受益”的浓厚氛围,以信用环境优化带动营商环境持续向好。
二、《实施方案》让信用评价既有“法度”更有“温度”
《实施方案》坚持系统思维、问题导向,从权责边界、评价规则、运行流程三个维度统筹发力、一体完善公共信用评价体系,即通过厘清权责根治多头评价乱象,统一标准夯实公平竞争基础,规范流程筑牢权益保障底线,彰显了以信用赋能发展、以制度传递善意的治理温度。
(一)厘清权责边界,根治多头评价。针对当前公共信用评价过程中,国家、地方、行业权责不清、重复评价的问题,《实施方案》理顺了公共信用评价各方权责边界,构建了“国家统筹、行业负责、地方落实”的评价工作格局。一是明确评价构成,将公共信用综合评价和行业信用评价作为公共信用评价的两大核心组成部分,界定了二者的内涵和边界。二是压实国家层面统筹责任,由国家发展改革委牵头制定全国统一的公共信用综合评价规则,组织开展全国范围内的公共信用综合评价,并将评价结果及时推送至各地各有关部门,实现评价结果全国共享。三是规范行业和地方行为,行业主管部门须制定本行业全国统一的评价规则,地方原则上不得自行开展企业信用评价。这一制度安排从源头上避免了地方假借信用评价之名行地方保护之实,推动形成上下协同、分工明确的评价工作体系。
(二)统一评价规则,促进公平竞争。评价规则不统一是导致企业跨区域经营风险增加的关键原因。《实施方案》以标准化、规范化为导向,推动公共信用评价规则全国统一。一是统一评价基础规则。公共信用评价指标数据原则上应当来源于公共信用信息,评价结果原则上划分为“A、B、C、D”四档,评价周期最长不超过一年,评价规则应当向社会公开。统一的规则让企业清楚知道信用“好在哪、差在哪”。二是建立评价结果协同机制。将公共信用综合评价结果纳入行业信用评价指标体系,并明确公共信用综合评价为D级的企业,行业信用评价不得评为A级,有效防止了跨行业评价结果“两张皮”现象。三是推动开展联合激励。鼓励有关部门对行业信用评价为“A”级的企业提供优惠或便利措施,进一步优化守信企业发展环境。
(三)规范实施流程,保障合法权益。保护企业合法权益是信用体系建设的底线要求。《实施方案》注重评价体系的全流程规范,构建起完善的企业信用权益保障机制。一方面,完善信用修复后的评价更新调整机制,明确企业完成信用修复后,相关评价结果需及时更新调整,以制度之“善”引导企业回归诚信轨道;另一方面,畅通异议申诉处理渠道,确保企业对评价结果有异议时能得到及时、公正处理,保障评价结果的客观性和准确性。这一系列举措既强化了信用评价的刚性约束,又体现了柔性管理的理念,让信用评价体系更具温度,确保其在法治轨道上良性运行。
三、强化三方面协同抓好《实施方案》落地见效
《实施方案》为建立企业信用状况综合评价体系明确了可行路径,其落地实施需要各地方各部门密切配合,重点要强化“三方面协同”。
(一)强化政府与市场协同,实现优势互补。政府要发挥基础性作用,依托公共信用评价权威性强、覆盖面广的优势,提供基础性、普惠性的信用“基准线”。市场发挥专业性作用,征信机构和评级机构在公共信用信息基础上,叠加商业信用信息、行业特征数据等,提供多元化、个性化的增值服务,比如开发符合民营中小微企业特点的信贷产品等。实现两者优势互补,关键要推动公共信用信息与市场化信用信息融合应用,让市场机构依法获取公共信用信息,也让公共信用评价吸收市场化信息的有效反馈,形成政府“搭台”、市场“唱戏”、优势互补的良性格局。
(二)强化中央与地方协同,提升治理效能。国家层面聚焦顶层设计与管理监督,由国家发展改革委建立健全企业信用状况综合评价体系;行业主管部门要建立本行业全国统一的信用评价制度规则,全面排查清理地方擅自开展的违规评价行为,强化对行业协会商会的指导。地方层立足落地应用与优化服务,依托公共信用评价,创新培育更多“信用+”应用场景,让信用成为企业和群众触手可及的“民生红利”。通过央地协同完善信用治理体系,实现“顶层设计”与“基层落地”的同频共振。
(三)强化评价与应用协同,促进协同增效。信用评价的生命力在于应用,只有让评价结果“用起来、活起来”,才能真正发挥激励约束作用。评价要支撑应用,公共信用评价要紧扣行业特点、监管需求等,全面客观的反映企业遵守法律法规和相关管理规定情况。应用要反哺评价,应用过程中产生的反馈信息是优化评价规则的重要依据。比如,金融机构发现实际违约率与评级不符、监管部门发现评价结果与实际风险存在偏差,都要建立闭环反馈机制,推动信用评价在应用中持续完善,实现评价与应用良性互促、协同增效。
(作者:国家发展改革委营商环境发展促进中心综合评价处处长 何玲)
“中国上海自贸试验区”是上海自贸区管理委员会唯一认证的官方公众号,在这里,您可以得到最权威、最全面、最及时的上海自贸区各类信息。关注我们,让我们一起读懂自贸区。