北京时间3月20日凌晨
复旦大学2项脑科学领域成果
同时发表于《科学》(Science)
复旦大学类脑智能科学与技术研究院
认知神经科学中心
肖晓、Trevor Robbins、冯建峰团队研究发现
大脑里海马区域的齿状回
就像一道“情绪闸门”
决定疼痛会不会“升级”成负面情绪问题
为下一步药物研发奠定理论基础
降低患者从疼痛转变为抑郁共病的可能性
复旦大学脑科学研究院/脑功能与脑疾病全国重点实验室
柳申滨团队最新发现
当压力来袭,大脑发出“应激暗号”
沿着特定“信号轨道”的交感神经直抵皮肤
召唤并激活嗜酸性粒细胞
点燃炎症级联效应,加剧瘙痒
破译了大脑与皮肤对话的通讯密码
为将心理干预纳入皮肤病综合管理提供科学依据

01
发现调控情绪的“闸门”
让患者实现“痛而不抑”
你是否时常感受到腰背酸、肩颈痛?世界卫生组织和多项研究显示,全球约20%-30%的成年人正受慢性疼痛困扰,尤其困扰着中青年劳动人群和老年人群健康,对家庭、医疗系统等造成隐性压力。
更值得关注的是,约59%的慢性疼痛患者伴有不同程度的抑郁、焦虑症状。这种疼痛—情绪共病不仅加重患者的主观痛苦,也显著增加了医疗利用率、自杀风险和社会经济负担。
因此,临床上长期存在一个困扰医生和患者的现象:为什么有些人能够“痛并快乐着”,而另一些人却陷入情绪障碍?

齿状回小胶质细胞荧光图
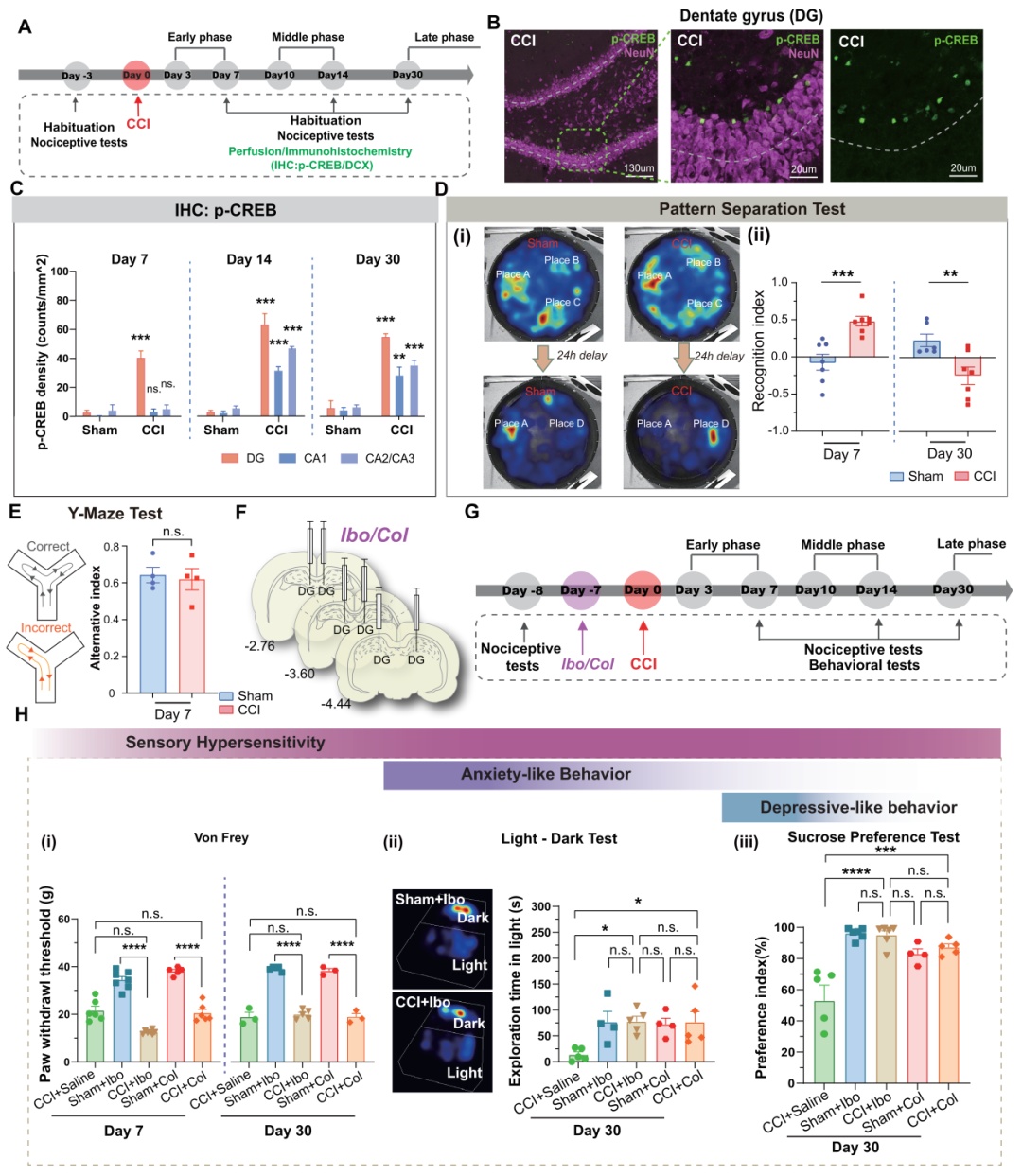
聚焦这一问题,复旦团队系统整合大规模人群神经影像数据库大约3万名正常人与疼痛患者持续10年左右的长期跟踪数据,并结合啮齿动物慢性神经病理性疼痛模型,从脑结构、功能、神经环路与细胞机制多个层级,探究疼痛转化为负性情绪的条件与规律。
众所周知,大脑中存在一个海马脑区,它长期以来被认为与人的记忆和空间认知功能密切相关。但本研究发现,它在疼痛向情绪恶化的转化过程中发挥着调节作用:疼痛早期,海马脑区体积增大、认知增强;若疼痛持续,海马脑区则会萎缩,调控能力减弱。
那这道“情绪闸门”的开关具体在哪里?通过一系列影像和动物模型的因果性验证,研究团队锚定了海马脑区中心的一个类似牙齿结构的区域——齿状回(Dentate Gyrus)。这个小小的脑区很特殊,是成年人大脑里极少数还能产生新神经元的地方,就像一个“新生力量储备库”。
动物实验表明,疼痛早期,齿状回新生神经元迅速被激活,并伴随海马体积增大和认知功能提升;而在疼痛持续状态下,齿状回过度激活,兴奋–抑制平衡被破坏,神经元凋亡增加,情绪调控逐渐失效。
神奇的是,当研究人员精准损毁小鼠的齿状回后发现,小鼠依然能感受到疼痛,但不会因为长期疼痛变得焦虑、抑郁。这一实验结果证实,齿状回就是调控疼痛向情绪障碍转化的关键。

疼痛早期,部分认知功能增强
疼痛对人体而言并非全然是负面影响,它如同“警报信号”,能及时提示人们关注身体的异常状况。因此,研究团队并未将研究重点放在如何抑制疼痛,而是聚焦如何帮助人们与疼痛共存。
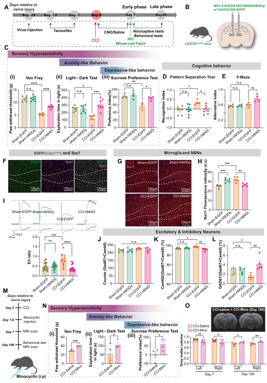
但是,若单纯损毁齿状回结构,会使其丧失对海马脑区的正常支持功能。那么,是否存在更优的干预方法?团队进一步开展机制性研究发现,干预齿状回结构中的一种免疫细胞——小胶质细胞,是阻断慢性疼痛向情绪障碍转变的更优靶点,既能阻断情绪障碍,又不影响海马脑区正常功能,甚至在一定程度上维持认知功能的提升。
这为临床应用带来新启示,可在疼痛早期通过脑影像评估齿状回体积,预警焦虑、抑郁的风险,尽早介入干预。认知神经科学中心执行主任肖晓介绍,团队发现一款药物对小胶质细胞具有良好的抑制效果,这将能大幅降低慢性疼痛患者产生情绪障碍的可能性,帮助其提高生活质量。

干预小胶质细胞改善情绪图
成果背后,是研究团队近七年的潜心钻研。2018年,肖晓从耶鲁大学回到复旦,一手搭建起对标国际顶尖水平的实验平台——复旦大学认知神经科学中心。近年来,中心在脑机制研究方面取得一系列原创成果,在国际顶尖期刊发表论文60余篇,并形成多项发明专利和软件著作权。
2019年,团队开展本项研究的前期调研与预实验,2020年正式启动。研究的核心亮点在于“交叉”。论文共同第一作者丁铭与项诗童,分别拥有生物学与统计学的专业背景,各自牵头动物实验与数据分析环节,实现实验与数据的深度融合。
Science期刊的三位审稿人一致评价,该项研究实现了先基于人类研究发现相关现象和规律,再通过动物实验完成了机制的因果性验证。
“我们的研究涉及分子神经元、脑影像、行为学多个维度,跨度很大,核心目标就是把动物实验的发现,真正落地到了临床。”类脑智能科学与技术研究院院长冯建峰表示,目前很多研究属于“找到了金矿却没深挖”,他希望借力人工智能推进药物开发,推动研究成果转化。
后续,研究团队将继续聚焦海马脑区如何接收感觉信息、传出情感信息,以及高级认知功能调控等问题展开研究,让这场关于大脑的探索走得更远、更深入。

研究团队合影
该研究得到国家科技部2030脑科学与类脑研究重大项目、国家科技部重大专项、国家自然科学基金委面上项目、上海市市级科技重大专项等项目支持。复旦大学类脑智能科学与技术研究院认知神经科学中心执行主任肖晓,特聘教授Trevor Robbins,以及冯建峰教授为本文的通讯作者。复旦大学类脑智能科学与技术研究院博士毕业生、复旦大学附属华山医院博士后丁铭,复旦大学类脑智能科学与技术研究院博士后项诗童为本文的共同第一作者。
论文链接:
https://www.science.org/doi/10.1126/science.aee6177
02
着眼临床
破译“大脑-皮肤”的“通话记录”
深夜两点,你又一次醒来,脑海里反复盘旋着白天未完成的方案、明天要交的汇报、还有那些说不清的焦虑。你翻了个身,手臂上传来一阵熟悉的瘙痒——皮炎又犯了。
这并非巧合。复旦大学研究团队发现,当大脑感知到心理应激时,会通过一条特定的交感神经通路,向皮肤发送“指令”,激活一种名为嗜酸性粒细胞的免疫细胞,从而加剧皮肤炎症。
换句话说,你的每一次失眠、每一场焦虑、每一个“扛一扛就过去”的瞬间,都在你的皮肤上,留下了痕迹。
这种特应性皮炎是一种慢性、炎症性皮肤病,目前尚无根治手段。临床观察发现,在特应性皮炎等慢性炎症性皮肤病中,心理应激压力是诱发或加重炎症和瘙痒的重要因素,但其中的神经免疫学机制尚不明确。
为探寻这条“大脑-皮肤”之间的秘密通道,柳申滨团队开展了回顾性临床分析,采用感知压力量表(Perceived Stress Scale,PSS)量化应激水平,并以SCORAD评分与瘙痒评分评价了相关疾病的严重程度。
经过对相关患者血常规数据的分析,团队锁定了最可能的炎症“写手”——嗜酸性粒细胞,并经动物实验验证了这一发现:应激压力显著增加实验小鼠的皮肤炎症,并伴随大量嗜酸性粒细胞浸润皮肤真皮层。

图1:AD患者的应激水平(PSS评分)与外周血嗜酸性粒细胞(Eos)的计数呈正相关(图左)。RHS应激范式处理后增加AD小鼠真皮中嗜酸性粒细胞(Siglec-F+,绿色)的浸润(图右)
团队发现,应激压力信号向皮肤传递的过程中,由外周交感神经作为“脑-皮”对话的“信使”,传递上级指令并招募嗜酸性粒细胞。实验结果表明,当应激信号产生时,嗜酸性粒细胞大量聚集到Pdyn+亚群神经元(表达强啡肽的交感神经元)周围,二者形成紧密的空间毗邻关系,在外界则表现为皮肤炎症加重。

图2:RHS处理后,特应性皮炎小鼠皮肤中的Pdyn+交感神经纤维(tdTomato+,红色)与嗜酸性粒细胞(Siglec-F+,绿色)呈现紧密的空间毗邻关系。
找到“写手”和“信使”,团队继续追问:交感神经是如何招募嗜酸性粒细胞,并将应激信号“写”在皮肤上的?这需要双方同时提供关键“信物”——交感神经分泌的“趋化因子”和嗜酸性粒细胞的“表面受体”。两件信物正如“钥匙”和“锁”,只有精准匹配,才能成功传递信息。此外,嗜酸性粒细胞发挥功能还需要开启细胞内的激活“开关”,只有当这些开关顺利开启,“写手”才能将压力信号变为炎症表现在皮肤上。而这些“钥匙”“锁”和“开关”往往是临床干预的重要靶点。
研究团队逐一解析了上述过程中的关键分子:Pdyn+交感神经通过“钥匙”(趋化因子CCL11)和嗜酸性粒细胞的“锁”(表面受体CCR3)相匹配,招募其大量聚集到皮肤真皮层,开启激活“开关”(β2肾上腺素能受体Adrb2)后,发挥促炎症作用。
“研究系统阐明了一条由大脑心理压力应激信号驱动的‘交感神经—嗜酸性粒细胞’神经免疫轴。通过解析交感神经元亚型的功能分工,研究从神经解剖与分子机制层面回答了大脑应激信号如何精准调控皮肤免疫的关键问题。”柳申滨介绍,这些关键分子的发现也为特应性皮炎的临床干预提供了潜在靶点。同时,这一最新研究成果也强调了心理状态作为重要临床变量的意义,为将心理干预纳入皮肤病综合管理提供了科学依据。

柳申滨(右二)指导学生实验
揭秘大脑与皮肤对话机制的道路,远比预想的要崎岖坎坷。最初,柳申滨团队以“针刺治疗皮肤炎症及穴位敏化机制”为切入点,试图探寻针刺调控皮肤靶器官的效应规律。然而,多次实验结果却屡屡与临床预期相悖。之后,柳申滨做出战略性转向,引导团队跳出传统机制探寻的固有思路,率先将影响针刺效应的心理因素作为核心变量,系统解析其对皮肤稳态的调控路径,重新审视针刺的作用及机理。
团队在研究中率先将嗜酸性粒细胞锁定为核心对象,可这一细胞却成了实验推进的首个技术难关。嗜酸性粒细胞对酶环境极度敏感,极易脱颗粒导致检测失败。为破解这一难题,团队反复尝试流式分选、磁珠分选等富集方法。论文共同第一作者、脑科学研究院博士生曹与点,为了提高细胞分选的纯度和活性,先后做了十余次流式实验摸索条件,历经多次失败才终获成功。
科学研究的挑战远不止于此。为构建精准可靠的动物模型,团队需要繁育近20种转基因小鼠。复杂的交叉遗传操作、实验过程中一度面临的小鼠断代风险,对每一步操作都提出了极高要求。面对严苛的技术要求,团队不避繁琐,反复调试参数,逐一排除干扰因素,力求每一组数据都能真实反映临床情况。
“团队的研究从临床现象出发,通过与中山医院、华山医院等附属医院临床医生的合作与交流,精准获取临床样本和数据,既让研究始终紧贴临床需求,也让成果拥有了切实的转化价值。”柳申滨分享。

研究团队合影(柳申滨:第一排中间)
复旦大学脑科学研究院/脑功能与脑疾病全国重点实验室、脑科学前沿科学中心、复旦大学附属华山医院青年研究员柳申滨为论文的通讯作者,复旦大学脑科学研究院博士生田嘉禾、曹与点以及复旦大学附属中山医院李一雷医生为该论文的共同第一作者。该工作得到中国科学技术大学占成教授、复旦大学附属华山医院倪伟教授、复旦大学附属华东医院郑拥军主任、复旦大学基础医学院王彦青教授的支持,研究成员还包括复旦大学脑科学研究院博士生孙俊龙。该研究得到国家自然科学基金、国家重点研发计划和生物医学峰基金等项目的资助。
论文链接:
https://www.science.org/doi/10.1126/science.adv5974
来 源
类脑智能科学与技术研究院、脑科学研究院、医学宣传部
组 稿
校融媒体中心
文 字
叶鹂、邓晗、姚冰然、张耀元、孙芯芸
图 片
成钊、冯祺、受访者提供
视 频
金灵依、戚心茹
编 辑
徐沁芃
责 编
殷梦昊