2026 年3月 18 日是第 26个“全国爱肝日"。今年的宣传主题是:“遏制肝硬化,远离肝癌”。
对于乙肝(HBV)感染的备孕女性与准妈妈而言,怀孕路上总多了几分担忧:病毒会不会传给宝宝?孕期吃药会不会伤害胎儿?
其实,妊娠合并乙肝并不可怕,只要选对药物、规范治疗、科学管理,就能最大限度阻断母婴传播,守护妈妈与宝宝的健康。

No.1
哪些乙肝孕妇,
需要抗病毒治疗?
慢性乙型肝炎病毒(HBV)感染孕妇若出现肝功能指标异常,排除其他因素后,建议开始使用抗病毒药物治疗。
不符合慢性乙型肝炎病毒(HBV)感染抗病毒治疗适应症的孕妇,若孕期HBV DNA水平达到或超过2×10^5 IU/mL,建议口服抗病毒药物以防止母婴间传播;
孕中晚期HBV DNA水平在1×10^4~2×10^5 IU/mL的孕妇,建议与孕妇充分沟通后决定是否口服抗病毒药物;
孕24~28周HBV DNA水平达到或超过2×10^5 IU/mL的孕妇,开始抗病毒治疗以防止母婴间传播;
孕28周后首次诊断发现HBV DNA水平达到或超过2×10^5 IU/mL的孕妇,建议立即开始抗病毒治疗以防止母婴间传播
No.2
重点!孕期抗病毒药,
首选这两种
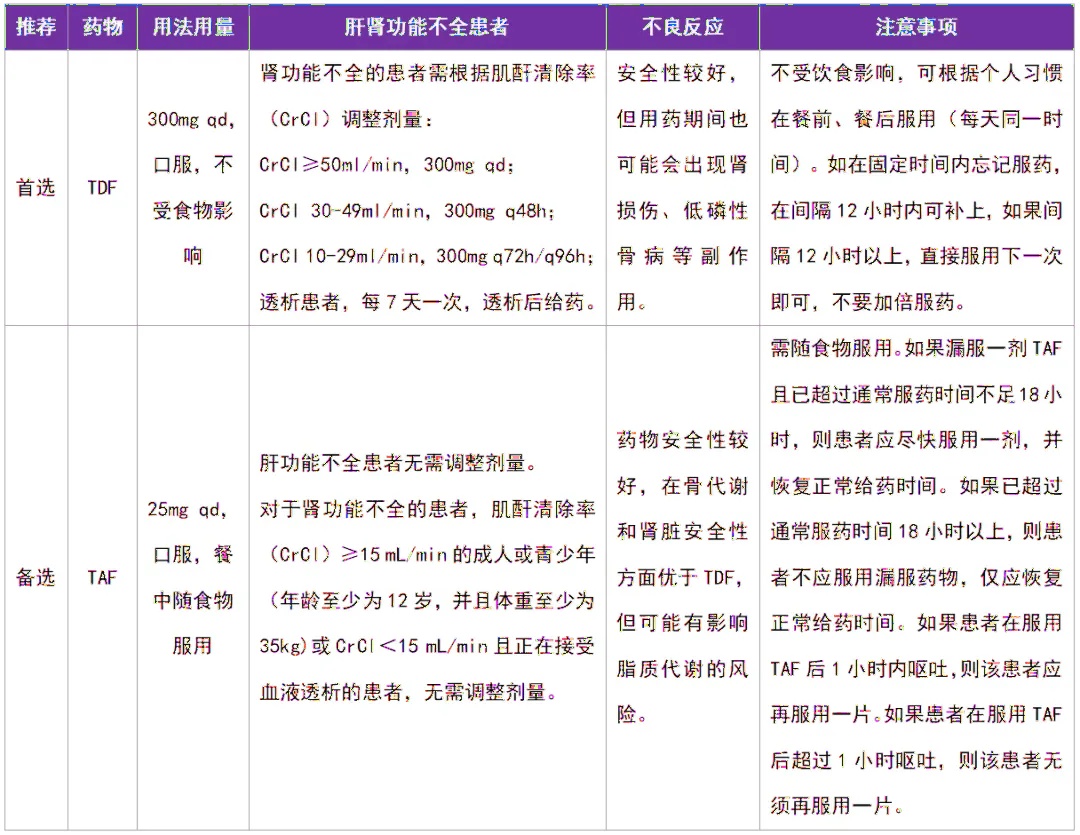
目前国内外权威指南均明确,妊娠期间乙肝抗病毒治疗,优先选择安全性高、耐药率低、临床证据充分的药物。
✅ 首选安全药物
1. 替诺福韦酯(TDF)
孕期抗病毒一线首选药物,抗病毒作用强,耐药率极低,母婴阻断效果确切,大量临床数据证实,对胎儿不良风险极小,可全程使用。
2. 丙酚替诺福韦(TAF)
新一代替诺福韦类药物,用药剂量更小,对肾脏、骨骼安全性更高,适合肾功能偏弱、有骨质疏松风险的准妈妈。
❌ 不推荐/慎用药物
-恩替卡韦:妊娠安全性数据不足,备孕及孕期需在医生指导下替换为首选药物;
-拉米夫定、替比夫定:耐药风险较高,不建议作为孕期首选。

No.3
何时停药?
停药时机
1.不符合抗病毒治疗适应证仅用于母婴阻断:分娩后4~12周,经医生评估肝功能、病毒载量后可停药;
2.慢性乙肝需长期治疗:产后继续规律服药并进行随访监测,不影响产后恢复。
No.4
准妈妈最关心的3个问题,
一次讲清楚
1. 孕期吃药,会影响胎儿吗?
规范使用TDF、TAF,不会增加胎儿畸形、发育异常的风险,是全球公认的孕期安全用药,无需过度担心。
2. 服药期间,可以母乳喂养吗?
可以放心母乳喂养!
首选药物在乳汁中浓度极低,宝宝出生后及时接种乙肝疫苗+乙肝免疫球蛋白,服药与母乳喂养可同时进行。
3. 产后停药,肝炎会反弹吗?
仅为母婴阻断停药的妈妈,多数肝功能可保持稳定;产后遵医嘱1~3个月复查一次,密切监测即可,不必焦虑。
No.5
医院温馨提示
妊娠合并乙肝的全程管理,需要肝病科/感染科 + 产科联合评估、共同监护。
孕期需定期监测:肝功能、HBV DNA、肾功能及胎儿发育情况。
不擅自买药、不自行停药、不随意换药,早干预、选对药、规范随访,就能实现母婴安全,成功阻断乙肝传播。
No.6
最后结语
乙肝不是怀孕的障碍,科学防控才是关键。愿每一位乙肝准妈妈都能放下顾虑,规范诊疗,平安迎接健康宝宝的到来。
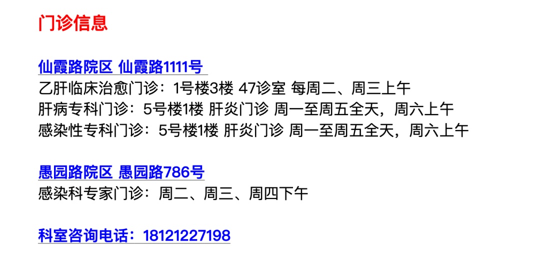
如果您或家人有妊娠合并乙肝相关疑问,可前往我院肝病科/感染科就诊咨询,我们为您提供专业、安全的孕期管理方案。

家门口的专家团队

上海市同仁医院感染科是医院重点发展的学科之一。科室以感染性疾病和肝脏疾病为核心方向,融合中西医结合的特色诊疗模式,构建了一套系统化、精准化的综合诊疗体系。
感染性疾病领域,科室专注于中枢神经系统感染、脓毒症、肝胆系统感染、骨关节软组织感染、肺部感染及真菌感染等疑难危重感染的诊治。整合前沿技术与丰富经验,显著提升复杂感染和急危重症的救治成功率。
肝脏疾病方面,覆盖病毒性肝炎、肝硬化、重症肝炎、药物性肝损伤、自身免疫性肝病、脂肪肝及不明原因肝损伤等各类肝病的诊疗,提供从筛查、诊断、治疗到长期随访的全周期健康管理。尤其在乙肝临床治愈、脂肪肝代谢综合症中西结合治疗、肝癌早筛和肝脏肿瘤的系统化治疗积累了丰富临床经验。


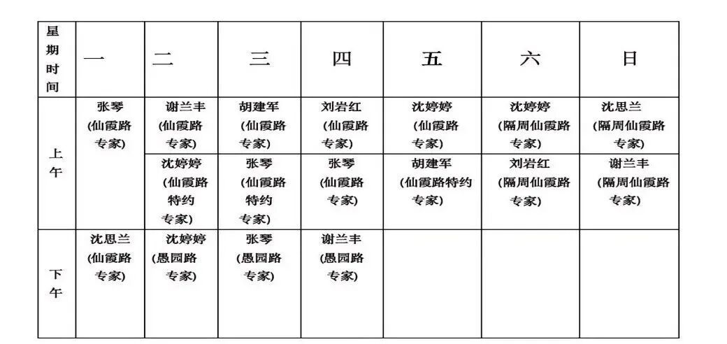
专家门诊时间

供稿:罗永杰 陈艳洁
审核:沈婷婷
校审:戴 云
预约就诊请关注公众号:
(部分图片源自网络,如有侵权请通知删除)
TONGREN HOSPITAL
欢迎关注同仁医院官方微信服务号