
根据《涉税专业服务管理办法(试行)》(国家税务总局令第58号)规定,涉税专业服务机构应当于每年3月31日前,向主管税务机关报送上一年度涉税专业服务总体情况和相关业务要素信息。具体怎么操作?让我们一起看看吧!
一/ 年度报告
从事涉税专业服务的机构,包括:
税务师事务所
提供涉税专业服务的会计师事务所、律师事务所
提供涉税专业服务的代理记账机构、税务代理公司、财税类咨询公司以及其他提供涉税专业服务的机构
当前“服务状态”为中止、2026年新采集的涉税专业服务的机构暂不填报。
3月31日前,通过全国统一规范电子税务局查看上一年度涉税专业服务年度报告,对于系统自动报送的年报数据进行核对并更正。

涉税专业服务机构通过“企业业务”登录电子税务局后,可依次点击【我要办税】—【涉税专业服务】—【代理机构管理】—【涉税专业服务机构管理】办理报送业务;其中,税务师事务所需通过【税务师事务所管理】模块进行报送。也可直接在搜索栏中输入“涉税专业服务机构管理”或“税务师事务所管理”,快速进入对应办理模块。


进入“涉税专业服务机构管理”功能界面后,若存在未报送的年度报告,【报送】按钮将显示为蓝色;完成年度报告报送后,【报送】按钮则会变为灰色。


如需更正或查看已自动报送的年度报告,可点击年度报告卡片上的【更正及查看】按钮进行操作。


选择需要查看或更正的报告年份后,点击【确定】,即可进入对应页面查看历史报告或修改相关数据。



进入历史报告更正数据页面并完成修改后,点击【提交】按钮,系统提示“已办理成功”,即表示涉税专业服务年度报告更正完成。


二/ 特定业务要素
信息报告
税务师事务所、提供涉税专业服务的会计师事务所、律师事务所,完成专业税务顾问、税务合规计划、涉税鉴证、纳税情况审查四类业务的,需单独报送业务要素信息。
完成上述四类特定业务的涉税专业服务机构,需在业务完成的次年3月31日前,报送业务要素信息。

涉税专业服务机构通过“企业业务”登录电子税务局后,可依次点击【我要办税】—【涉税专业服务】—【代理机构管理】—【涉税专业服务机构管理】办理报送业务;其中,税务师事务所需通过【税务师事务所管理】模块进行报送。也可直接在搜索栏中输入“涉税专业服务机构管理”或“税务师事务所管理”,快速进入对应办理模块。



进入特定报告页面后,选择对应委托协议,点击【报送】按钮。


录入业务完成日期、业务报告签署人(填写有助于提高信用积分)、业务收入金额、涉及委托人税款金额等信息,核对无误后确认提交即可。


如需更正、查看或下载已报送的专项业务报告,可点击特定报告卡片上的【更正及查看】按钮进行操作。


进入【更正及查看】界面后,选择需要更正、查看或下载的报告,点击对应的【更正】或【下载】按钮即可。


修改报告信息后,点击【确定】按钮;若仅需查看,可点击【取消】按钮。

三/ 温馨提示
年度报告系统目前已支持自动报送,但仍建议企业结合实际经营情况、协议信息及上一年度全量发票对数据进行核对,确保报送数据真实、准确。
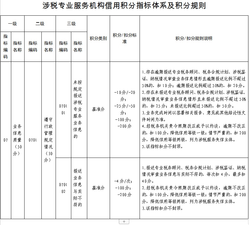
根据《国家税务总局关于发布<涉税专业服务信用评价管理办法>的公告》(国家税务总局公告2026年第1号)中《涉税专业服务机构信用积分指标体系及积分规则》规定,未按规定报送涉税专业服务业务信息的或报送业务信息与实际不符的,将会对涉税专业服务机构视情形分别给予扣减信用积分、降低信用等级、列为涉税服务失信主体等处理。具体规则请对照下表:

供稿:李琦
制作:缪易洋
