各相关单位:
根据《浦东新区商务高质量发展专项资金使用管理办法》(浦商委规〔2025〕3号),《浦东新区商务高质量发展专项资金支持深化国际贸易中心核心区建设实施细则》(浦商委办发〔2025〕9号),为进一步促进新型国际贸易发展,支持二手车出口企业做大做强,支持企业开展AEO认证,现就相关资金申报工作有关事项通知如下:
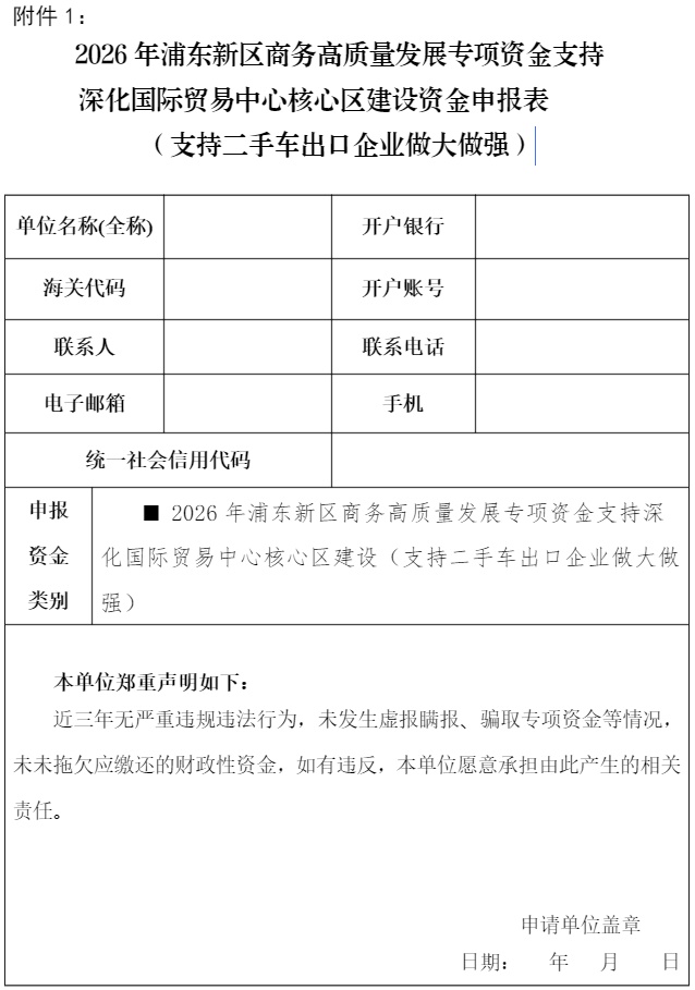
(一)支持二手车出口企业做大做强。
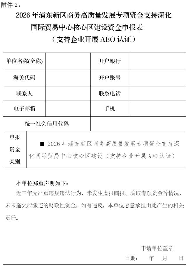
(二)支持企业开展AEO认证。
(一)支持二手车出口企业做大做强
2026年浦东新区商务高质量发展专项资金支持深化国际贸易中心核心区建设资金申报表(支持二手车出口企业做大做强);
(二)支持企业开展AEO认证
1、2026年浦东新区商务高质量发展专项资金支持深化国际贸易中心核心区建设资金申报表(支持企业开展AEO认证);
2、申报单位AEO证书复印件。
符合条件的企业,请在规定时间内提交申请,并报送相应材料。
(一)网上申报
申报主体按照本通知要求自2026年3月16日至3月22日24:00点前进行线上申报,逾期不予处理。线上申报入口:
https://pyd.pudong.gov.cn/website/pud
(二)书面材料受理
网上申报完成后,所有申请材料A4纸打印,每页材料加盖公章,一式两份,请于2026年3月27日前报送至浦东国际商会,地址:浦东新区东方路135号701室。
区商务委联系人
陈老师
联系方式:28282683
chenpei@pudong.gov.cn
附件22026年浦东新区商务高质量发展专项资金支持深化国际贸易中心核心区建设资金申报表.docx


信息来源:浦东商务
“中国上海自贸试验区”是上海自贸区管理委员会唯一认证的官方公众号,在这里,您可以得到最权威、最全面、最及时的上海自贸区各类信息。关注我们,让我们一起读懂自贸区。