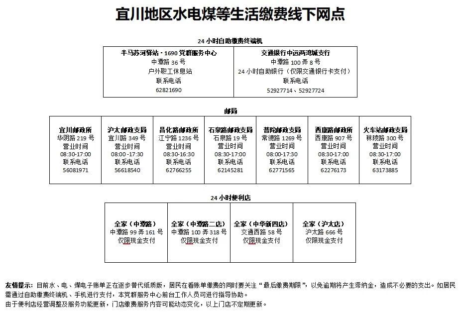
“龚阿婆,这两个月水费81元,账单我拿走了,缴好给您送回来。”3月12日上午9时,宜川路街道泰山片区吉星物业工作人员刘博,准时敲开八旬老人龚璇三的家门。 腿脚不便的龚阿婆家中还有一位因脑梗长期卧床的老伴,过去每个月的水电煤缴费,曾是她心头的烦心事——不会线上支付,线下邮局又距离远。如今,物业人员定期如约上门取单、代为缴费、送回回执,老人足不出户即可完成。 这一幕,是宜川路街道聚焦老年群体“缴费难”问题的有效措施。作为上海市首批响应“物业+养老”服务试点方案的街道,宜川路街道自2025年6月起在泰山、骊山网格率先启动试点,将物业“常驻小区、贴近居民、响应快速”的天然优势转化为养老服务半径。 今年2月底开始,街道以公共事业缴费为切入点,进一步将服务触角从上门代办延伸至党群服务中心,形成“上门取单、窗口帮办、自助终端”三位一体的服务体系。 除了物业上门,在泰山人民坊党群服务中心,一处“公共事业缴费志愿者帮办窗口”于3月2日开放,志愿者手把手帮助老人下载APP“付费通”、绑定户号、演示操作流程,并制作简易操作指南供老人带回家练习。前来咨询的居民周庆霞表示,过去缴水电费都要跑到邮局,“现在这么一来方便了老年人,做了一件非常好的事情”。她特别提到,社区还专门为老年人开了教学课,教大家如何使用手机缴费。刘博介绍,“居民方便了,我们之间的关系也越来越融洽。” 另一边,半马苏河·1690党群服务中心在24小时户外职工休息站内布设自助缴费终端。该设备操作界面采用大字体设计,配备语音提示,老人可凭账单条形码扫码后识别账单,插卡缴费,现场还有志愿者协助操作,确保老人“会用、敢用”,让“数字鸿沟”不再成为缴费路上的障碍。 目前,宜川路街道已形成覆盖全域的六大便民缴费举措,包括志愿帮办、自助终端、党建联建、便民网点清单、文明实践课程、特殊群体代办等。街道同步整合社区资源,联合燃气公司、银行等单位设立流动服务点,并绘制便民缴费地图,将邮局、便利店等线下网点信息统一发布,方便老人就近办理。 记者:施旖雯 编辑:王雨思 点击下方了解更多 从外卖骑手到全国优秀共产党员推荐对象,宋增光的12年“奔跑”路 图灵奖得主“云端”相聚海纳小镇,这场研讨会为普陀算力发展按下加速键 春暖花开赴新程!回顾普陀数九时光,遇见节气里的温暖 藏在社区里的春味!曹杨社区食堂新品供不应求 普陀 你好 | 植梦于野,乐在春园



