根据国家考试工作安排,结合本市实际,本市2026年度全国监理工程师职业资格考试即将开始,报考人员可于2026年3月13日10:00-3月22日16:00进行网上报名。具体操作事项详见↓
一、考务工作安排

日常咨询服务及监督电话:021-12333转人事考试
报名系统具体操作和考试资格核查情况可联系报名核查服务点(以下简称“报名点”)咨询,报名点联系方式:
1、上海市建设工程咨询行业协会(虹口区中山北一路121号B2栋三楼3001室)
报名点代码:2810
服务电话:63456171-8127、63456171-8123
服务邮箱:scca@scca.sh.cn
2、上海城建职业学院继续教育学院(静安区河南北路301号,上海城建职业学院静安校区)
报名点代码:5858
服务电话:63248138、63259366
服务邮箱:SHCJ5858@163.com
报名点提供考试资格核查等报名服务(报名期间和缴费期间每天9:30-11:30,13:30-16:00,不含资格抽查复核期间),非考试地点。
网上缴费咨询电话:95070
二、考试设置
(一)考试大纲
2026年度监理工程师职业资格考试基础科目、土木建筑工程专业科目使用《全国监理工程师职业资格考试大纲》(2026年版);交通运输工程专业科目使用《全国监理工程师职业资格考试交通运输工程专业科目考试大纲(2024年修订版)》;水利工程专业科目使用《全国监理工程师职业资格考试水利工程专业科目考试大纲(2023年修订版)》。可在相关网站(中国建设监理协会网站、交通运输部职业资格中心网站及中国水利工程协会网站)免费下载。
(二)考试科目时间安排

《建设工程监理基本理论和相关法规》和《建设工程合同管理》为基础科目;《建设工程目标控制》和《建设工程监理案例分析》为专业科目。专业类别分为土木建筑工程、交通运输工程和水利工程,报考人员可根据实际工作需要选报其一。
(三)考试成绩管理办法和证书效用
考试成绩实行4年为一个周期的滚动管理办法,参加4个科目考试(级别为考全科)的人员须在连续4个考试年度内通过全部应试科目,参加2个科目考试(级别为免二科)的符合免试基础科目人员须在连续2个考试年度内通过相应应试科目,方可获得资格证书。已取得监理工程师一种专业职业资格证书的人员,报名参加其他专业科目考试的(级别为增报专业),可免考基础科目,在连续2个考试年度内通过相应应试科目,可获得相应专业考试合格证明,该证明作为注册时增加执业专业类别的依据。
三、报考要求
(一)报考对象
1、考试实行属地化管理,具有本市户籍、或持有上海市居住证(在有效期内)、或在本市相关单位工作且近两年内在本市累计缴纳社会保险满12个月(截至报名结束前一个月)、或报名时本市社会保险处于正常缴费状态,并符合报考条件的人员,可在本市报名参加考试。
2、根据国家规定,符合报名条件的港澳台人员可以在工作地或居住地就近报名参加监理工程师职业资格考试。
港澳台人员在报考时,应根据报名条件规定,提交本人身份证明(港澳台居民居住证或香港、澳门特区护照/身份证明、港澳居民来往内地通行证、台湾居民来往大陆通行证)、国务院教育行政部门认可的相应专业学历或学位证书(持港澳台地区或者国外高等学校学历或者学位证书的,学历、学位证书须经教育部留学服务中心认证),以及从事相关专业工作年限的证明。
外籍人员报考事宜按照国家相关规定执行。
(二)报名条件
凡遵守中华人民共和国宪法、法律、法规,具有良好的业务素质和道德品行,具备下列条件之一者,可以申请参加监理工程师职业资格考试:
1、具有各工程大类专业大学专科学历(或高等职业教育),从事工程施工、监理、设计等业务工作满4年。
2、具有工学、管理科学与工程类专业大学本科学历或学位,从事工程施工、监理、设计等业务工作满3年。
3、具有工学、管理科学与工程一级学科硕士学位或专业学位,从事工程施工、监理、设计等业务工作满2年。
4、具有工学、管理科学与工程一级学科博士学位。
2026年继续在北京、上海开展提高监理工程师职业资格考试报名条件试点工作,试点专业为土木建筑工程专业,交通运输工程和水利工程专业不参加试点,试点地区报考人员应当具有大学本科及以上学历或学位。原参加2019年度监理工程师执业资格考试,学历为大专及以下,且具有有效期内合格成绩的人员,可以在试点地区继续报名参加考试。
(三)免试部分科目条件
具备以下条件之一的,参加监理工程师职业资格考试可免考基础科目:
1、已取得公路水运工程监理工程师资格证书;
2、已取得水利工程建设监理工程师资格证书。
申请免考部分科目的人员在网上报名时必须选择报考级别为“免二科”。
(四)增报专业报考条件
已取得监理工程师一种专业职业资格证书的人员,报名参加其他专业科目考试的,可免考基础科目。考试合格后,核发人力资源社会保障部门统一印制的相应专业考试合格证明。该证明作为注册时增加执业专业类别的依据。此类考生应持有以往经考试取得的监理工程师职业资格证书或监理工程师执业资格证书(不含原公路水运、水利工程等监理工程师资格证书)。
报考增报专业的人员在网上报名时必须选择报考级别为“增报专业”。
(五)补充说明
1、学历学位要求
报名条件中的学历或学位,是指属于国民教育系列或者国务院教育行政部门批准或认可的学历或学位,报考人员应完成教育教学计划规定内容并获得相关学历、学位证书。大学专科及以上的学历和学位包括参加普通高等教育、成人高等教育、电大开放教育、网络远程教育、高等教育自学考试所取得的学历和学位。境内高等教育学历学位信息无法通过报名系统在线自动核验的,须登录中国高等教育学生信息网(学信网)完成验证/认证。持港澳台地区或者国外院校学历或学位证书的,学历、学位证书须经教育部留学服务中心认证。因按有关机构规定,学历学位认证需要一定办理时间,请有参考意向的相关人员提前合理安排好验证/认证事宜,以免影响报名。
2、工作年限计算
报名条件中的工作年限是指报考人员正式参加工作之日起累计从事相关工作年限的总和。工作年限计算截止日期为2026年12月31日。
四、报考事项
本次考试报名采用网上报名、在线资格核查、网上缴费的方式,报名网址为“中国人事考试网”-“网上报名”栏目。
考试报名证明事项推行告知承诺制,有关专业技术人员资格考试报名证明事项告知承诺制详情可通过“中国人事考试网”—“资格考试报名证明事项告知承诺制”专栏查询了解。报考人员报考时需认真阅读报考须知和中国人事考试网报考条件专栏中本考试报考条件。
(一)注册账号
考生须提前完成用户注册。注册时应确保姓名、证件类型、证件号码、手机号码输入准确,并牢记用户名和密码。
以往已在该报名系统注册的考生无需重新注册,报考前应提前登录报名系统,补充完善相关信息。
特别注意:考生注册时必须登记本人日常使用的手机号并保持手机畅通,随时关注主管部门或考试机构发送的短信通知(由于短信通知可能被手机系统拦截,请注意查看是否有被拦截的考试相关信息)、及时接听来电,当本人手机号码发生变更时,应及时登录报名系统更新手机号码。如因手机号码错误、未及时关注短信或来电而影响报名和考试的,责任由考生本人承担。
(二)信息维护
考生注册后应尽快完成信息维护(上传照片、填写个人基本信息、学历/学位、工作经历、联系方式等),“账号信息完整度”为100%时才可进入考试报名。
考生应下载使用报名系统指定的“照片审核处理工具”,上传经该工具审核处理并保存后的本人近期彩色半身免冠正面证件电子照,照片底色背景为白色。报名照片将用于准考证、考场座次表、证书、证书查询验证系统,请考生上传照片时慎重选用,照片一经上传确认,不得更换。已在报名系统注册过的考生,仍使用原有照片。
网上报名系统将对考生身份信息、学历学位信息进行在线自动核查,考生可于信息提交24小时后登录报名系统查看核查结果,并在规定时限内进行考试报名(自动核查不通过不会影响后续报名,但应按规定接受人工核查)。建议考生预留充足时间,提前完成用户注册和信息提交,未注册或未完成核查的,无法进行考试报名。
(三)考试报名
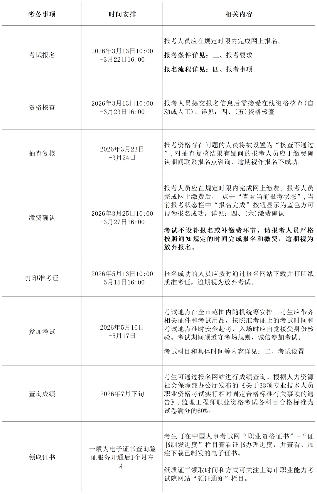
考试报名时间为2026年3月13日10:00-3月22日16:00,网址为“中国人事考试网”—“网上报名”栏目。
完成账号注册、信息维护以及在线自动核验的考生可在规定时限内进行考试报名,完成报名信息填报的考生须及时点击“保存”,并自行选择是否采用告知承诺制方式办理报名。
选择办理方式后应按照系统提示上传相关资料并点击“报名确认”。身份信息、学历学位等无法在线核查或在线核查未通过的报考人员,须按要求上传身份证件、学历学位认证报告等材料,报考级别为“免二科”和“增报专业”的报考人员须按照系统提示上传相应证书等材料。不适用告知承诺制、未选择告知承诺制方式办理报名、撤回承诺申请的报考人员除以上资料外还须上传工作经历证明。
为加强专业技术人员职业资格考试报名证明事项告知承诺制事中监管,报考人员提交的境内高等教育学历学位信息如果无法通过在线自动核验,须按要求上传相关验证/认证报告,接受人工核查。具体操作方式参见“中国人事考试网”—“考生问答”栏目—“学历学位信息无法通过自动核验怎么办”“如何申请学历学位在线验证/认证报告”等相关内容。
考生务必确认本人符合报考条件并正确选择报考级别、专业和考试科目,因报考条件不符或错误选报造成无法取得合格证书、成绩无效等后果的,责任自负。
特别注意:提交报名信息后当前报考状态栏中的“信息确认”按钮应当显示为蓝色。
(四)告知承诺
选择采用告知承诺制方式办理报名的报考人员应承诺本人已知晓证明事项名称、设定依据、证明内容和材料、考试组织机构的核查权利与报考人员的配合义务、承诺方式及不实承诺可能承担的法律责任等告知事项,已符合报考条件,填报的信息真实、客观,愿意接受考试组织机构的核查,愿意承担不实承诺的法律责任并接受处理。报考人员采用电子方式签署告知承诺书(电子文本),一经提交即具有法律效力,不允许代为承诺。
对已作出承诺的报考人员,身份、学历学位、所学专业等信息已经通过在线方式自动完成核查,且在资格考试诚信档案库无记录的,原则上无需再提供相关证明材料进行人工核查。报考人员作出承诺后,可在未报名成功且报名截止前撤回承诺。报考人员撤回承诺的,本年度该考试不再适用告知承诺制。在资格考试报名中存在虚假承诺行为的人员,不适用告知承诺制。按照《专业技术人员资格考试违纪违规行为处理规定》(人社部令第31号),存在严重违纪违规行为或特别严重违纪违规行为,被记入资格考试诚信档案库且在记录期内的人员,不适用告知承诺制。
(五)资格核查(全部在线进行)
在提交报考信息后,网上报名系统将对学历学位、所学专业、工作年限及专业工作年限等内容进行条件判断和在线核查,并根据不同的情况提示考生进行相应的操作。系统自动核查通过的人员无需人工核查。
不适用告知承诺制的、未选择告知承诺制方式办理报名的、撤回承诺申请的、身份信息、学历学位等无法在线核查或在线核查未通过的、报考级别为“免二科”和“增报专业”的报考人员须按规定时限和要求接受人工核查(在线上传资料,无需前往现场)。人工核查截止时间为2026年3月23日16:00。
考生可于完成“报名确认”24小时后,重新登录网上报名系统,在“当前报考状态”中查询核查结果。如超过48小时未完成或未通过核查,或报名过程中有疑问,请考生及时联系网上报名时选择的报名点。
考试机构将于2026年3月23日-3月24日进行报考资格抽查复核,并将抽查复核中发现问题的人员设置为“核查不通过”。所有完成报名确认的考生应于2026年3月25日10:00重新登录报名系统查询核查状态,对人工核查或抽查复核结果有疑问的人员应于缴费确认截止前联系报名点咨询,逾期视作报名不成功。
(六)缴费确认
网上缴费时间为2026年3月25日10:00-3月27日16:00,已进入网上缴费流程的考生应及时缴费,逾期视为放弃报名。考生可通过报名系统缴费平台支持的,已经开通网上支付功能的银行卡或电子扫码支付工具进行网上缴费。网上缴费咨询电话:95070。
考生缴费前须确认本人符合报考条件、报考信息无误(特别注意报考级别、专业和科目务必准确),缴费成功后应点击“查看当前报考状态”再次确认本人报考情况,当前报考状态栏中“报名完成”按钮显示为蓝色方可视为报名成功,报名成功的考生应下载报名表备用。由于网络传输速度等不确定因素,缴费确认信息可能会相对滞后,但一般不会超过24小时,请考生不要急于重复支付划款,同时建议考生不要同时开启多个缴费页面进行支付,以免发生错账。
本次考试收费标准为:报名费每人10元,考试费每科目50元。考生确认报名后,已缴费用不予退还。
按照国家和本市有关规定,本次考试不再开具纸质票据,缴费成功的考生可自行下载电子缴款书作为缴款凭证和收款收据。考生可于缴费成功30分钟后点击考试院网站特别提示栏目“报名考试费电子缴款书下载提醒”中相应考试项目的电子缴款书下载链接,输入本人姓名及身份证号下载电子缴款书,下载截止时间为报名结束后1年,建议考生及早下载电子缴款书并妥善保存。
五、其他注意事项
(一)参加考试注意事项
1、考生应按时通过报名网站下载打印纸质准考证,仔细核对准考证个人信息并阅读应试须知。准考证下载遇有问题或准考证信息有误的,请及时与本人选择的报名点联系。
2、考试地点在全市范围内随机统筹安排,具体以准考证信息为准,请考生根据准考证上的考点安排提前规划赴考时间及路线。入场时应自觉接受人脸识别身份核验,配合现场工作人员管理。
3、考试用具等应试人员须知事项,以准考证载明为准。严禁将手机、智能手表(手环)、智能眼镜、蓝牙耳机等具有通信、记录、拍照、存储、传输功能的电子设备带至座位。
4、客观题科目在答题卡上作答,主观题科目在专用答题卡上作答。考生在答题前须仔细阅读试卷、答题卡上的注意事项和作答须知,答题时使用规定的作答工具,在答题卡指定的区域内规范作答。
(二)监督管理及违纪处理
1、考试组织机构将对考试过程实行日常监管并接受社会监督。报考人员应积极配合考试组织机构的核查,及时提交相关证明材料,报考人员不符合报考条件的,或逾期未按考试组织机构要求接受核查的,按考试报名无效或者放弃考试资格、考试成绩无效处理。
2、考生有提供虚假证明材料或者以其他不正当手段取得相应资格证书或者成绩证明等严重违纪违规行为的,按照《专业技术人员资格考试违纪违规行为处理规定》(人社部令第31号)第十条、第十二条处理。涉嫌犯罪的,移送司法机关处理。
3、根据《中华人民共和国刑法》,代替他人或者让他人代替自己参加考试;使用伪造、变造的或者盗用他人的身份证件;提供或使用无线电设备等作弊器材;提供或买卖试题、答案;组织或协助组织作弊等均属犯罪行为,处以拘役、管制、罚金、三年以下有期徒刑,情节严重的,处三年以上七年以下有期徒刑。
4、考生在考试过程中应妥善保管好自己的作答信息,防止他人抄袭。考试结束后将按工作要求采用技术手段甄别雷同答卷,被甄别为雷同答卷的,将给予成绩无效处理,涉及违纪作弊的按相关条款追加处理。
5、考试过程中的违纪违规行为,按照《专业技术人员资格考试违纪违规行为处理规定》(人社部令第31号)处理。涉嫌违法犯罪的,交公安机关依法处理。考试违纪违规人员信息和处理意见于考试结束10个工作日后在上海市职业能力考试院网站的“违纪处理”栏目公示。
(三)资格证书/合格证明
根据《人力资源社会保障部办公厅关于推行专业技术人员职业资格电子证书的通知》(人社厅发〔2021〕97号)规定,2026年度监理工程师职业资格将使用“中华人民共和国人力资源和社会保障部专业技术人员职业资格证书专用章”电子印章制发电子证书(“增报专业”为电子考试合格证明)。电子证书(合格证明)与纸质证书(合格证明)具有同等法律效力。推行电子证书后,纸质证书(合格证明)仍按原方式制发。已制发的纸质证书遗失、损毁,或者逾期不领取的,不再办理补发。
考生可通过“中国人事考试网”—“职业资格证书”—“证书制发进度”栏目查看证书办理进度,并查看、加注下载已制发的电子证书(合格证明)。纸质证书(合格证明)领取时间一般为电子证书(合格证明)查询验证服务开通后1个月左右,具体安排请关注上海市职业能力考试院网站“领证通知”栏目。
点击“阅读原文”查看原文件
– END –
供稿:委行政服务中心
编辑:何清扬
责任编辑:施伟华
来稿请投:zjwxwxczx@163.com