根据上海市人力资源和社会保障局《关于印发<上海市事业单位公开招聘人员办法>的通知》(沪人社规〔2019〕15号)及《上海市嘉定区人民政府关于转发<嘉定区公办中小学(幼儿园)教育人才蓄水池储备教师招聘与管理实施办法(试行)>的通知》(嘉府办发〔2023〕19号)文件精神,为加强师资力量,建设一支高素质、专业化的师资队伍,嘉定区教育系统面向社会公开招聘教师。2026学年第二批计划招聘事业编制教师257名、储备教师386名。
一、招聘对象和条件 (一)招聘对象 符合条件的2026届应届毕业生及社会人员。 备注:根据《上海市人力资源和社会保障局等五部门关于优化调整高校毕业生参加本市招考(聘)工作有关事项的通知》(沪人社就〔2024〕309 号),本市事业单位招收应届高校毕业生的,应一并向毕业证书落款年度2年内(含毕业当年度)未落实编制内工作的高校毕业生开放,不对其是否有工作经历、缴纳社保作限制;应届毕业生身份认定以本人毕(结)业证书落款年度为准(不含跨年结转毕)。本市出台新规定的,从其规定。 (二)基本条件 1.遵守中华人民共和国宪法和法律,拥护中国共产党的领导,热爱教育事业,具有良好的品行。 2.身体、心理健康,仪表端庄,具有教师任职的基本素质。 3.具备教师资格证书、岗位所需学历、学位、专业和职业技能等。 (三)学历条件 应聘中小学教师应符合以下条件之一: 1.专业对口的硕士研究生及以上学历毕业生; 2.专业对口的师范类高校本科毕业生(省部级师范类高校优先); 3.专业对口的其他高校本科优秀毕业生(须提供相应证明材料)。 备注: *公费师范生按照市教委相关政策执行。 *境外学历须经教育部认定,同时提供学历认证报告。 *上海高校临时集体户口不视作上海户籍。 *为深入贯彻本市《关于促进优秀退役军人到中小学任教的实施意见》,对于符合条件的优秀退役军人,同等条件下优先考虑。 (四)证书条件 1.应届毕业生 (1)持有相应的教师资格证。暂未持证的,可提供教师资格证笔试成绩合格证明或面试成绩合格证明,符合师范生免试认定教师资格证的可暂不提供。以上人员均须承诺在办理录用手续前取得教师资格证(承诺书样张详见材料清单)。教育部与市教委如有新规定的,从其规定。 (2)应聘者须具有相应的学位证书。 (3)应聘英语学科需达到大学英语六级或专业英语四级及以上,国外高校毕业生如无上述证书,需提供雅思6分及以上或托福95分及以上证明材料。 (4)普通话须二级乙等及以上,应聘语文学科普通话须二级甲等及以上。 (5)年龄一般不超过40周岁(1986年7月31日以后出生)。综合考虑服役年限等因素,符合条件的优秀退役军人应聘年龄可放宽2年(1984年7月31日以后出生)。 2.社会人员 (1)持有相应的教师资格证。 (2)应聘者须具有相应的学位证书,若应聘者拥有一级教师(中级)及以上职称,可适当放宽。 (3)应聘英语学科需达到大学英语六级或专业英语四级及以上,国外高校毕业生如无上述证书,需提供雅思6分及以上或托福95分及以上证明材料。 (4)普通话须二级乙等及以上,应聘语文学科普通话须二级甲等及以上。 (5)年龄一般不超过40周岁(1986年7月31日以后出生)。综合考虑服役年限等因素,符合条件的优秀退役军人应聘年龄可放宽2年(1984年7月31日以后出生)。 (6)须一直从事教育教学工作,优先考虑区级骨干教师或在区级及以上教育教学活动中获奖的优秀教师。 3.根据《关于新时代嘉定加强教育和卫生健康高素质人才队伍建设的若干意见》和《嘉定区教育系统高素质人才队伍建设激励机制实施细则》相关文件精神,实施高素质教育人才(学科领军人才、特级校长、特级教师、正高级教师、骨干教研员、博士和博士后、中青年学术骨干等)招聘。经主管部门审核,高素质教育人才年龄可放宽。 二、招聘流程
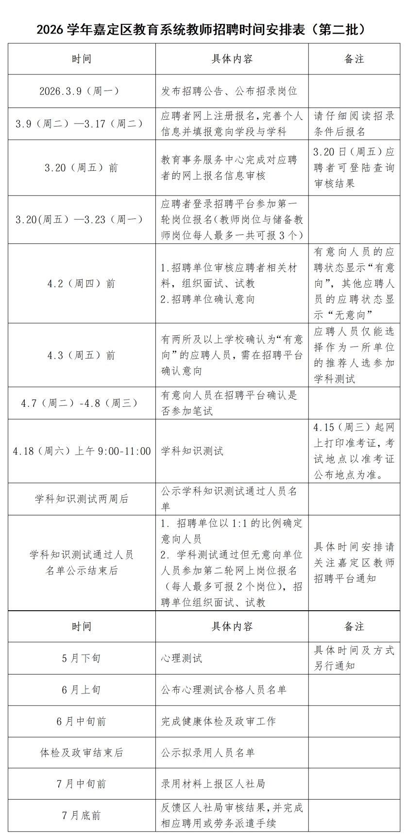
(一)发布招聘公告
通过上海嘉定教育频道(http://www.jiading.gov.cn/jiaoyu)、“上海嘉定”微信公众号、“嘉定教育”微信公众号发布招聘公告,组织招聘学校参加各高校、长三角师资专场招聘会及本区师资专场招聘会。
(二)网上报名
1.报名时间:2026年3月9日至3月17日(平台开放时间为每天8:30-20:30)
2.报名方式:通过上海嘉定教育频道(http://www.jiading.gov.cn/jiaoyu),首页选择“教育人才招聘”版块(或直接输入一网通办报名网址:https://zwdt.sh.gov.cn/govPortals/bsfw/item/8d967296-c2e2-48ea-9023-c568dc8990ad),点击“查询”,应聘人员本人通过“随申办”app或微信小程序扫码登录。依据本公告规定的招聘条件和岗位需求,如实填写《嘉定区教育系统公开招聘教师报名表》,然后根据所选的学段、学科和招聘学校的岗位需求进行网上报名,填报目标学段与学科。考生对提交的信息和材料的真实性负责,如实填报相关内容,切勿错填、漏填。
(三)资格初审
3月20日前,区教育事务服务中心将完成对应聘人员的网上报名信息审核,审核通过的应聘人员应聘状态显示“审核通过”,获得岗位报名资格。3月20日起,考生可登录平台查询审核结果。
(四)第一轮网上岗位报名
审核通过的应聘人员于3月20日至3月23日,根据报名时选择的学段、学科和招聘单位的岗位要求进行岗位报名。岗位公布时已区分事业编制教师岗位与储备教师岗位,第一轮岗位报名事业编制教师岗位与储备教师岗位每人最多可报3个。
(五)第一轮面试与试教
招聘单位负责审核《嘉定区公开招聘教师资格审查材料清单》(附件3)中的相关材料,并组织应聘人员进行面试、试教等。根据应聘人员岗位报名及材料审核情况,确定符合条件的面试人员名单,同时通知应聘人员面试时间和面试要求。
4月2日前完成面试及试教,各单位招聘工作领导小组成员根据面试成绩及应聘人员的课堂教学能力,共同对应聘人员的课堂教学情况进行评价,对试教成绩由高分到低分进行排序,并结合面试情况按不超过招聘岗位1:3比例确定推荐学科测试人员名单并排序。有意向人员的应聘状态显示“有意向”,其他应聘人员的应聘状态显示“无意向”。
面试与试教采取双向选择方式,有两所及以上学校确认为“有意向”的应聘人员,4月3日前需在网上确认意向,仅能选择作为一所单位的推荐人选参加学科测试。第二轮岗位报名、面试与试教相关工作于学科测试成绩公布后进行。
(六)笔试
1.笔试委托市相关机构命题和阅卷,内容为学科知识测试,考纲在招聘平台首页公告栏中,请考生自行下载。笔试不指定考试辅导用书,也不委托任何机构举办考前辅导培训班。4月7日至4月8日,应聘状态显示“有意向”的人员需网上确认是否参加笔试,逾期未确认的,视为放弃本批次应聘。
2.笔试时间:2026年4月18日上午9:00-11:00,地点:以准考证公布地点为准。4月15日起可网上打印准考证。
(七)确定笔试合格名单
笔试两周后,区教育局根据考生的笔试综合成绩,按每门学科招聘岗位不超过1:2比例确定合格线,并在嘉定教育频道(http://www.jiading.gov.cn/jiaoyu)公示通过人员名单。
(八)第二轮网上岗位报名、面试与试教
公示结束后,学校以1:1的比例确定意向人员,考生可在招聘平台上查询应聘状态,有意向人员的应聘状态显示“有意向”;学科测试通过人员但无意向单位的,应聘状态显示“无意向”;学科测试未通过人员,应聘状态显示“审核未通过”。应聘状态显示“无意向”的人员,可参加第二轮网上岗位报名,每人最多可报2个岗位,招聘单位组织应聘人员进行面试与试教,应聘流程同第一轮,具体时间安排请关注嘉定区教师招聘平台通知。
(九)心理测试
1.2026年5月下旬,公布参与心理测试人员名单并统一安排参加心理测试,具体时间及方式另行通知。
2.2026年6月上旬,公布心理测试合格人员名单。
(十)政审及体检
2026年6月中旬前,完成健康体检及政审工作。
(十一)公示
体检及政审结束后,在嘉定教育频道公示拟录用人员名单。
区纪委监委第七派驻组、区教育局、区教育事务服务中心对招聘学校的招聘过程进行全面监督。应聘者应对提交的信息和材料的真实性负责,一旦发现应聘者报名信息失实或弄虚作假,均取消应聘资格,两年内不得报考嘉定区教育系统任何岗位;若已经录用的事业编制教师,由学校解除聘用关系;已经录用的储备教师,由劳务派遣公司依法解除劳动关系。
三、聘用及用工方式
(一)政审由招聘学校负责。招聘学校对通过心理测试的拟录用人员,采取多种形式,全面了解被考察对象的思想政治素质、工作能力、遵纪守法、道德品质修养、人际沟通能力、心理调适能力、学习能力、身份状况以及需要回避等方面的情况,全面、客观、公正地了解被考察对象,确定考察结果。
(二)健康体检由区教育事务服务中心统一组织,具体时间和相关事项另行通知。
(三)政审及健康体检均通过者,经区教育局审核后,在嘉定教育频道公示。公示时间为5个工作日,公示期间接受社会举报。举报者需署名,并提供必要的调查线索。
(四)公示无异议人员,经区教育局审核后,拟录用事业编制教师办理事业单位工作人员聘用手续;拟录用储备教师办理劳务派遣用工手续。
四、具体招聘岗位


五、其他说明
1.面试、试教等要求按应聘学校相关规定执行。
2.储备教师实行劳务派遣合同管理,薪资报酬比照同类事业编制人员执行,与同类事业编制人员享有同等的职称评聘、评优评先、培养培训等待遇,其专业发展路径、考核要求、考核标准和考核程序与事业编制教师一致,实行统一管理。在劳动合同期内,经用工单位考核合格者,在本校招录事业编制教师时,同等条件下优先录用,即通过公开招聘录用的嘉定区教育系统储备教师,应聘本校事业编制教师的,经学校遴选推荐,无需参加学科知识测试,直接进入心理测试环节。
六、招聘咨询与监督
(工作日8:30-17:00)
咨询电话:59538260 39902033 59535268
监督电话:39902066

来源:嘉定教育
编辑:马晓敏