老年是有作为、有进步、有快乐的重要人生阶段,老年人是党和国家的宝贵财富。为更好保障老年人参与经济社会发展,实现老有所为,根据本市援滇工作总体要求和市民政局、市老龄办工作部署,经与云南省有关部门协商决定,上海正式启动2026年沪滇“银龄行动”老年志愿服务项目,诚挚欢迎具备专业特长、奉献热忱的老年朋友踊跃报名,以智慧和经验续写沪滇协作新篇章。


服务领域
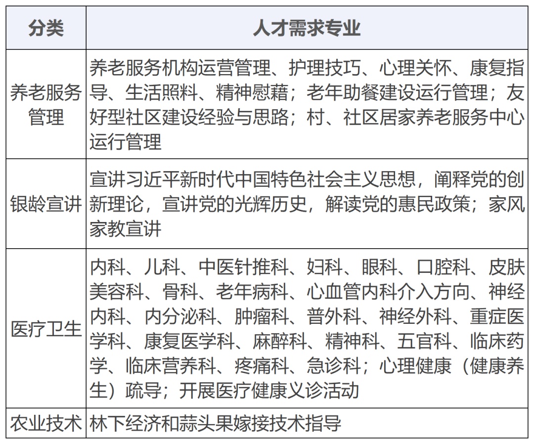
养老服务管理、银龄宣讲、医疗卫生、农业技术等
服务时间
志愿服务实施时间:2026年4月10日—4月27日,预计18天
招募人数
27人
服务地点
云南省文山壮族苗族自治州广南县、富宁县
招募对象和要求
本市具有副高级(含)以上职称、年龄在55—70周岁(出生日期在1956年3月5日及以后)、身心健康、家属支持、能适应西部地区环境、愿意为西部建设发展作贡献的有关专业人员。
报名手续
应募者携带本人身份证、职称资格证书的原件和复印件到指定地点报名,应募者经审核后择优选派。
报名时间和地点
时间:即日起至2026年3月22日,每日9:30—16:30(双休日除外)
地点:上海市老龄事业发展促进中心(江宁路1600号4楼社会参与部)报名咨询
联系电话:17821876315、63680066*622
联系人:纪老师
电子邮箱:ylxd_sh@163.com
欢迎有意向的报名者致电咨询!
2026年沪滇“银龄行动”所需专业
