
上海市第一妇婴保健院介绍,2026年开展医师岗位、医技岗位、科研岗位、护理岗位的人才招聘,有意向者可通过邮件的方式应聘,非护理岗位投递邮箱:shyfy_zp@163.com,护理岗位投递邮箱:shyfy_nurse@163.com,博士后岗位长期有效,其他岗位招满即止。具体细则详见↓

招聘目录
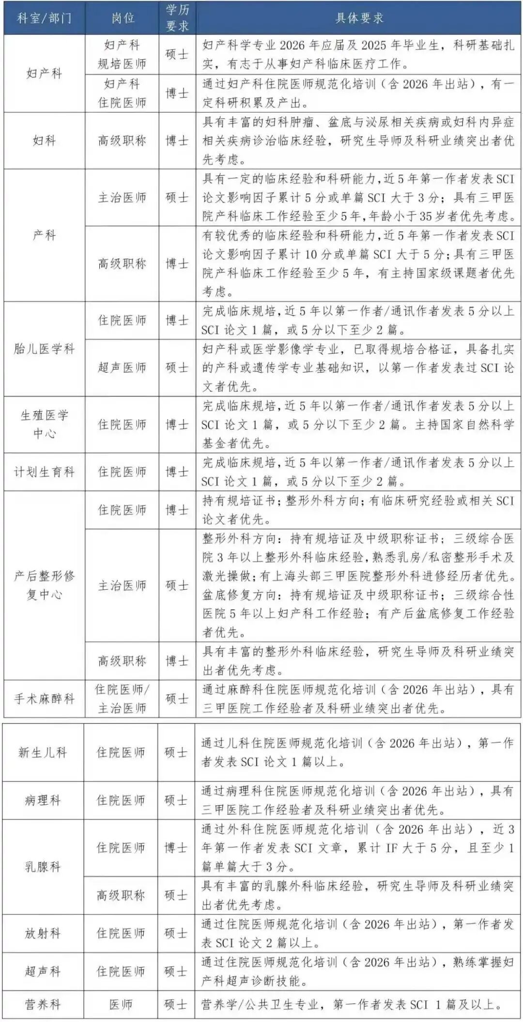
医师岗位

医技岗位

科研岗位

护理岗位

※ 博士后岗位长期有效,其他岗位招满即止。
医院部分人才计划简介
优秀住院医师规范化培训学员培养计划(“优培计划”)
1、入选基本条件
(1)具有硕博士研究生学历、已取得硕士或博士学位的应届规培医师;
(2)规培入职前3年内以第一/通讯作者身份已发表8分(含)以上SCI论著1篇或发表SCI论著累计影响因子15分(含)以上的(含已获得录用通知的,但须于入院当年12月31日前见刊)。
2、薪酬待遇
(1)除与同类单位相比极具竞争力的优厚薪酬外。第一年可另享12万元的额外津贴;
(2)规培期间的科研产出,参照内部文件另行予以奖励。
“临床博士后”项目
1、入选基本条件
(1)年龄在35岁以下,获得相关专业博士学位一般不超过1年的一年级规培生;
(2)学术方面,须符合下列条件之一:
以第一作者或者通讯作者身份在SCI期刊发表单篇影响因子大于5分的研究型论文;
以第一作者或者通讯作者身份在SCI期刊发表累计影响因子大于8分的研究型论文;
以第一作者或者通讯作者身份在SCI期刊发表1篇中科院分区2区及以上的研究型论文。
2、薪酬待遇
除享受医院规培生同等待遇外,在站期间按1万元/月标准给予博士后补贴。
优秀博士后培养计划(“优博计划”)
1、入选基本条件
(1)临床医学流动站博士后:进站前的3年内,以第一作者身份在SCI期刊发表过至少一篇单篇影响因子大于10分的SCI论文(综述除外,预警期刊除外);
(2)非临床医学流动站博士后:进站前的3年内,以第一作者身份在SCI期刊发表过至少一篇单篇影响因子大于18分的SCI论文(综述除外,预警期刊除外)。
2、薪酬待遇
(1)除按规定享受博士后待遇(基本年薪+科研奖励性津贴),另予一次性奖励6万元;
(2)在站期间的科研产出,参照内部文件另行予以奖励。
高层次人才引进计划
凡符合医院“高层次人才引进计划”所列条件的应聘者,签订聘用合同后,医院将根据不同学科特点和研究计划,给予丰厚的科研启动经费及安家费。
应聘方式
有意向者请将个人简历、重要证书等相关资料通过电子邮件方式递交至医院人力资源部邮箱,邮件主题请注明“应聘岗位--本人姓名”。
※简历内容请列明以下信息:
① 户籍所在地(应届毕业生填写生源地)
② 教育经历(从高中开始填写)
③ 论文需注明作者排名(共一/共通讯写明具体排名)、发表时间、杂志信息、文章类型;发表过SCI论文的,另需注明文章发表当年影响因子及中科院杂志分区。
非护理岗位投递邮箱:shyfy_zp@163.com
护理岗位投递邮箱:shyfy_nurse@163.com
上海市第一妇婴保健院人力资源部
地址:上海市浦东新区高科西路2699号行政楼202室
邮编:201204
医院网址:
https://www.51mch.com/
来源:上海发布