
宝山二月,马年新春喜庆相随
落梅缀径,新绿探头
市集的欢腾、展馆的静谧、街巷的温情
都藏在我们精心筹备的文旅活动里
等你赴一场春与暖的邀约


区级重点文旅活动

宝山区文化馆
二月活动

时间:2月
地点:宝山区文化馆等
参与方式:点击这里了解详情
2026罗店暖春灯会
系列活动

时间:2月10日—3月3日
地点:美兰西湖公园等
参与方式:点击这里了解详情
“海上奇幻夜”
首届长滩新春文化艺术节

时间:2月3日—3月3日
地点:上海·海上世界
参与方式:点击这里了解详情
宝山区高境镇
新春系列主题活动

时间:1月20日起至2026年春节期间
地点:新业坊·源创6号楼一楼等
参与方式:点击这里了解详情
“丹心映史,马跃新程”
上海淞沪抗战纪念馆藏
书画作品展

时间:1月28日—3月31日
地点:上海淞沪抗战纪念馆专题展厅
参与方式:直接前往,点击这里了解详情
“骏驰书香里,挥毫送福来”
迎新春送春联活动

时间:2月6日14:00—15:30
地点:宝山区图书馆四楼多功能厅
参与方式:直接前往,点击这里了解详情
“书香贺岁·墨韵迎春”
主题书籍专题展

时间:2月
地点:宝山区图书馆一楼大厅
参与方式:直接前往,点击这里了解详情
非遗研学体验活动
“马成功历险记之初探民博馆”

时间:2月7日、21日
地点:上海宝山国际民间艺术博览馆
参与方式:点击这里了解详情
非遗正青春·守正创新向未来
非物质文化遗产传承人研修培训计划十年成果展

时间:2025年12月16日—2026年3月6日
地点:上海宝山国际民间艺术博览馆
参与方式:点击这里了解详情
“马年迎春·宝山寻章接福”
文旅集章打卡活动

时间:2月15日—3月3日
地点:宝山滨江
参与方式:欲了解详情,请关注微信公众号“文旅宝山”后续推文






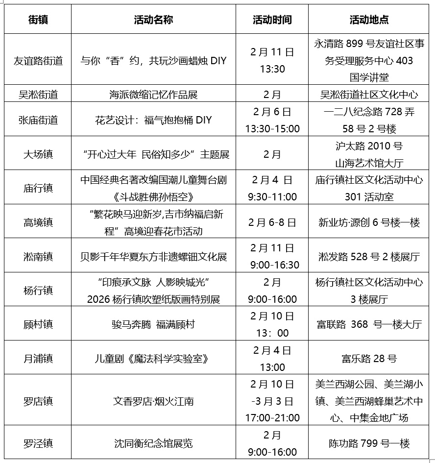
街镇重点文旅活动

请点击图片放大观看

友情提醒
文中活动请以现场实际情况为准
宝山二月
太多精彩等你来!

编辑:孙宇瑶
资料:文旅宝山
*转载请注明来自上海宝山官方微信

