//
为满足学校事业发展需求,根据《上海市事业单位公开招聘人员办法》(沪人社规〔2019〕15号)与学校相关规定,按照公开、平等、竞争、择优的原则,上海政法学院面向海内外公开招聘优秀人才。
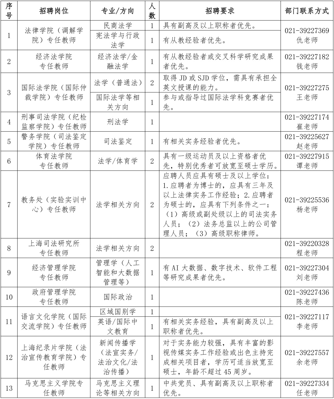
专任教师22人、专职辅导员5人。
1.遵守国家法律法规及学校的规章制度,具有良好的职业道德和敬业精神,师德高尚、品行端正。
2.具备应聘岗位所需的学术水平和教学科研能力以及学历、学位、专业和其他资格条件。
3.专任教师岗位一般应具有博士学位,岗位有特殊备注的可放宽至硕士学位;辅导员岗位应具有硕士及以上学位。
4.除岗位中特殊备注外,具有博士学位的应聘者原则上年龄不超过40周岁,具有硕士学位的应聘者原则上年龄不超过38周岁。年龄计算截止时间为2026年3月31日。
5.身心健康,能正常履行职责,适应岗位工作要求。
6.具体岗位及条件,详见下图。


(点击查看大图)
1.专任教师岗位一般为劳动合同制,特别优秀者经学校综合考评后,在符合上海市入编条件的前提下可纳入事业编制;专职辅导员岗位为劳动合同制。
2.采取劳动合同制的岗位,其相关待遇参照事业编制人员执行。
(一)应聘方式
1.报名时间:即日起至2026年3月31日,所有岗位招满即止。
2.报名方式:请登录上海政法学院网上招聘系统(网址:http://employ.shupl.edu.cn/rsfw/sys/zpglxt/extranet/index.do#/home )按照要求进行网上报名。报名实行告知承诺制,报考人员对提交的信息和材料的真实性负责并作出承诺。
(二)招录程序
1.资格审查。学院(部门)根据招聘条件进行资格审查。资格审查贯穿公开招聘全过程,在招聘各环节发现应聘人员不符合报考资格条件的,将立即终止其招聘流程。
2.考试考核。专任教师岗位采取学院(部门)面试、学校复试的方式进行考核;专职辅导员岗位由学校统一组织笔试、面试,进入面试的最低合格分数线为参加本次笔试考生的平均成绩。根据笔试成绩,按照由高到低排列原则,以招聘岗位总数1:3的比例确定校级面试人选。面试结束后,按照笔试成绩占40%,面试成绩占60%计算综合成绩确定进入考察体检人选。
3.考察体检。学校对应聘人员的思想政治素质、遵纪守法、道德品质和诚信记录等方面情况进行考察。体检参照国家最新的公务员通用体检标准,自行到本市二级甲等以上医疗机构进行体检。
4.学校审定。综合考试考核、考察体检结果,提交学校审定。
5.公示及录用。拟录用人员在上海市人力资源和社会保障局官方网站进行公示,公示时间为7天。公示无异议,办理后续流程。公示如有异议、影响聘用的,根据查实结果确定是否录用。
1.人事政策咨询人:李老师、平老师,电话:021-39225121;
2.网站技术咨询人:尹老师,电话:18507142366;
3.专业方向咨询人:详见上图。
制图:陈佟
编辑:马晓敏