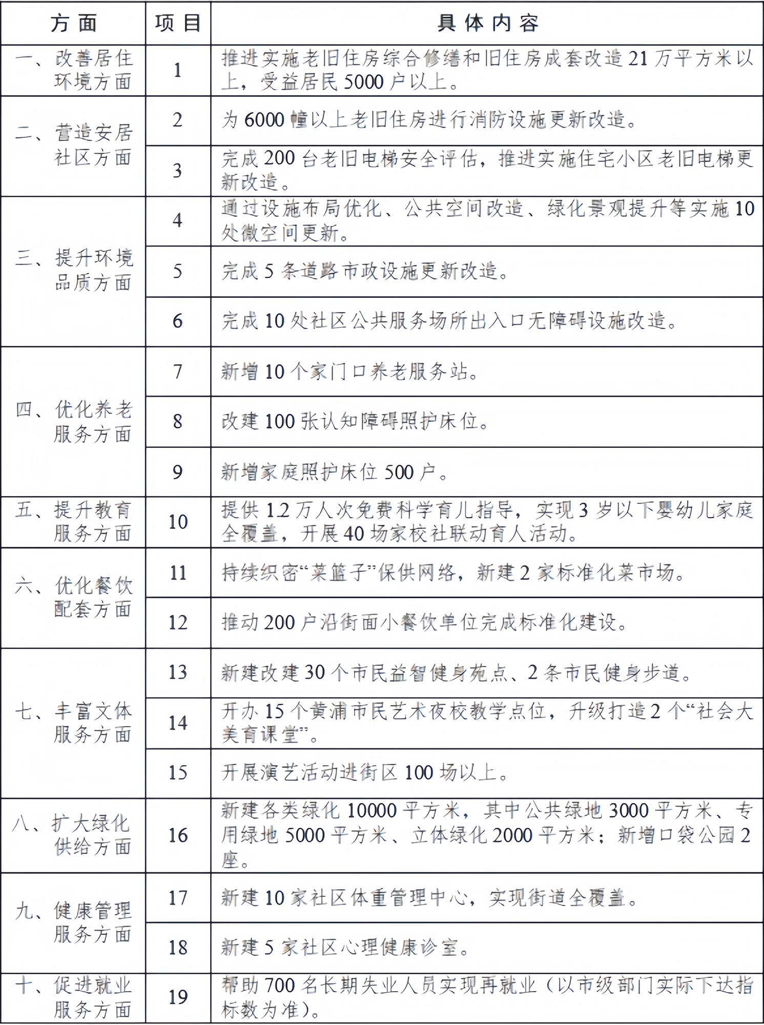
1月30日,上海市黄浦区第三届人民代表大会第七次会议传来好消息。区人民政府提出的十个方面19项2026年为民办实事候选项目,经全体人大代表审议票决,赞成率均在95%以上。这批项目正式确定为黄浦区2026年为民办实事项目。

实行为民办实事项目人大代表票决制,是黄浦区坚持以人民为中心的发展思想的集中体现,也是黄浦区人大贯彻落实全过程人民民主的生动实践。
今年是黄浦区推行票决制的第四年。从吸收民意,到整合民意,再形成决策,然后落地执行,最后监督反馈,我区已形成了完整的程序链,实现了政府为民办实事项目的确定由人民认可、项目的实施过程受人民监督、项目的进度和质量由人民评判的完善机制,切实提升了人民群众获得感和满意度。

参与会议的人大代表,也纷纷为票决制点赞。大家一致认为,这项制度丰富了人大代表的履职的形式和内容,构建起了“群众提、代表决、政府办、人大评”的工作新格局。

票决通过的19项为民办实事项目,将迅速交办至区政府。区政府将强化统筹领导,狠抓工作落实,确保所有项目年内落地见效。在项目实施全过程中,区人大也将持续跟踪监督,全程跟进项目进展,保障为民办实事项目圆满完成。
值得一提的是,区第三届人民代表大会第七次会议还组织了全体参会区人大代表,对区人民政府2025年为民办实事项目完成情况和效果开展满意度测评。测评结果显示,21个项目的满意率均超过94%。