1月22日,由市生态环境局主办、市绿色低碳数据创新实验室承办的生态环境数智化应用场景比赛复赛成功举办。赛事自启动以来,赢得市、区生态环境部门及各类企事业单位的广泛关注与积极参与,共征集到103个应用场景,覆盖各环境要素、绿色金融等领域,充分展现了数字技术与生态环保产业的深度融合。经初赛首轮评审,26个应用场景顺利晋级复赛。
本次复赛邀请市生态环境局一级巡视员柏国强、市大数据中心四分中心主任贝聿运等参与指导评审,最终16个应用场景晋级决赛,10个应用场景荣获“入围奖”。决赛将于近期举办,届时将评选出一等奖1名、二等奖3名、三等奖5名,以及优秀奖7名。本次比赛优秀场景将纳入生态环境数智化应用场景资源库,优先获得政策支持、技术推广等机会,助力创新成果落地见效,为生态环境治理注入数字动能。
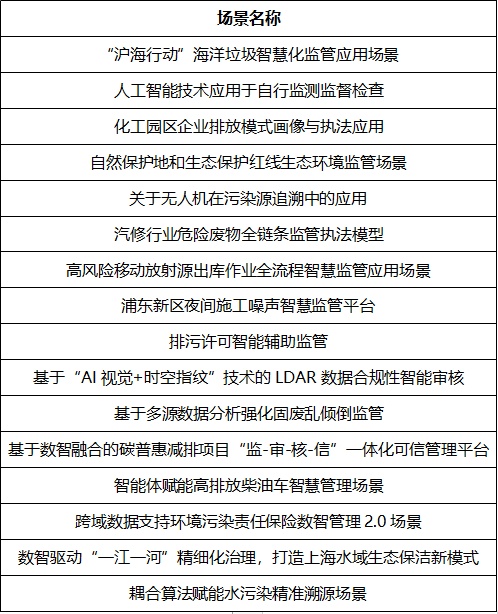
决赛晋级名单(按场景名称笔画排序)

入围奖名单(按场景名称笔画排序)

供稿:市减污降碳中心