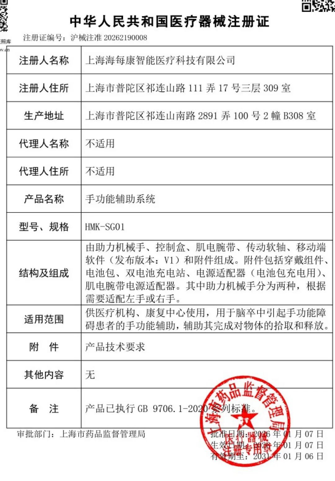
1月7日,普陀区企业上海海每康智能医疗科技有限公司成功获得国内第一张神经接口驱动的手功能辅助系统医疗器械注册证。这意味着用于脑卒中等疾病康复辅助治疗的手部外骨骼设备将加速走入患者生活。

脑卒中患者可使用外骨骼设备康复训练
脑卒中,俗称“中风”,以高发病率、高致残率、高死亡率和高复发率著称,秋冬季节正是其发病高峰期。数据显示,我国卒中患病总数超2800万,且发病呈年轻化趋势。这类神经系统损伤疾病引发的运动功能障碍需长期康复训练,其中手部功能障碍曾让无数患者陷入“想动却动不了”的困境。

公司研发空间
普陀区人民医院康复医学中心主任医师吴勤峰介绍,脑卒中是康复学科住院患者中最常见的疾病之一,患者常伴随上肢或下肢功能障碍,严重影响自身及家庭的日常生活能力。“当前辅助脑卒中进行康复训练的手段,包括医院内一对一的功能性电刺激、经颅磁刺激,以及康复机器人、外骨骼设备等。”吴勤峰表示。

公司研发空间
国内第一张证书花落普陀
总部坐落于桃浦的上海海每康智能医疗科技有限公司,于2020年落户普陀区。其自主研发的神经接口驱动的手功能辅助系统(俗称手部外骨骼)近期获批注册,这款产品历时约5年研发而成,患者可通过 “意念” 操控外骨骼运动,完成手部活动能力康复训练。研发期间,企业还联合多家医疗机构完成了产品的临床验证工作。

工作人员演示手部外骨骼设备
这款手部外骨骼设备通体采用软钢结构,尺寸与普通手套相近,穿戴弹力辅助装置后即可使用。其核心的神经接口驱动模块由企业自主研发,通过固定在小臂上的采集装置,可精准捕捉使用者的肌电信号。

神经接口驱动模块

佩戴设备后捕捉到的信号变化
“该模块可同时采集屈肌与伸肌部位的信号,检测患者运动意图。通过分析信号的精细变化,判断患者是想伸手还是握拳,进而实现对不同形状、大小物体的拾取与释放。”公司研发总监汪洋解释道。
“传统康复设备多为被动牵拉模式,无需患者主动参与,仅适用于肌肉骨骼系统的康复训练;但对于神经系统损伤患者而言,这种模式无法解决核心康复问题。神经中枢损伤患者的康复本质,是实现神经系统功能区的重塑。”汪洋表示,要达成这一目标,必须让患者主动参与康复过程,通过主动意念驱动手掌运动。

汪洋介绍企业专利
作为国内首个注册神经接口驱动“手功能辅助系统”,该设备可让患者大脑重新掌控患侧手部运动,为万千脑卒中手功能障碍患者带来功能重建的新曙光。“临床实验结果显示,佩戴外骨骼后,患者运动功能评分的提升均值达到未佩戴时的69.29%,实现从无法抓取物体到自主完成抓取动作的跨越。”汪洋说。
据悉,获得医疗器械注册证,意味着该产品已完成技术研发、临床验证、标准合规全流程,正式具备上市资格。企业总经理助理耿骁扬算了一笔账,预计2026年该设备营收将达2000-3000万元,后续营收将逐年递增。
在企业研发相关设备的过程中,普陀区数智健康产业上下游联动赋能,如同一片生机盎然的“热带雨林”,为企业创新发展汇聚起强劲合力。不久前,由普陀区商务委牵线,普陀区人民医院与上海海每康智能医疗达成合作意向,揭牌普陀区首个智慧康复联合研究基地,成为今年即将投入运营的普陀区康复医院内的首个康复研究基地,未来,这里将为普陀区和全市市民提供现代化的康复治疗服务,相关外骨骼康复设备也计划引入研究基地内。
普陀区人民医院党委副书记、院长鲁威介绍,当下的“康复”已不再局限于传统的被动式康复模式。这就要求医疗机构为患者提供康复服务时,积极引入人工智能等高科技手段与新设备。临床医护人员作为医疗服务的一线实践者,能在诊疗、护理过程中精准提炼临床需求与实际问题;而研发企业则可立足这些需求,开展针对性的产品研发工作。这正是数智健康产业 “产学研医”一体化发展模式的生动实践。

上海海每康智能医疗科技有限公司
数智健康产业是普陀区“十四五”期间重点发展的产业之一。目前,全区数智健康企业已超3500家,全产业链布局基本形成,相关产业规模达726亿元,区级税收占比超6%,经济贡献度同比增长超过10%,为区域发展提供坚实的产业支撑。到2030年,普陀区将努力把数智健康产业打造成为千亿级主导产业集群。
记者:王笛
编辑:吴锴
点击下方了解更多
早谋划、抢开局、抓落实!区委区政府季度工作会议召开
隧道股份数字集团正式入驻普陀,开启产业协同新篇章
子女不在身边,独居老人的冬季安全谁来守护?普陀这个街道这样做→
@普陀居民,这有一份“平安信”,请查收→
热播剧《骄阳似我》在普陀这里取景,你看出来了吗?