市教育考试院介绍,2026年1月上海市普通高中学业水平六科合格性考试将于1月10日至11日举行。本次考试采用上机考试的形式,为确保考生顺利参加考试,特提醒以下注意事项。
点击“划重点”极速浏览↓↓↓
考试科目和时间安排如下:

注:具体考试时间以准考证为准。
注意事项

做好考试准备
1.带齐两证赴考。考生须凭本人当天考试科目准考证和有效身份证件原件(含居民身份证、有照片的社保卡、驾驶证、护照、军人证),严格按照准考证上的规定时间和考点参加考试,请仔细阅读准考证上的说明和要求,妥善保管好准考证,考前和考中均不得在准考证正反面做任何标记。
2.早出门勿迟到。请广大考生和家长充分考虑考试期间的交通、天气等因素,合理规划赴考时间,考前45分钟开始有序进入考点,配合考试工作人员完成考点入口处的安检工作。考试从考生进入准备室开始,未能准时进入准备室的视为迟到,不再安排考试,记为缺考。
3.健康参加考试。请考生注意自我防护,避免生病、受伤。如有水痘、肺结核等传染病或考前突发临时情况,主动向所在学校报告(社会考生向区招考机构报告),并按照各区、考点统一安排参加考试。
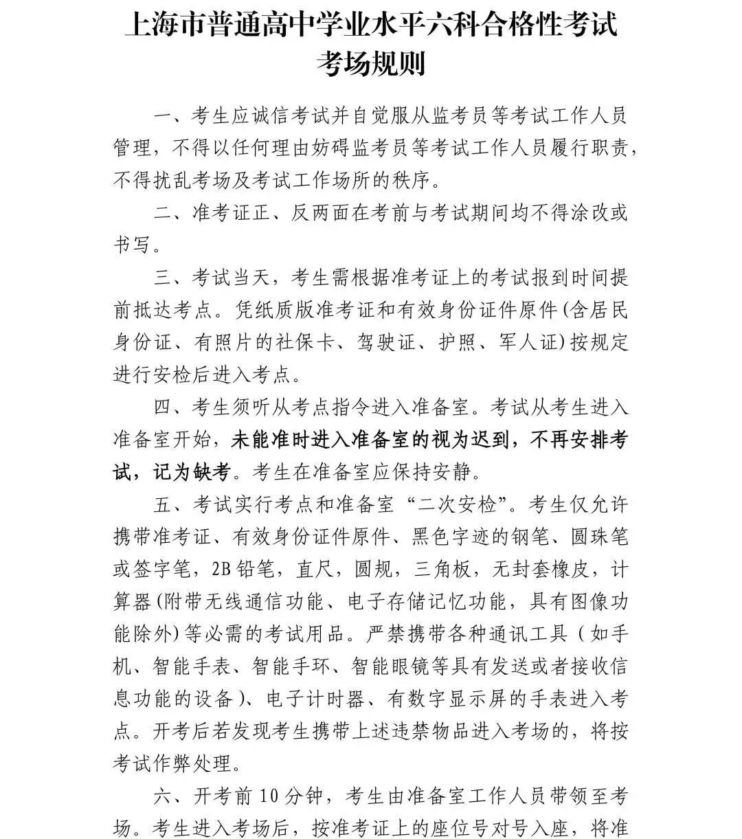
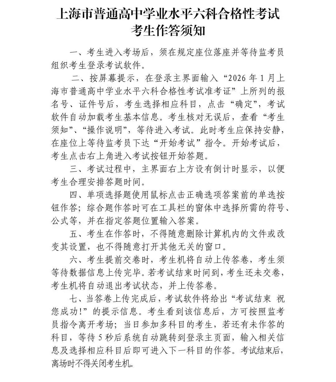
严格遵守考试规则
1.配合安全检查。本次考试实行考点和考场(准备室)“二次安检”,为方便快速通过安全检查,请考生事先准备透明文具袋、透明资料袋,携带考试必需的文具等考试用品。
严禁携带各类通讯工具和作弊器材进入考点,如手机、智能手表、智能手环、智能眼镜、蓝牙耳机、翻译笔等。建议将手机放于家中或交由送考教师、送考家长保管。
有数字显示屏的手表、电子计时器、录放设备、涂改液(修正带)、不透明或带有标签的水杯(瓶)等用品禁止带入考场。计算器(附带无线通信功能、电子存储记忆功能,具有图像功能除外)可带入考场。
经申请并获批准的残疾考生所携带的助听器、人工耳蜗、拐杖、轮椅等可经检查后正常通过安检。
请考生听从考点工作人员管理,共同维护考点工作秩序和安全。
2.诚信参加考试。考试期间,教育、公安、网信、无线电管理等部门将对考场内及周边环境进行整治,对涉嫌利用通讯工具作弊人员进行严肃查处,涉嫌犯罪的追究刑事责任。考生须认真阅读并自觉遵守六科合格性考试《考场规则》和《考生作答须知》,诚信考试。作弊和违规行为将按《刑法》《教育法》《国家教育考试违规处理办法》《最高人民法院 最高人民检察院关于办理组织考试作弊等刑事案件适用法律若干问题的解释》严肃处理。




详情点击“阅读原文”了解

编辑:查艺宁
资料:市教育考试院
*转载请注明来自上海杨浦官方微信
