上海市2026年上半年全国英语等级考试(PETS)报名即将开始,本市开考级别为二级、三级。考生需登录全国英语等级考试报名网站(https://pets.neea.edu.cn/),通过“考生服务”栏目下“在线报名”进行网上注册、科目选择及网上缴费。网上报名时间为2026年1月6日6:00至12日16:00(考点名额有限,额满即止)。考试费用、考点信息、注意事项等,详见↓
考试时间及级别
考试时间为2026年3月21日至22日,本市开考级别为二级、三级。
报名时间及方式
1.网上报名时间为2026年1月6日6:00至12日16:00(考点名额有限,额满即止)。
2.报名考生需登录全国英语等级考试报名网站(https://pets.neea.edu.cn/),通过“考生服务”栏目下“在线报名”进行网上注册、科目选择及网上缴费。
3.2025年12月29日9:00起,报名系统将开放考生个人信息采集功能,考生可提前填写个人信息并上传照片,做好报名准备工作。
考试费用
(一)收费标准
根据沪财预〔2003〕75号规定,PETS二级报名费(含口试)为130元/人,三级报名费(含口试)为170元/人。
(二)网上缴费
报名实行网上缴费,支持支付宝及网上银行(务必使用报名系统推荐浏览器)等缴费方式。报名考生提交报名信息后须在24小时内完成缴费,否则报名失效。报名时未一次性完成缴费流程的考生可登录PETS报名网站“用户中心-我的报考”,在规定时间内继续完成缴费。
注意事项
1.考生只能在一个省份(自治区、直辖市)内报考一个级别的考试,可选择单独报考笔试或者口试,也可笔试、口试同时报考,禁止重复报名。本市仅部分考点同时开考笔试和口试,请考生按需报考。
2.考生可在缴费前修改或删除订单,重新报考;缴费成功后,订单不能取消,考生报考级别、科目及考点不可更改。报名期间,考生缴费成功前可以修改全部报名信息,缴费成功后只能修改部分个人信息(具体规定详见“全国英语等级考试”网站“常见问题”栏目)。报名截止后考生信息一律不得修改。
3.考生务必仔细核对报名信息,确保填报的信息真实、准确,上传的照片必须为近期(6个月内)正面免冠证件照(照片背景为白色或蓝色,宽33mm、高48mm,头部占照片长度的2/3,文件大小为10K-50K)。个人信息不准确或照片不符合要求可能会导致考生无法正常报名、考试,并影响成绩和证书的发放,报名一旦结束,信息不能修改。考生因个人原因造成的错报、漏报,或者考试当天无法参加考试的情况,不予退费。
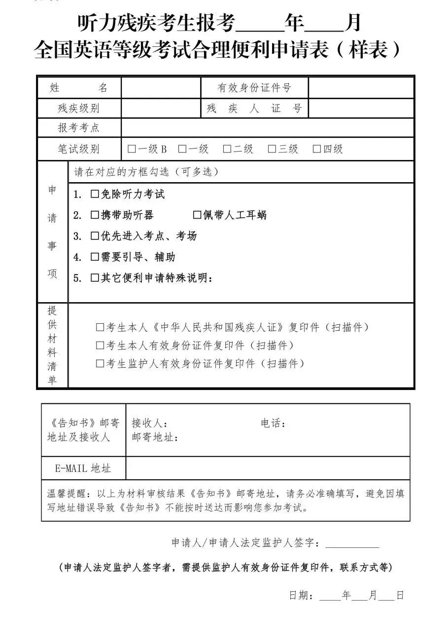
4.听力残疾考生可申请相关合理便利事项。考生报名成功后,须在报名结束后5日内,携带本人居民身份证及复印件(若为考生法定监护人代为申请,须同时提供监护人的相关有效身份证件及复印件)、第二代及以上《中华人民共和国残疾人证》及复印件、《听力残疾考生报考全国英语等级考试合理便利申请表》(详见下方)到报考考点提交听力合理便利申请材料。

5.2026年3月11日9:00起,完成报名及缴费的考生可登录PETS报名网站进入“报考信息”页面下载、打印准考证。
6.成绩发布后,考生可登录中国教育考试网(https://www.neea.edu.cn/)查询并下载电子版“全国英语等级考试成绩通知单”;获得合格证书的考生可查询并下载电子版“全国英语等级考试合格证书”。
7.请考生务必在报名前仔细阅读报名流程、报名协议和常见问题,了解报名及考试各项要求。在报名期间如遇注册(例如:证件号码被占用)、登录(例如:找回过往账号)、修改个人信息(例如:修改姓名、证件号码)、缴费(例如:缴费完成后系统支付状态未更新)等问题,可拨打教育部教育考试院报名平台公布的咨询电话010-82345367-1,也可向报名考点进行电话咨询(各考点信息见下方)。


编辑:熊乙
资料:市教育考试院
*转载请注明来自上海杨浦官方微信
