我的位置: 上观号 > 上海宝山 > 文章详情

“元旦”期间宝山区各综合性医院门急诊及各社区卫生服务中心门诊安排

转自:上海宝山 2025-12-31 14:12:56

2026年元旦将至,为了方便大家提前安排就诊计划,小编整理了宝山区各综合性医院及各社区卫生服务中心的元旦门、急诊开放时间,有需要的朋友可以收藏转发~

复旦大学附属华山医院宝山院区

上海交通大学医学院附属

第九人民医院北部

宝山区吴淞中心医院

宝山区中西医结合医院

仁济医院宝山分院

宝山区罗店医院

宝山区仁和医院

上海中冶医院

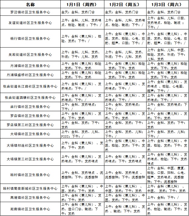
宝山区各社区卫生服务中心门诊安排

通讯员:张钦威

编辑:陆天宇

资料:宝山卫生健康

*转载请注明来自上海宝山官方微信