

「
游
」
点不一样
IMPRESSION JIADING
IMPRESSION JIADING

嘉乐融融 蒸蒸日上
“新年寻嘉趣”“暖冬购嘉礼”
“艺起看嘉展”“非遗有嘉作”
“嘉定人文历史”“‘嘉’速迎新”
“古街寻韵”“田园拾趣”“新城揽胜”
多项惠民举措
吃住行游购娱全链条消费
01
IMPRESSION JIADING
2026年上海嘉定半程马拉松
暨蒸蒸日上迎新跑
蒸蒸日上迎新跑作为上海最有影响力的迎新品牌活动之一,已连续举办11年,2026年上海嘉定半程马拉松暨蒸蒸日上迎新跑将与万名跑友在元旦当天齐赴“上”赛道,以路跑的形式和矫健的姿态迎接新年。届时,现场还将开展文旅商体展联动,联合上海汽车博物馆、嘉定综合保税区等单位推出“晒晒我嘉靓车” 活动,引进老字号打造 “早餐市里”,设立“城市第一缕阳光打卡点”“迎新第一顿早餐” 等打卡点。

IMPRESSION JIADING
“印象西大街”先行启动区
开街系列活动

IMPRESSION JIADING
一“元”复始 ,“旦”愿有您
——南翔老街元旦迎新活动
将串联起南翔双塔、八字桥等地标区域,开展“元”来有您剪纸迎新活动、曲韵棹歌水上国风表演、笑天地演出等迎新活动,并与长兴咖啡等商户联动,让市民游客游古镇、品文化、赏夜景,充分感受到海派文化与古镇烟火的别样魅力。活动还将在TCOFF赛车基地开展“驱动激情,跨跃新元”第一届上海跨年汽车嘉年华,让经典与潮流碰撞,打造燃情节日氛围。

02
Part.01
聚焦古镇旅游、迎新祈福、田园生活等消费热点,围绕西大街、南翔古镇、州桥老街、嘉北郊野公园等景区,开展PARK嘉年花·年宵花派对市集、青蓝季等活动,让市民游客在运动游玩间遇见嘉乡美景,以健康积极的姿态迎接新的一年。其中,安亭老街“马踏新程”迎新活动通过击鼓迎新、登高撞钟、年味集市等方式,让市民在浓厚的新年氛围中沉浸式体验传统风俗。


Part.02
联动万达广场、西云楼、宝龙广场等区域内各大商圈,聚焦跨年活动、票根联动、满减优惠等,开展西云楼元旦南岸好物集、中信泰富万达广场跨年欢聚美食节、POWERLONG冬日集等活动,构建新年文旅消费新场景,打造过节新体验。其中,嘉亭荟城市生活广场开展的2026跨年迎新季—憙迎新活动,通过跨年迎新音乐会、迎新主题巡游、「手作迎新」工坊、小红书打卡挑战等方式,力图打造跨年迎新的首选潮流聚集地。


Part.03
汇集区域内优质的艺术文博资源,通过艺术展演、文化雅集、美育公教等形式,让市民在嘉品味艺术之美。上海保利大剧院推出的舞剧《牡丹亭》用年轻一代特有的视角与活力,以舞蹈的形式演绎这部“中国四大古典戏剧之一”的古老故事,打造极具冲击力的视听享受体验;同时区文化馆也专门为迎接新年打造了的“我嘉之春”新年音乐会活动,让观众在音符里告别旧岁、拥抱崭新光景。


Part.04
聚焦非遗技艺、文创手作等互动内容,开展蒸蒸日上步步“糕”、“嘉有好课”系列体验活动、“古韵今风 艺传千秋”十二生肖椅红木展等活动,让市民游客手作嘉礼,在嘉共度佳节乐享团圆。区文化馆将“嘉有好课”系列活动带入嘉有好店·协通别克4S店,让非遗手作体验“驶”入元旦假日生活。


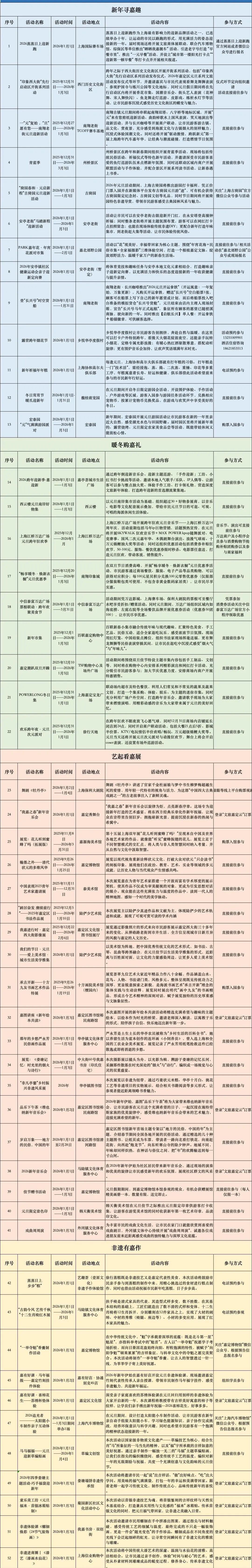
2026年嘉定区元旦系列
文旅活动一览表
向下滑动查看所有内容
03
嘉定人文历史两日游
第一天 江南秀野文化园—(1.6公里)嘉定竹刻博物馆—(0.3公里)顾维钧陈列室—(0.4公里)胡厥文纪念馆—(1.5公里)嘉定环城河步道—(0.2公里)印象西大街先行区
第二天 安亭老街—(0.1公里)药斑布体验基地—(1.5 公里)大来时间博物馆—(9公里)明止堂
“嘉”速迎新两日游
第一天 印象西大街先行区—(8.7公里)上海国际赛车场—(0.1公里)上赛卡丁车世界—(8.8公里)上海汽车博览公园—(0.1公里)上海汽车博物馆
第二天 澳康达名车广场—(5.3公里)八分园—(4.2公里)沈家祠堂—(1.8公里)北虹桥美术馆
古街寻韵周边游
印象西大街先行区—(1.7公里)州桥景区
田园拾趣周边游
印象西大街先行区—(4.6公里)嘉北郊野公园—(2公里)菊园百果园
新城揽胜周边游
印象西大街先行区—(6.3公里)江南书局·疁城之瞳—(0.6公里)混知书店(远香湖知识馆)—(0.5公里)“有点艺思”蜡像馆
04
·“票根+”模式激活区域消费活力·
区域内酒店宾旅馆如上海颖奕皇冠假日酒店、上海嘉定喜来登酒店、上海虹桥金沙VOCO酒店等对迎新跑参赛者推出住宿、餐饮等专享折扣,放大节赛综合效应。
·打造一体化便捷出行体验·
进一步加强跨区域文旅互动,将古猗园、秋霞圃、上海汽车博物馆等特色文旅出行地纳入昆山旅游年卡合作景区,持有昆山旅游年卡的游客可以免费游览对应景点或优惠购票。
·推出多类型元旦特惠套餐和折扣等优惠·
活动期间,区内宾旅馆、酒店、景区推出覆盖门票、餐饮、住宿、购物等多领域的优惠,如檀园开展门票半价活动、安亭老街推出BABYCAR系列文创9折优惠、永安塔半价登临等活动;上海汽车城瑞立酒店也推出元旦专享美食套餐、蓝宫酒店开展住宿+餐饮限定优惠,让市民游客乐游嘉定,惠享新年。
2026元旦期间
文旅促消费活动一览
向下滑动查看所有内容
• END •
以上信息谨供参考
请以活动实际举办为准






点赞分享给身边的人