据“上海人力资源和社会保障”微信公众号12月15日消息,上海市人社信息系统将于2026年1月1日(周四)20时至2026年1月7日(周三)24时进行优化维护升级。
届时,上海市人社柜面经办系统、上海市人力资源和社会保障局门户网站、上海市人力资源和社会保障局自助经办系统,“一网通办”PC端、“随申办”移动端、社区事务受理系统等平台上的人社业务,以及全国人力资源和社会保障政务服务平台、国家社会保险公共服务平台等上海端业务将暂停服务。
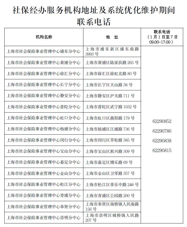
2026年1月8日0时,人社业务全面恢复办理。对于近期有业务办理需求的企业群众,请合理安排,提前错峰办理。服务暂停期间如需帮助,可前往或致电各区社保分中心、区就业促进中心、市职业技能鉴定中心、市劳动能力鉴定中心等具体业务经办服务机构,或致电12333咨询。




